Report Overview
Visitedpublic
2023-12-05 01:46:12
Tags
Submit Tags
URL
javgg.net/download/NG1rdnVxWWppVFgzVXVoOWsvc1YyZmcyYnZ0RkZhdDBoNnNFc00zQUhNd2ZRU21VN3BVanNCaUp1ZnVFRG5rVg==
Finishing URL
javgg.net/download/NG1rdnVxWWppVFgzVXVoOWsvc1YyZmcyYnZ0RkZhdDBoNnNFc00zQUhNd2ZRU21VN3BVanNCaUp1ZnVFRG5rVg==
IP / ASN

104.26.3.82
Title
Download Page - Javgg.net
Detections
urlquery
0
Network Intrusion Detection
0
Threat Detection Systems
0
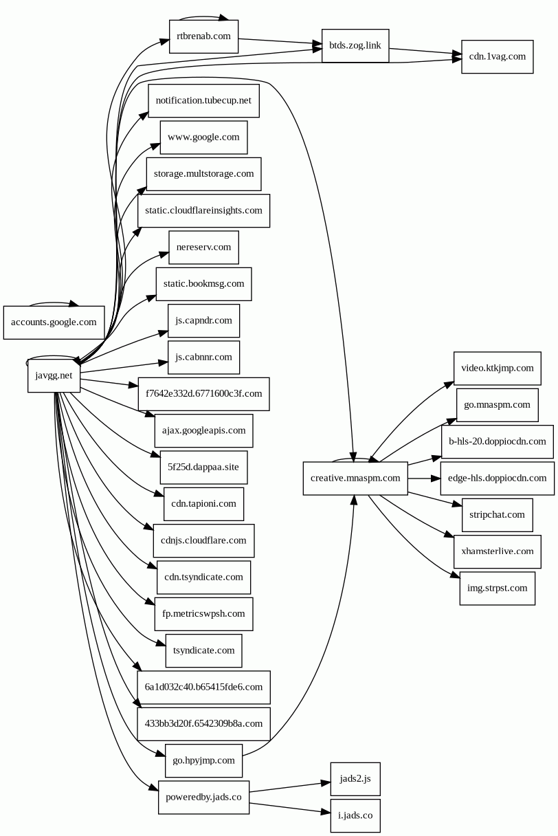
Host Summary
| Host | Rank | Registered | First Seen | Last Seen | Sent | Received | IP | Fingerprints |
|---|---|---|---|---|---|---|---|---|
video.ktkjmp.com | 23778 | 2020-08-07 | 2020-10-02 10:52:19 | 2023-12-04 05:09:09 | 454 B | 1.0 kB | ![]() 104.18.62.235 | |
js.cabnnr.com | 37463 | 2021-08-30 | 2021-08-30 14:50:21 | 2023-12-04 19:54:16 | 421 B | 23 kB | ![]() 45.133.44.53 | |
accounts.google.com | 81 | 1997-09-15 | 2016-03-20 13:44:49 | 2023-12-04 09:41:10 | 1.8 kB | 5.3 kB | ![]() 142.250.150.84 | |
edge-hls.doppiocdn.com | unknown | 2022-02-16 | 2022-11-01 13:03:56 | 2023-12-04 05:09:10 | 486 B | 670 B | ![]() 104.18.63.122 | |
f7642e332d.6771600c3f.com 1 alert(s) on this Host | unknown | unknown | No data | No data | 893 B | 322 B | ![]() 45.133.44.53 | |
i.jads.co | 46788 | 2012-05-17 | 2019-12-04 09:50:06 | 2023-12-03 06:42:44 | 3.9 kB | 1.6 MB | ![]() 205.185.216.42 | |
creative.mnaspm.com | unknown | 2022-07-05 | 2023-10-04 13:20:24 | 2023-12-03 14:32:15 | 9.1 kB | 711 kB | ![]() 104.18.59.150 | |
fp.metricswpsh.com | unknown | 2021-10-29 | 2022-04-22 13:20:32 | 2023-12-04 17:54:52 | 1.0 kB | 804 B | ![]() 157.90.84.242 | |
cdn.tsyndicate.com | 16265 | 2017-03-08 | 2017-07-04 08:00:09 | 2023-12-03 05:17:09 | 863 B | 16 kB | ![]() 8.248.225.238 | |
cdn.tapioni.com | 167297 | 2021-05-27 | 2021-07-01 12:46:55 | 2023-12-04 14:26:50 | 404 B | 1.3 kB | ![]() 104.22.39.71 | |
poweredby.jads.co | 30525 | 2012-05-17 | 2019-12-04 11:34:12 | 2023-12-03 06:42:42 | 6.3 kB | 27 kB | ![]() 185.94.236.253 | |
www.google.com | 7 | 1997-09-15 | 2015-05-10 13:11:19 | 2023-11-19 18:48:38 | 562 B | 666 B | ![]() 142.250.74.100 | |
nereserv.com | 40015 | 2020-12-21 | 2020-12-21 12:07:56 | 2023-12-04 18:40:27 | 592 B | 320 B | ![]() 167.235.163.216 | |
img.strpst.com | 12993 | 2021-05-31 | 2021-06-03 10:45:56 | 2023-12-04 18:41:21 | 459 B | 5.4 kB | ![]() 104.18.63.124 | |
cdnjs.cloudflare.com | 235 | 2009-02-17 | 2015-04-17 22:46:33 | 2023-12-04 05:09:04 | 1.0 kB | 85 kB | ![]() 104.17.24.14 | |
ajax.googleapis.com | 12905 | 2005-01-25 | 2013-08-16 11:51:31 | 2023-12-04 08:14:01 | 436 B | 32 kB | ![]() 142.250.74.74 | |
static.bookmsg.com | 47495 | 2020-09-15 | 2020-11-24 15:56:32 | 2023-12-04 13:44:47 | 2.2 kB | 3.5 kB | ![]() 94.130.197.138 | |
btds.zog.link | 38469 | 2015-01-11 | 2019-10-07 23:35:03 | 2023-12-03 06:07:30 | 831 B | 366 B | ![]() 109.206.176.75 | |
cdn.1vag.com | 48829 | 2018-03-20 | 2021-02-10 16:12:50 | 2023-12-02 17:48:32 | 513 B | 465 B | ![]() 45.133.44.24 | |
stripchat.com | 10390 | 2006-02-13 | 2016-06-13 12:24:50 | 2023-12-04 14:21:01 | 976 B | 45 kB | ![]() 104.18.63.126 | |
5f25d.dappaa.site | unknown | 2023-06-29 | 2023-06-29 14:28:52 | 2023-06-29 14:28:52 | 3.6 kB | 234 kB | ![]() 135.181.208.216 | |
go.hpyjmp.com | 58500 | 2020-01-23 | 2020-08-14 07:58:20 | 2023-11-25 04:48:37 | 809 B | 1.3 kB | ![]() 104.18.59.150 | |
static.cloudflareinsights.com | 1294 | 2019-08-30 | 2019-09-24 16:34:56 | 2023-12-04 06:35:54 | 496 B | 20 kB | ![]() 104.16.56.101 | |
notification.tubecup.net | 8210 | 2008-09-26 | 2019-08-30 11:36:01 | 2023-12-02 04:53:23 | 478 B | 1.4 kB | ![]() 138.201.237.88 | |
6a1d032c40.b65415fde6.com 3 alert(s) on this Host | unknown | unknown | No data | No data | 1.4 kB | 608 kB | ![]() 45.133.44.53 | |
b-hls-20.doppiocdn.com | unknown | 2022-02-16 | 2022-03-01 19:02:33 | 2023-11-19 20:22:14 | 2.0 kB | 394 kB | ![]() 104.18.63.122 | |
433bb3d20f.6542309b8a.com 3 alert(s) on this Host | unknown | unknown | No data | No data | 8.7 kB | 7.2 kB | ![]() 168.119.25.102 | |
rtbrenab.com | unknown | 2023-07-17 | 2023-07-17 17:41:28 | 2023-11-19 16:42:40 | 3.4 kB | 2.4 kB | ![]() 116.202.60.226 | |
xhamsterlive.com | 20594 | 2015-03-30 | 2015-10-09 03:55:47 | 2023-11-28 04:59:09 | 438 B | 594 B | ![]() 104.18.63.125 | |
tsyndicate.com | 13042 | 2017-03-08 | 2017-03-16 10:04:54 | 2023-12-04 13:47:03 | 656 B | 5.0 kB | ![]() 136.243.51.205 | |
js.capndr.com | 316718 | 2021-08-30 | 2021-08-30 14:51:01 | 2023-12-03 09:55:25 | 408 B | 374 B | ![]() 45.133.44.52 | |
storage.multstorage.com | unknown | 2023-09-22 | 2023-09-22 14:56:00 | 2023-12-04 01:55:15 | 533 B | 1.6 kB | ![]() 172.67.174.51 | |
javgg.net | 293169 | 2020-12-07 | 2020-12-07 15:08:28 | 2023-12-03 19:02:01 | 7.0 kB | 231 kB | ![]() 104.26.2.82 | |
go.mnaspm.com | unknown | 2022-07-05 | 2023-10-04 13:16:29 | 2023-12-03 05:39:46 | 4.6 kB | 83 kB | ![]() 104.18.59.150 |
Related reports
Threat Detection Systems
Public InfoSec YARA rules
No alerts detected
OpenPhish
No alerts detected
PhishTank
No alerts detected
mnemonic secure dns
No alerts detected
Quad9 DNS
| Scan Date | Severity | Indicator | Alert |
|---|---|---|---|
| 2023-12-05 | medium | b65415fde6.com | Sinkholed |
| 2023-12-05 | medium | 6542309b8a.com | Sinkholed |
| 2023-12-05 | medium | 6542309b8a.com | Sinkholed |
| 2023-12-05 | medium | 6542309b8a.com | Sinkholed |
| 2023-12-05 | medium | 6771600c3f.com | Sinkholed |
| 2023-12-05 | medium | b65415fde6.com | Sinkholed |
| 2023-12-05 | medium | b65415fde6.com | Sinkholed |
ThreatFox
No alerts detected
JavaScript (36)
No JavaScripts
HTTP Transactions (96)
| URL | IP | Response | Size |
|---|



