Report Overview
Visitedpublic
2026-04-11 18:33:24
Tags
Submit Tags
URL
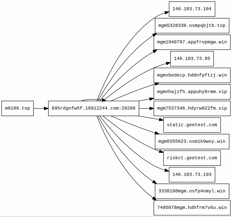
m0189.top/
Finishing URL
695rdgnfw5f.18912244.com:20206/home/register?id=422876378
IP / ASN

206.119.82.165
Title
welcome to 欢迎光临
Detections
urlquery
0
Network Intrusion Detection
1
Threat Detection Systems
4
Host Summary
| Host | Rank | Registered | First Seen | Last Seen | Sent | Received | IP | Fingerprints |
|---|---|---|---|---|---|---|---|---|
mgm7537346.hdyrw822fm.vip | unknown | 2025-07-07 | 2025-08-25 | 2026-04-05 | 483 B | 474 B | ![]() 45.87.41.222 | |
3338188mgm.osfp4nmyl.win | unknown | 2025-07-07 | 2025-08-25 | 2026-04-05 | 482 B | 477 B | ![]() 172.65.218.121 | ![]() |
146.103.73.104 | unknown | unknown | No data | No data | 472 B | 421 B | ![]() 146.103.73.104 | |
static.geetest.com | 196356 | 2012-03-05 | 2015-01-16 | 2026-04-10 | 534 B | 236 kB | ![]() 104.17.6.193 | |
mgm8355623.osm1k9woy.win | unknown | 2025-07-07 | 2025-08-25 | 2026-04-05 | 482 B | 423 B | ![]() 138.113.208.88 | |
146.103.73.85 | unknown | unknown | No data | No data | 471 B | 428 B | ![]() 146.103.73.85 | |
riskct.geetest.com | 740652 | 2012-03-05 | 2023-03-11 | 2026-04-10 | 1.9 kB | 2.8 kB | ![]() 43.159.108.100 | ![]() |
7495078mgm.hdhfrm7v6u.win | unknown | 2025-07-07 | 2025-08-25 | 2026-04-05 | 483 B | 477 B | ![]() 172.65.218.121 | ![]() |
mgmxbedecp.hddnfpftzj.win 1 alert(s) on this Host | unknown | 2025-07-07 | 2025-08-25 | 2026-04-05 | 483 B | 449 B | ![]() 182.16.49.68 | |
mgm5328330.osmpqbjtb.top | unknown | 2025-07-07 | 2025-08-25 | 2026-04-06 | 482 B | 433 B | ![]() 138.113.211.7 | |
695rdgnfw5f.18912244.com 97 alert(s) on this Host | unknown | unknown | 2025-12-21 | 2025-12-21 | 74 kB | 10 MB | ![]() 172.65.218.121 | ![]() |
mgm1940797.appfrvpmgw.win 15 alert(s) on this Host | unknown | 2025-07-07 | 2025-08-25 | 2026-04-05 | 16 kB | 15 kB | ![]() 138.113.210.9 | |
m0189.top 1 alert(s) on this Host | unknown | unknown | No data | No data | 478 B | 286 B | ![]() 206.119.82.56 | |
146.103.73.193 | unknown | unknown | No data | No data | 2.7 kB | 2.3 kB | ![]() 146.103.73.193 | |
mgmnhajzfh.appuhy8rmm.vip | unknown | 2025-07-07 | 2025-08-25 | 2026-04-05 | 483 B | 449 B | ![]() 45.125.14.216 |
GoCache (CDN)
GoCache is an in-memory key:value store/cache similar to memcached that is suitable for applications running on a single machine.Alibaba Cloud Object Storage Service (IaaS)
Alibaba Cloud Object Storage Service (OSS) is a cloud-based object storage service provided by Alibaba Cloud, which allows users to store and access large amounts of data in the cloud.Cloudflare (CDN)
Cloudflare is a web-infrastructure and website-security company, providing content-delivery-network services, DDoS mitigation, Internet security, and distributed domain-name-server services.TornadoServer:6.1 (Web servers)
Nginx (Web servers, Reverse proxies)
Nginx is a web server that can also be used as a reverse proxy, load balancer, mail proxy and HTTP cache.Related reports
Network Intrusion Detection Systems
Suricata /w Emerging Threats Pro
| Timestamp | Severity | Source IP | Destination IP | Alert |
|---|---|---|---|---|
| low | ![]() 45.87.41.222 | Client IP | ET INFO Observed ZeroSSL SSL/TLS Certificate |
Threat Detection Systems
| Detection System | Indicator | Verdict | Alert |
|---|---|---|---|
| DNS4EU | 695rdgnfw5f.18912244.com | malicious | Sinkholed |
| Quad9 DNS | mgm1940797.appfrvpmgw.win | malicious | Sinkholed |
| Cloudflare DNS | m0189.top | malicious | Sinkholed |
| Quad9 DNS | mgmxbedecp.hddnfpftzj.win | malicious | Sinkholed |
JavaScript (114)
No JavaScripts
HTTP Transactions (129)
| URL | IP | Response | Size |
|---|






