Report Overview
Visitedpublic
2026-04-08 04:58:21
Tags
Submit Tags
URL
jira.issues.couchbase.com/browse/DOC-14059
Finishing URL
jira.issues.couchbase.com/browse/DOC-14059
IP / ASN

108.157.214.74
Title
[DOC-14059] Change FTS to Search in Node.js SDK - Couchbase Cloud
Detections
urlquery
0
Network Intrusion Detection
0
Threat Detection Systems
0
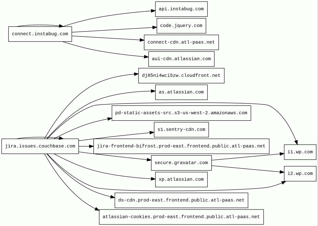
Host Summary
| Host | Rank | Registered | First Seen | Last Seen | Sent | Received | IP | Fingerprints |
|---|---|---|---|---|---|---|---|---|
dj85ni4wci5zw.cloudfront.net | unknown | 2008-04-25 | 2025-10-25 | 2025-10-25 | 14 kB | 4.3 MB | ![]() 54.192.209.74 | |
aui-cdn.atlassian.com | 356925 | 2001-03-19 | 2014-03-06 | 2026-04-02 | 2.7 kB | 1.2 MB | ![]() 52.84.50.32 | |
as.atlassian.com | 26062 | 2001-03-19 | 2025-05-20 | 2026-04-03 | 5.7 kB | 12 kB | ![]() 185.166.143.33 | |
xp.atlassian.com | 35823 | 2001-03-19 | 2023-11-24 | 2026-04-05 | 5.4 kB | 8.9 kB | ![]() 185.166.143.33 | |
pd-static-assets-src.s3-us-west-2.amazonaws.com | 2142531 | 2005-08-18 | 2025-10-25 | 2025-10-25 | 974 B | 2.1 kB | ![]() 0.0.0.0 | |
s1.sentry-cdn.com | 824432 | 2018-05-30 | 2018-09-11 | 2026-03-05 | 1.1 kB | 2.6 kB | ![]() 151.101.194.217 | |
connect.instabug.com | 2916883 | 2000-05-17 | 2018-09-11 | 2025-10-25 | 3.9 kB | 420 kB | ![]() 52.84.50.15 | ![]() |
i1.wp.com | 44421 | 1997-03-28 | 2012-09-27 | 2026-04-03 | 1.0 kB | 6.4 kB | ![]() 192.0.77.2 | |
jira-frontend-bifrost.prod-east.frontend.public.atl-paas.net | 54658 | 2016-12-16 | 2024-02-21 | 2026-04-06 | 71 kB | 57 MB | ![]() 54.240.174.40 | ![]() |
secure.gravatar.com | 16323 | 2004-07-15 | 2012-05-22 | 2026-04-06 | 1.7 kB | 10 kB | ![]() 192.0.73.2 | |
i2.wp.com | 4679 | 1997-03-28 | 2017-01-30 | 2026-04-02 | 514 B | 3.9 kB | ![]() 192.0.77.2 | |
connect-cdn.atl-paas.net | 62892 | 2016-12-16 | 2020-11-23 | 2026-04-02 | 424 B | 366 kB | ![]() 52.84.50.23 | |
code.jquery.com | 4915 | 2005-12-10 | 2012-05-21 | 2026-04-05 | 428 B | 87 kB | ![]() 151.101.130.137 | |
ds-cdn.prod-east.frontend.public.atl-paas.net | 52027 | 2016-12-16 | 2025-01-17 | 2026-04-07 | 1.1 kB | 87 kB | ![]() 52.84.50.115 | |
api.instabug.com | 45890 | 2000-05-17 | 2015-04-22 | 2025-10-25 | 718 B | 1.1 kB | ![]() 3.167.2.124 | ![]() |
atlassian-cookies.prod-east.frontend.public.atl-paas.net | unknown | 2016-12-16 | 2026-02-27 | 2026-04-01 | 516 B | 118 kB | ![]() 54.240.174.108 | |
jira.issues.couchbase.com | unknown | 2010-01-04 | 2025-05-26 | 2025-11-22 | 117 kB | 2.9 MB | ![]() 52.84.50.119 |
Amazon Web Services (PaaS)
Amazon Web Services (AWS) is a comprehensive cloud services platform offering compute power, database storage, content delivery and other functionality.Amazon CloudFront (CDN)
Amazon CloudFront is a fast content delivery network (CDN) service that securely delivers data, videos, applications, and APIs to customers globally with low latency, high transfer speeds.Amazon S3 (CDN)
Amazon S3 or Amazon Simple Storage Service is a service offered by Amazon Web Services (AWS) that provides object storage through a web service interface.Google Cloud CDN (CDN)
Cloud CDN uses Google's global edge network to serve content closer to users.Google Cloud (IaaS)
Google Cloud is a suite of cloud computing services.Express (Web frameworks, Web servers)
Express is a web application framework for Node.js, released as free and open-source software under the MIT License. It is designed for building web applications and APIs.Node.js (Programming languages)
Node.js is an open-source, cross-platform, JavaScript runtime environment that executes JavaScript code outside a web browser.Envoy (Reverse proxies)
Envoy is an open-source edge and service proxy, designed for cloud-native applications.jQuery:3.1.1 (JavaScript libraries)
jQuery is a JavaScript library which is a free, open-source software designed to simplify HTML DOM tree traversal and manipulation, as well as event handling, CSS animation, and Ajax.jQuery CDN (CDN)
jQuery CDN is a way to include jQuery in your website without actually downloading and keeping it your website's folder.AngularJS (JavaScript frameworks)
AngularJS is a JavaScript-based open-source web application framework led by the Angular Team at Google.Nginx (Web servers, Reverse proxies)
Nginx is a web server that can also be used as a reverse proxy, load balancer, mail proxy and HTTP cache.Zipkin (Analytics)
Varnish (Caching)
Varnish is a reverse caching proxy.Related reports
Threat Detection Systems
No alerts detected
JavaScript (165)
| HASH | FROM | Size | First Seen | Last Seen | |
|---|---|---|---|---|---|
| 63089409ec92a9e2a81268d57df84555 | DocumentWrite | 1.7 MB | 2026-04-08 | 2026-04-08 | |
Introduced by DocumentWrite First Seen 2026-04-08 Last Seen 2026-04-08 Times Seen 1 Size 1.7 MB (1675770 bytes) MD5 63089409ec92a9e2a81268d57df84555 SHA1 832814d959dc9ca6b5a1537e75547c6fce10cdb6 Loading... | |||||
HTTP Transactions (281)
| URL | IP | Response | Size |
|---|



