Report Overview
Visitedpublic
2024-02-11 05:18:52
Tags
Submit Tags
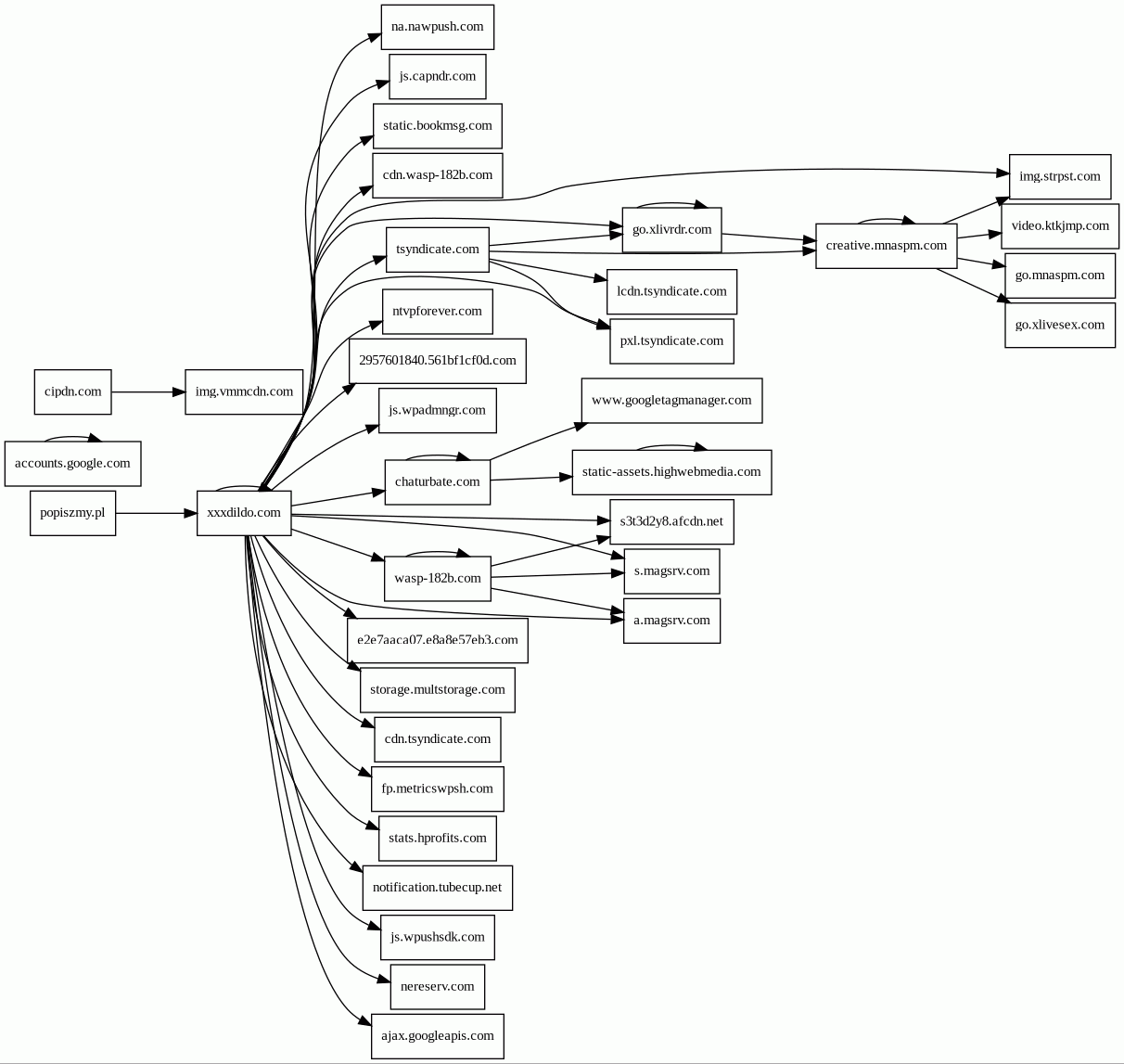
URL
popiszmy.pl/redir/xxxdildo.com/request/xivdo/
Finishing URL
xxxdildo.com/request/xivdo/
IP / ASN

46.105.127.186
Title
You Serched: xivdo/ - xxxdildo.com
Detections
urlquery
0
Network Intrusion Detection
0
Threat Detection Systems
0
Host Summary
| Host | Rank | Registered | First Seen | Last Seen | Sent | Received | IP | Fingerprints |
|---|---|---|---|---|---|---|---|---|
stats.hprofits.com | 127687 | 2017-01-17 | 2017-05-27 12:41:19 | 2024-02-11 01:58:20 | 407 B | 872 B | ![]() 45.133.44.10 | |
wasp-182b.com | 499080 | 2019-10-04 | 2019-11-04 14:12:00 | 2024-02-11 01:58:21 | 6.6 kB | 7.3 kB | ![]() 185.106.140.6 | |
go.mnaspm.com | unknown | 2022-07-05 | 2023-10-04 13:16:29 | 2024-02-11 01:26:05 | 4.5 kB | 31 kB | ![]() 104.18.51.106 | |
ntvpforever.com | 40558 | 2021-11-18 | 2021-11-19 02:49:18 | 2024-02-07 10:59:36 | 500 B | 375 B | ![]() 168.119.25.102 | |
e2e7aaca07.e8a8e57eb3.com 1 alert(s) on this Host | unknown | 2024-01-12 | 2024-02-08 17:25:52 | 2024-02-11 01:58:22 | 899 B | 320 B | ![]() 45.133.44.53 | |
video.ktkjmp.com | 23778 | 2020-08-07 | 2020-10-02 10:52:19 | 2024-02-11 01:58:22 | 442 B | 1.0 kB | ![]() 104.18.62.235 | |
static-assets.highwebmedia.com | 16059 | 2004-12-03 | 2021-01-19 22:46:26 | 2024-02-11 01:58:22 | 7.7 kB | 3.4 MB | ![]() 104.16.93.42 | |
go.xlivesex.com | unknown | 2007-06-17 | 2021-04-06 10:44:57 | 2024-02-06 11:27:42 | 425 B | 449 B | ![]() 104.18.51.106 | |
storage.multstorage.com | unknown | 2023-09-22 | 2023-09-22 14:56:00 | 2024-02-11 01:58:22 | 523 B | 1.6 kB | ![]() 172.67.174.51 | |
cipdn.com | unknown | 2023-07-13 | 2023-07-13 19:31:03 | 2024-02-10 22:40:06 | 987 B | 182 B | ![]() 213.239.207.252 | |
accounts.google.com | 81 | 1997-09-15 | 2016-03-20 13:44:49 | 2024-02-10 21:32:25 | 1.7 kB | 5.3 kB | ![]() 74.125.131.84 | |
popiszmy.pl | unknown | 2008-11-26 | 2015-03-14 12:57:57 | 2024-02-11 01:53:10 | 499 B | 216 B | ![]() 46.105.127.186 | |
ajax.googleapis.com | 12905 | 2005-01-25 | 2013-08-16 11:51:31 | 2024-02-10 21:22:10 | 347 B | 35 kB | ![]() 142.250.74.42 | |
go.xlivrdr.com | unknown | 2021-06-22 | 2021-07-02 12:51:24 | 2024-02-11 01:36:04 | 4.3 kB | 19 kB | ![]() 104.18.59.150 | |
s3t3d2y8.afcdn.net | unknown | 2022-06-27 | 2022-08-09 00:22:56 | 2024-02-11 01:04:48 | 2.8 kB | 57 kB | ![]() 185.76.9.21 | |
a.magsrv.com | unknown | 2023-08-01 | 2023-08-04 18:18:00 | 2024-02-11 01:58:20 | 1.6 kB | 135 kB | ![]() 185.76.9.21 | |
nereserv.com | 40015 | 2020-12-21 | 2020-12-21 12:07:56 | 2024-02-10 11:35:42 | 597 B | 320 B | ![]() 168.119.25.102 | |
static.bookmsg.com | 47495 | 2020-09-15 | 2020-11-24 15:56:32 | 2024-02-09 12:48:19 | 1.1 kB | 2.2 kB | ![]() 45.133.44.25 | |
xxxdildo.com | unknown | 2021-07-08 | 2017-05-14 09:40:27 | 2023-05-08 07:50:40 | 51 kB | 6.6 MB | ![]() 188.114.96.1 | |
s.magsrv.com | unknown | 2023-08-01 | 2023-08-04 14:48:00 | 2024-02-11 01:04:50 | 7.3 kB | 14 kB | ![]() 95.211.229.248 | |
creative.mnaspm.com | unknown | 2022-07-05 | 2023-10-04 13:20:24 | 2024-02-11 01:58:22 | 4.1 kB | 298 kB | ![]() 104.18.51.106 | |
notification.tubecup.net | 8210 | 2008-09-26 | 2019-08-30 11:36:01 | 2024-02-06 23:12:51 | 511 B | 1.1 kB | ![]() 168.119.25.18 | |
na.nawpush.com | 38563 | 2020-12-21 | 2020-12-23 09:18:12 | 2024-02-11 01:58:21 | 433 B | 1.4 kB | ![]() 45.133.44.25 | |
cdn.wasp-182b.com | 591841 | 2019-10-04 | 2020-06-17 04:56:07 | 2024-02-11 01:58:20 | 410 B | 114 kB | ![]() 45.133.44.10 | |
cdn.tsyndicate.com | 16265 | 2017-03-08 | 2017-07-04 08:00:09 | 2024-02-11 01:58:20 | 977 B | 57 kB | ![]() 45.133.44.2 | |
js.capndr.com | 316718 | 2021-08-30 | 2021-08-30 14:51:01 | 2024-02-11 01:58:21 | 398 B | 374 B | ![]() 45.133.44.52 | |
www.googletagmanager.com | 75 | 2011-11-11 | 2013-05-22 04:07:37 | 2024-02-10 21:06:40 | 421 B | 86 kB | ![]() 142.250.74.168 | |
js.wpadmngr.com | 25762 | 2021-06-02 | 2021-06-02 16:43:46 | 2024-02-11 01:58:20 | 816 B | 107 kB | ![]() 45.133.44.52 | |
img.vmmcdn.com | 36292 | 2019-11-26 | 2019-11-26 11:59:17 | 2024-02-10 18:34:01 | 807 B | 94 kB | ![]() 46.4.121.113 | |
lcdn.tsyndicate.com | 12634 | 2017-03-08 | 2020-03-31 16:26:34 | 2024-02-07 08:37:19 | 326 B | 8.3 kB | ![]() 8.247.218.121 | |
tsyndicate.com | 13042 | 2017-03-08 | 2017-03-16 10:04:54 | 2024-02-10 21:48:16 | 1.0 kB | 13 kB | ![]() 136.243.75.209 | |
img.strpst.com | 12993 | 2021-05-31 | 2021-06-03 10:45:56 | 2024-02-11 01:58:22 | 6.4 kB | 148 kB | ![]() 104.18.63.124 | |
pxl.tsyndicate.com | 14763 | 2017-03-08 | 2017-07-05 15:51:06 | 2024-02-11 01:58:22 | 2.2 kB | 356 B | ![]() 195.201.244.188 | |
2957601840.561bf1cf0d.com | unknown | unknown | No data | No data | 8.3 kB | 7.9 kB | ![]() 167.235.163.216 | |
fp.metricswpsh.com | unknown | 2021-10-29 | 2022-04-22 13:20:32 | 2024-02-11 01:58:22 | 1.0 kB | 809 B | ![]() 157.90.84.242 | |
chaturbate.com | 6807 | 2011-02-26 | 2012-05-23 01:11:36 | 2024-02-11 01:58:21 | 5.1 kB | 392 kB | ![]() 104.18.101.40 | |
js.wpushsdk.com | 36947 | 2021-05-07 | 2021-05-07 14:03:12 | 2024-02-11 01:58:22 | 826 B | 300 kB | ![]() 45.133.44.53 |
Related reports
Threat Detection Systems
Public InfoSec YARA rules
No alerts detected
OpenPhish
No alerts detected
PhishTank
No alerts detected
mnemonic secure dns
No alerts detected
Quad9 DNS
| Scan Date | Severity | Indicator | Alert |
|---|---|---|---|
| 2024-02-11 | medium | e8a8e57eb3.com | Sinkholed |
ThreatFox
No alerts detected
JavaScript (53)
No JavaScripts
HTTP Transactions (230)
| URL | IP | Response | Size |
|---|




