Report Overview
Visitedpublic
2023-12-04 16:57:17
Tags
Submit Tags
URL
trk.shinola.com/ls/click?upn=viO-2BAapRptUUXpzcNb5WOtM4Koi-2BAPisVXZbCJJH9Jz23QIDxJPVijrAAQt-2FbxU-2FT-2FZmcUEIbpP5OG801XVy-2FBtW-2B4GXE5UXEGLBrs9uplOFVFVd7mIq6eay290Gopz1nY34Pfp1cRUB5YKQ0AUTXehS0HC5JXL4W6yBz5oIQl5eZ6swCNDXcjeJhzfXzKktdSi-2BM366Nu7m7vrGK3EKQ5YET3ivlL9jxI04Jxz3OEZrPydqFCgkQL5wjN8lNjnp5P0tDgfapfOUjijXzrWQmn9NY7LzoEcZ6iMjeIhNQl6-2BvnCziWd2cWSpVnrMgwjol6Zh_cv6YniX-2FKx9nmD5P-2BourKVFHtCvobhW8lRIO4nE3lQngJOSyiZZELX-2FxT0hCoNgaiFeKC9jBVp8ybbYSFL8I32JEvzSuMxB5IvMfDVI-2FqPX-2F5cx-2F-2B5UK80LdXrNYFdxBQJFAeDrIk1duouQ98kFiV-2Bp2A-2FXP-2B-2BomXDve2f-2FiI6b8BWYIVx-2BakrqQu3r8XACRvg0hpBMossz-2Fw4alegAv5zXS9hQfy5E6o2vgzFtELyU1akcjy7GqQO7jX6XBClLm1fXJxXsoFFk46STV6VJP80SyFm3hlaO-2BXqXDAxAGDdZdNNVwNETVSjGfadTVO2yP2etpYokvE5O-2BCMf6UDC-2B2dnmI-2B05pRDZ1Yvhygkt38xjDuisVPuxkC8fljVT6PpjjNmzt2Zd7k1o5-2F7OnDPfWq2i4445rWAQRSmh7BMnMRY-3D
Finishing URL
www.shinola.com/mens.html?utm_source=Klaviyo&utm_medium=email&utm_campaign=WS%20Email%20%232%20%28R5zjxq%29&utm_id=Campaign%20name&bxid=01GGARMX29ASF1T7180DF6Y769&_kx=cHl_RruzHJ9ZCCP_MzCl5NDIhV0jPwNV7H3valX0Egg%3D.W7RfvX
IP / ASN

54.230.111.113
Title
Luxury Men’s Collection | Shinola® Detroit
Detections
urlquery
0
Network Intrusion Detection
0
Threat Detection Systems
0
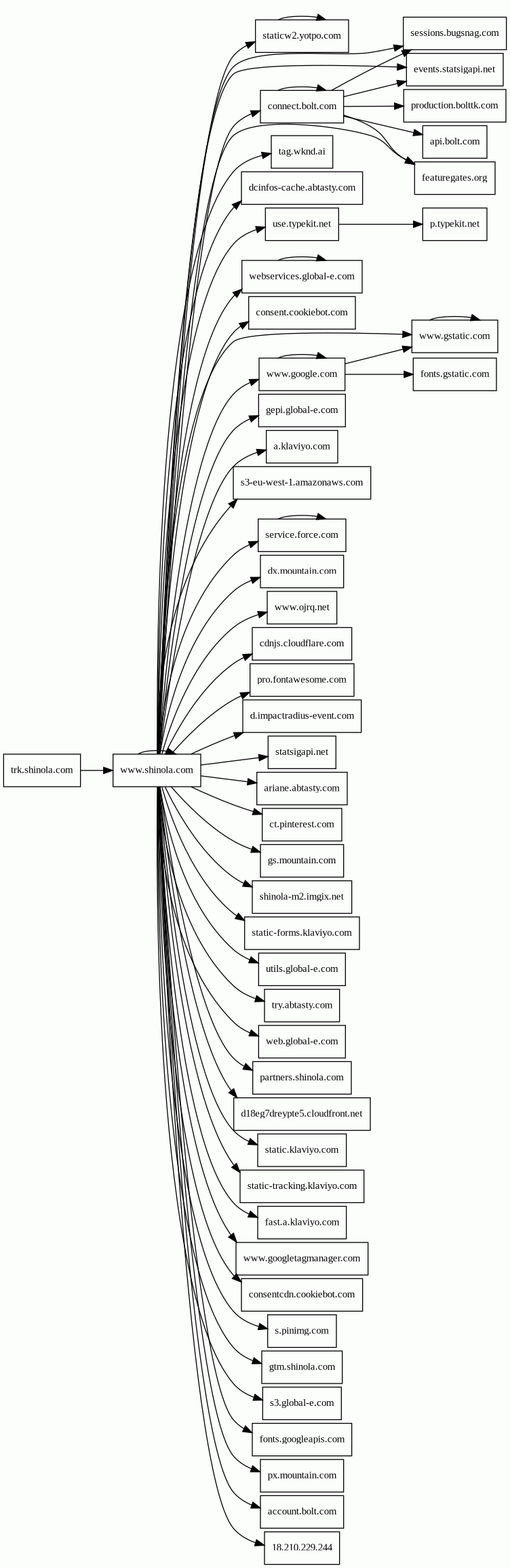
Host Summary
| Host | Rank | Registered | First Seen | Last Seen | Sent | Received | IP | Fingerprints |
|---|---|---|---|---|---|---|---|---|
s3.global-e.com | 68190 | 2007-10-30 | 2017-02-01 21:32:36 | 2023-12-02 16:11:32 | 713 B | 2.4 kB | ![]() 104.16.228.60 | |
tag.wknd.ai | 7914 | 2020-02-19 | 2020-03-12 01:16:57 | 2023-12-04 14:24:55 | 407 B | 5.6 kB | ![]() 34.120.253.250 | |
sessions.bugsnag.com | 793 | 2011-08-18 | 2017-12-08 08:32:15 | 2023-12-03 08:48:08 | 4.3 kB | 2.4 kB | ![]() 35.190.88.7 | |
api.bolt.com | 71185 | 1997-02-13 | 2018-02-19 11:22:17 | 2023-12-03 06:02:37 | 3.6 kB | 78 kB | ![]() 3.33.227.226 | |
d18eg7dreypte5.cloudfront.net | unknown | 2008-04-25 | 2020-12-06 17:51:38 | 2023-12-04 14:40:27 | 466 B | 40 kB | ![]() 143.204.42.135 | |
staticw2.yotpo.com | 6769 | 2010-08-30 | 2014-05-09 07:00:46 | 2023-12-03 05:38:59 | 1.5 kB | 188 kB | ![]() 2.18.173.155 | |
gepi.global-e.com | 30492 | 2007-10-30 | 2016-01-09 01:56:02 | 2023-12-04 09:18:24 | 5.4 kB | 85 kB | ![]() 104.16.228.60 | |
connect.bolt.com | 40527 | 1997-02-13 | 2018-09-13 10:09:30 | 2023-11-30 07:36:13 | 40 kB | 4.0 MB | ![]() 54.230.111.50 | |
static-tracking.klaviyo.com | 4414 | 2012-03-29 | 2021-12-02 16:31:51 | 2023-12-04 05:12:11 | 1.5 kB | 23 kB | ![]() 151.101.130.133 | |
use.typekit.net | 494 | 2010-08-02 | 2012-07-05 03:42:39 | 2023-12-04 05:11:23 | 2.3 kB | 164 kB | ![]() 23.33.119.19 | |
production.bolttk.com | 80224 | 2019-04-23 | 2019-04-26 02:30:55 | 2023-11-25 12:30:10 | 476 B | 949 B | ![]() 143.204.55.83 | |
18.210.229.244 1 alert(s) on this Host | unknown | unknown | 2023-02-02 18:53:12 | 2023-09-07 14:40:16 | 434 B | 437 B | ![]() 18.210.229.244 | |
partners.shinola.com | unknown | 1997-12-09 | 2021-03-29 15:33:33 | 2023-11-18 09:21:53 | 1.4 kB | 1.1 kB | ![]() 34.120.79.87 | |
try.abtasty.com | 10235 | 2011-08-09 | 2015-01-14 17:13:06 | 2023-12-04 13:05:53 | 1.3 kB | 171 kB | ![]() 143.204.55.60 | |
d.impactradius-event.com | 2612 | 2016-01-22 | 2016-11-05 17:00:49 | 2023-12-02 20:04:52 | 451 B | 15 kB | ![]() 35.186.249.72 | |
ariane.abtasty.com | 11009 | 2011-08-09 | 2018-09-07 16:00:37 | 2023-12-03 08:50:12 | 485 B | 656 B | ![]() 34.102.161.46 | |
px.mountain.com | 11897 | 1997-06-18 | 2021-07-08 22:56:16 | 2023-12-02 18:56:11 | 3.7 kB | 2.9 kB | ![]() 35.81.173.170 | |
gtm.shinola.com | 995960 | 1997-12-09 | 2021-10-22 19:21:59 | 2023-11-18 09:21:53 | 2.4 kB | 750 B | ![]() 216.58.207.211 | |
www.ojrq.net | 8784 | 2009-01-28 | 2012-06-28 14:56:03 | 2023-12-04 08:42:42 | 456 B | 659 B | ![]() 34.95.127.121 | |
s.pinimg.com | 732 | 2010-05-29 | 2017-01-13 23:40:08 | 2023-12-03 18:13:54 | 845 B | 22 kB | ![]() 23.38.200.197 | |
ct.pinterest.com | 852 | 2009-11-26 | 2015-03-12 09:12:48 | 2023-12-04 05:12:16 | 3.9 kB | 4.7 kB | ![]() 23.38.200.197 | |
a.klaviyo.com | 4808 | 2012-03-29 | 2013-06-03 12:57:12 | 2023-12-04 05:17:17 | 2.3 kB | 45 kB | ![]() 104.18.3.187 | |
account.bolt.com | 150237 | 1997-02-13 | 2020-10-23 05:50:25 | 2023-11-25 13:20:07 | 415 B | 121 kB | ![]() 54.230.111.27 | |
dcinfos-cache.abtasty.com | 11651 | 2011-08-09 | 2019-03-03 17:01:18 | 2023-12-03 18:43:29 | 918 B | 1.4 kB | ![]() 34.107.143.101 | |
gs.mountain.com | 17855 | 1997-06-18 | 2021-07-16 14:27:00 | 2023-12-04 10:37:42 | 455 B | 731 B | ![]() 34.212.4.35 | |
trk.shinola.com | unknown | 1997-12-09 | 2022-08-15 14:05:45 | 2023-11-01 16:07:32 | 1.3 kB | 1.1 kB | ![]() 54.230.111.89 | |
shinola-m2.imgix.net | 825190 | 2011-06-23 | 2020-08-17 09:25:01 | 2023-11-18 09:21:44 | 4.7 kB | 720 kB | ![]() 151.101.86.208 | |
fast.a.klaviyo.com | 5349 | 2012-03-29 | 2018-04-18 15:36:30 | 2023-12-04 05:12:12 | 492 B | 1.5 kB | ![]() 151.101.194.133 | |
statsigapi.net | 226418 | 2021-11-09 | 2021-12-16 23:54:57 | 2023-12-04 08:06:37 | 1.3 kB | 1.2 kB | ![]() 34.120.214.181 | |
service.force.com | 4162 | 1991-05-20 | 2017-02-07 22:01:58 | 2023-12-04 06:58:42 | 7.3 kB | 43 kB | ![]() 85.222.155.143 | |
utils.global-e.com | 26109 | 2007-10-30 | 2019-06-11 08:37:33 | 2023-12-02 19:05:33 | 5.0 kB | 773 B | ![]() 216.239.32.21 | |
events.statsigapi.net | unknown | 2021-11-09 | 2022-06-03 02:38:27 | 2023-12-03 05:41:09 | 7.4 kB | 7.9 kB | ![]() 34.120.214.181 | |
consent.cookiebot.com | 4972 | 2010-01-21 | 2014-02-26 15:48:42 | 2023-12-03 05:09:53 | 1.0 kB | 126 kB | ![]() 95.101.10.153 | |
www.gstatic.com | unknown | 2008-02-11 | 2016-07-26 11:37:06 | 2023-12-04 06:22:54 | 2.9 kB | 628 kB | ![]() 142.250.74.35 | |
featuregates.org | unknown | 2021-06-21 | 2022-07-09 00:45:58 | 2023-12-03 01:11:54 | 5.5 kB | 25 kB | ![]() 34.120.214.181 | |
services.addons.mozilla.org | 6161 | 1998-01-24 | 2012-05-21 16:03:02 | 2023-12-04 05:24:00 | 695 B | 1.7 kB | ![]() 54.230.111.63 | |
static.klaviyo.com | 4056 | 2012-03-29 | 2018-04-18 11:49:37 | 2023-12-04 05:12:11 | 2.8 kB | 56 kB | ![]() 151.101.66.133 | |
static-forms.klaviyo.com | 5328 | 2012-03-29 | 2021-05-06 21:28:52 | 2023-12-03 19:08:42 | 470 B | 5.7 kB | ![]() 151.101.194.133 | |
www.googletagmanager.com | 75 | 2011-11-11 | 2013-05-22 04:07:37 | 2023-12-04 07:58:24 | 897 B | 205 kB | ![]() 142.250.74.168 | |
consentcdn.cookiebot.com | 5676 | 2010-01-21 | 2018-05-23 07:13:43 | 2023-12-04 05:16:54 | 542 B | 1.0 kB | ![]() 104.110.3.72 | |
www.google.com | 7 | 1997-09-15 | 2015-05-10 13:11:19 | 2023-11-19 18:48:38 | 3.0 kB | 74 kB | ![]() 142.250.74.132 | |
cdnjs.cloudflare.com | 235 | 2009-02-17 | 2015-04-17 22:46:33 | 2023-12-04 05:09:04 | 447 B | 6.6 kB | ![]() 104.17.25.14 | |
p.typekit.net | 620 | 2010-08-02 | 2012-05-23 16:28:57 | 2023-12-04 05:10:56 | 539 B | 338 B | ![]() 23.33.119.26 | |
fonts.googleapis.com | 8877 | 2005-01-25 | 2013-06-10 22:14:26 | 2023-12-04 06:42:16 | 509 B | 78 kB | ![]() 142.250.74.106 | |
aus5.mozilla.org | 2548 | 1998-01-24 | 2015-10-27 08:06:24 | 2023-12-04 05:09:17 | 532 B | 480 B | ![]() 35.244.181.201 | |
dx.mountain.com | 12081 | 1997-06-18 | 2021-06-28 10:59:34 | 2023-12-04 09:15:26 | 746 B | 7.7 kB | ![]() 34.238.149.65 | |
fonts.gstatic.com | unknown | 2008-02-11 | 2014-09-09 02:40:21 | 2023-12-04 06:26:24 | 523 B | 16 kB | ![]() 216.58.207.227 | |
www.shinola.com | 413259 | 1997-12-09 | 2013-09-20 16:19:33 | 2023-11-18 18:37:43 | 797 kB | 2.9 MB | ![]() 54.230.111.89 | |
pro.fontawesome.com | 5887 | 2012-10-18 | 2018-03-17 19:03:41 | 2023-12-04 05:35:18 | 2.1 kB | 390 kB | ![]() 172.64.147.188 | |
webservices.global-e.com | 24760 | 2007-10-30 | 2019-02-15 17:18:20 | 2023-12-03 20:02:15 | 15 kB | 451 kB | ![]() 104.16.228.60 | |
s3-eu-west-1.amazonaws.com | unknown | 2005-08-18 | 2017-03-24 17:39:01 | 2023-11-20 04:59:43 | 566 B | 64 kB | ![]() 52.218.88.107 | |
web.global-e.com | 26937 | 2007-10-30 | 2014-10-08 23:28:24 | 2023-11-28 15:45:18 | 595 B | 61 kB | ![]() 104.16.228.60 |
Related reports
Threat Detection Systems
Public InfoSec YARA rules
No alerts detected
OpenPhish
No alerts detected
PhishTank
No alerts detected
mnemonic secure dns
No alerts detected
Quad9 DNS
| Scan Date | Severity | Indicator | Alert |
|---|---|---|---|
| 2023-12-04 | medium | 18.210.229.244 | Sinkholed |
ThreatFox
No alerts detected
JavaScript (609)
No JavaScripts
HTTP Transactions (532)
| URL | IP | Response | Size |
|---|




