Report Overview
Visitedpublic
2025-12-28 11:43:59
Tags
Submit Tags
URL
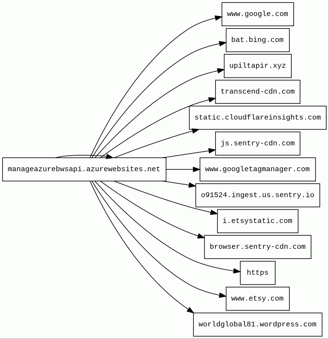
manageazurebwsapi.azurewebsites.net/
Finishing URL
manageazurebwsapi.azurewebsites.net/
IP / ASN

70.153.161.0
Title
TOTO25: Apk Rtp77 Bocoran Dari Admin - Bioid
Detections
urlquery
0
Network Intrusion Detection
2
Threat Detection Systems
0
Host Summary
| Host | Rank | Registered | First Seen | Last Seen | Sent | Received | IP | Fingerprints |
|---|---|---|---|---|---|---|---|---|
static.cloudflareinsights.com | 4073 | 2019-08-30 | 2019-09-24 | 2025-12-21 | 548 B | 20 kB | ![]() 104.16.80.73 | |
js.sentry-cdn.com | 43025 | 2018-05-30 | 2018-07-13 | 2025-12-23 | 515 B | 4.5 kB | ![]() 151.101.2.217 | ![]() |
bat.bing.com | 2924 | 1996-01-29 | 2014-04-08 | 2025-12-21 | 1.7 kB | 57 kB | ![]() 150.171.28.10 | |
upiltapir.xyz | unknown | 2025-01-23 | 2025-03-25 | 2025-12-25 | 432 B | 1.1 kB | ![]() 174.138.23.141 | |
https | unknown | unknown | 2019-03-06 | 2025-12-25 | 520 B | 0 B | ![]() 0.0.0.0 | |
transcend-cdn.com | 10213 | 2023-01-31 | 2023-02-01 | 2025-12-22 | 475 B | 120 kB | ![]() 104.18.40.238 | |
worldglobal81.wordpress.com | unknown | 2000-03-03 | 2025-12-28 | 2025-12-28 | 2.0 kB | 167 kB | ![]() 192.0.78.13 | |
manageazurebwsapi.azurewebsites.net | unknown | 2012-01-24 | 2025-12-28 | 2025-12-28 | 2.7 kB | 458 kB | ![]() 70.153.161.0 | |
www.googletagmanager.com | 283 | 2011-11-11 | 2012-10-04 | 2025-12-21 | 935 B | 972 kB | ![]() 142.251.38.104 | |
o91524.ingest.us.sentry.io | 254819 | 2012-04-07 | 2025-09-28 | 2025-12-25 | 1.9 kB | 1.7 kB | ![]() 34.120.195.249 | |
i.etsystatic.com | 57789 | 2011-04-11 | 2018-05-17 | 2025-12-25 | 505 B | 1.6 kB | ![]() 2.23.13.33 | |
browser.sentry-cdn.com | 23677 | 2018-05-30 | 2018-07-13 | 2025-12-22 | 501 B | 67 kB | ![]() 151.101.2.217 | |
www.google.com | 22 | 1997-09-15 | 2015-05-10 | 2025-12-21 | 2.3 kB | 1.0 kB | ![]() 216.58.207.196 | |
www.etsy.com | 1874 | 2004-02-05 | 2012-08-31 | 2025-12-26 | 12 kB | 3.5 MB | ![]() 151.101.131.52 |
Cloudflare (CDN)
Cloudflare is a web-infrastructure and website-security company, providing content-delivery-network services, DDoS mitigation, Internet security, and distributed domain-name-server services.Amazon Web Services (PaaS)
Amazon Web Services (AWS) is a comprehensive cloud services platform offering compute power, database storage, content delivery and other functionality.Envoy (Reverse proxies)
Envoy is an open-source edge and service proxy, designed for cloud-native applications.Algolia (Search engines)
Algolia offers a hosted web search product delivering real-time results.Amazon S3 (CDN)
Amazon S3 or Amazon Simple Storage Service is a service offered by Amazon Web Services (AWS) that provides object storage through a web service interface.Nginx (Web servers, Reverse proxies)
Nginx is a web server that can also be used as a reverse proxy, load balancer, mail proxy and HTTP cache.AMP (JavaScript frameworks)
AMP, originally created by Google, is an open-source HTML framework developed by the AMP open-source Project. AMP is designed to help webpages load faster.Google Tag Manager (Tag managers)
Google Tag Manager is a tag management system (TMS) that allows you to quickly and easily update measurement codes and related code fragments collectively known as tags on your website or mobile app.Bootstrap:3 (UI frameworks)
Bootstrap is a free and open-source CSS framework directed at responsive, mobile-first front-end web development. It contains CSS and JavaScript-based design templates for typography, forms, buttons, navigation, and other interface components.Cloudflare Browser Insights (Analytics, RUM)
Cloudflare Browser Insights is a tool that measures the performance of websites from the perspective of users.Nginx:1.28.0 (Web servers, Reverse proxies)
Nginx is a web server that can also be used as a reverse proxy, load balancer, mail proxy and HTTP cache.Google Cloud CDN (CDN)
Cloud CDN uses Google's global edge network to serve content closer to users.Google Cloud (IaaS)
Google Cloud is a suite of cloud computing services.Fastly (CDN)
Fastly is a cloud computing services provider. Fastly's cloud platform provides a content delivery network, Internet security services, load balancing, and video & streaming services.Amazon CloudFront (CDN)
Amazon CloudFront is a fast content delivery network (CDN) service that securely delivers data, videos, applications, and APIs to customers globally with low latency, high transfer speeds.Varnish (Caching)
Varnish is a reverse caching proxy.Apache HTTP Server (Web servers)
Apache is a free and open-source cross-platform web server software.Google Cloud Storage (Miscellaneous)
Google Cloud Storage allows world-wide storage and retrieval of any amount of data at any time.Google Cloud Trace (Performance)
Google Cloud Trace is a distributed tracing system that collects latency data from applications and displays it in the Google Cloud Console.DataDome (Security)
DataDome is a cybersecurity platform that specialises in bot protection and mitigation, offering advanced solutions to safeguard websites and mobile applications against malicious bot traffic, credential stuffing, scraping, and other automated threats.Related reports
Network Intrusion Detection Systems
Suricata /w Emerging Threats Pro
| Timestamp | Severity | Source IP | Destination IP | Alert |
|---|---|---|---|---|
| low | ![]() 172.18.0.11 | ![]() 70.153.161.0 | ET INFO Abused Hosting Domain (azurewebsites .net) in TLS SNI | |
| low | ![]() 172.18.0.11 | ![]() 70.153.161.0 | ET INFO Abused Hosting Domain (azurewebsites .net) in TLS SNI |
Threat Detection Systems
No alerts detected
JavaScript (42)
No JavaScripts
HTTP Transactions (42)
| URL | IP | Response | Size |
|---|




