Report Overview
Visitedpublic
2025-10-18 15:40:07
Tags
Submit Tags
URL
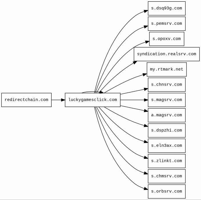
redirectchain.com/57f3e747-60bf-4649-9de0-b135c8ef3835?device_type={device_type}&os={os}&browser={browser}&site_id={site_id}&site_host={site_host}&carrier={carrier}&format={format}&adspot_id={adspot_id}&adspot_name={adspot_name}&creative_id={creative_id}&cost={price}&externalid={click_id}
Finishing URL
luckygamesclick.com/rm/s%d1%81ratch/luckyjetnew-1500-250/?cep=K78SeoHWOX-VmTZrAtC3E0Cx12GR9fuMREFHnHAKRMeinkEuFoB1WFhgg_nruX_rlo6Thao3iGXdjuUbiRZhTQxGU9PrvwXn0U-8PhU7PrckGN8RzqH7V5kaCc88X1ZALu5JO1vSyaI2UKWSZH4W3Qt6rY192-8K43lr4TJwf4SZnXj_aBIMuMMAjXKwz8Mpce-xOVMAAd9NIBzcnwuA0Uf7cqOTiqD7rZfP-yLLuYKATWv9swcvaMj1h1OABpzoqA384hzVKnzSTlXKbSTwGlrWZpQ4bk5dOvARl7o261J5lJnd5mG2veF0L_L3lgidqw4yohd93FaPpME0IMq5siKA5bYB9eR1-gNKgoVxwhXKkXqKrotXvfLgHfDdQ73y54YUcu4uIiU8GsB25pEJWbj83KUCEIcZD9GJvxQPvROfvgZvtDa_kfOSRGUWl8PhwMHPmIGTsvfax7Qp6vHdRk7A5oJaqSmAFLkt1sZ9QaJ2l19Kcta62pnPy2mkp-M2O43PB22JIHwEv34j1Jp8bwU5iBfJKhy0UstV3HpGy7ua855MBLgnkrjfg3d84FHYjC5AR31waIcJ3t2vSkV6GxpJL0YoyVrcqaHHYzNjO_0p1mxx7zDvV1iW9wzU4wfJ5p-OL782FCIkViuwvjMEmw&lptoken=1710603580b437b38292&device_type=%7Bdevice_type%7D&os=%7Bos%7D&browser=%7Bbrowser%7D&site_id=%7Bsite_id%7D&site_host=%7Bsite_host%7D&carrier=%7Bcarrier%7D&format=%7Bformat%7D&adspot_id=%7Badspot_id%7D&adspot_name=%7Badspot_name%7D&creative_id=%7Bcreative_id%7D&cost=%7Bprice%7D&externalid=%7Bclick_id%7D
IP / ASN

172.67.193.239
Title
Lucky Jet
Detections
urlquery
0
Network Intrusion Detection
0
Threat Detection Systems
10
Host Summary
| Host | Rank | Registered | First Seen | Last Seen | Sent | Received | IP | Fingerprints |
|---|---|---|---|---|---|---|---|---|
s.eln3ax.com 1 alert(s) on this Host | 358654 | 2025-02-17 | 2025-03-22 | 2025-10-13 | 471 B | 418 B | ![]() 95.211.229.248 | |
s.magsrv.com 1 alert(s) on this Host | 47665 | 2023-08-01 | 2023-08-04 | 2025-10-13 | 471 B | 418 B | ![]() 95.211.229.245 | |
redirectchain.com | 2954435 | 2024-11-11 | 2019-05-16 | 2025-10-10 | 757 B | 152 kB | ![]() 172.67.193.239 | |
s.opoxv.com 1 alert(s) on this Host | 213712 | 2019-12-02 | 2019-12-13 | 2025-10-13 | 470 B | 417 B | ![]() 95.211.229.246 | |
luckygamesclick.com | unknown | 2025-08-19 | 2025-08-22 | 2025-09-29 | 69 kB | 2.3 MB | ![]() 172.67.171.22 | |
my.rtmark.net | 43911 | 2014-10-29 | 2015-02-04 | 2025-10-13 | 2.2 kB | 2.1 kB | ![]() 104.18.41.22 | |
s.chnsrv.com 1 alert(s) on this Host | 356919 | 2025-07-15 | 2025-07-16 | 2025-10-13 | 471 B | 418 B | ![]() 95.211.229.245 | |
a.magsrv.com 2 alert(s) on this Host | 51490 | 2023-08-01 | 2023-08-04 | 2025-10-13 | 415 B | 1.4 kB | ![]() 95.173.205.15 | ![]() |
s.dspzhi.com 2 alert(s) on this Host | unknown | 2025-06-12 | 2025-10-14 | 2025-10-14 | 471 B | 418 B | ![]() 95.211.229.248 | |
s.orbsrv.com | 50502 | 2020-05-16 | 2020-09-02 | 2025-10-13 | 471 B | 418 B | ![]() 95.211.229.245 | |
s.dsq93g.com | unknown | 2025-06-12 | 2025-10-17 | 2025-10-17 | 471 B | 418 B | ![]() 95.211.229.245 | |
s.pemsrv.com | 104334 | 2023-08-01 | 2023-08-04 | 2025-10-13 | 471 B | 418 B | ![]() 95.211.229.245 | |
s.zlinkt.com | 4002425 | 2025-06-30 | 2025-08-06 | 2025-10-13 | 471 B | 418 B | ![]() 95.211.229.245 | |
syndication.realsrv.com | 176973 | 2019-02-07 | 2019-07-03 | 2025-10-13 | 482 B | 419 B | ![]() 95.211.229.245 | |
s.chmsrv.com 2 alert(s) on this Host | unknown | 2025-09-22 | 2025-09-23 | 2025-10-14 | 471 B | 418 B | ![]() 95.211.229.246 |
Nginx (Web servers, Reverse proxies)
Nginx is a web server that can also be used as a reverse proxy, load balancer, mail proxy and HTTP cache.Amazon CloudFront (CDN)
Amazon CloudFront is a fast content delivery network (CDN) service that securely delivers data, videos, applications, and APIs to customers globally with low latency, high transfer speeds.Amazon Web Services (PaaS)
Amazon Web Services (AWS) is a comprehensive cloud services platform offering compute power, database storage, content delivery and other functionality.Cloudflare (CDN)
Cloudflare is a web-infrastructure and website-security company, providing content-delivery-network services, DDoS mitigation, Internet security, and distributed domain-name-server services.CDN77 (CDN)
CDN77 is a content delivery network (CDN).Related reports
Threat Detection Systems
| Detection System | Indicator | Verdict | Alert |
|---|---|---|---|
| Cloudflare DNS | s.chnsrv.com | malicious | Sinkholed |
| Cloudflare DNS | s.magsrv.com | malicious | Sinkholed |
| Cloudflare DNS | s.chmsrv.com | malicious | Sinkholed |
| DNS0 Zero | s.chmsrv.com | malicious | Sinkholed |
| Hagezi Threat Feed | a.magsrv.com | malicious | Sinkholed |
| Cloudflare DNS | a.magsrv.com | malicious | Sinkholed |
| Cloudflare DNS | s.dspzhi.com | malicious | Sinkholed |
| DigiCert UltraDNS | s.dspzhi.com | malicious | Sinkholed |
| Hagezi Threat Feed | s.eln3ax.com | malicious | Sinkholed |
| Cloudflare DNS | s.opoxv.com | malicious | Sinkholed |
JavaScript (6)
No JavaScripts
HTTP Transactions (63)
| URL | IP | Response | Size |
|---|


