Report Overview
Visitedpublic
2026-03-09 14:12:54
Tags
Submit Tags
URL
expertrobotlumia.xyz
Finishing URL
expertrobotlumia.xyz/
IP / ASN

102.209.117.55
Title
Expertrobot Lumia
Detections
urlquery
0
Network Intrusion Detection
0
Threat Detection Systems
1
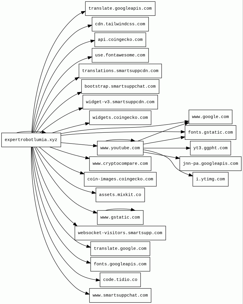
Host Summary
| Host | Rank | Registered | First Seen | Last Seen | Sent | Received | IP | Fingerprints |
|---|---|---|---|---|---|---|---|---|
fonts.gstatic.com | unknown | 2008-02-11 | 2014-04-02 | 2026-03-08 | 4.9 kB | 308 kB | ![]() 142.251.38.99 | |
coin-images.coingecko.com | 550283 | 2014-03-26 | 2024-05-30 | 2026-03-06 | 2.4 kB | 68 kB | ![]() 172.67.142.173 | |
fonts.googleapis.com | 313 | 2005-01-25 | 2012-05-23 | 2026-03-08 | 582 B | 24 kB | ![]() 172.217.21.170 | |
bootstrap.smartsuppchat.com | 425291 | 2014-02-02 | 2018-01-29 | 2026-03-04 | 533 B | 1.6 kB | ![]() 3.121.194.18 | |
i.ytimg.com | 436 | 2007-12-11 | 2012-10-03 | 2026-03-09 | 556 B | 73 kB | ![]() 192.178.202.119 | |
yt3.ggpht.com | 1275 | 2008-01-16 | 2014-01-15 | 2026-03-09 | 503 B | 3.6 kB | ![]() 142.251.143.129 | |
widgets.coingecko.com | 3132971 | 2014-03-26 | 2018-07-05 | 2026-03-05 | 453 B | 232 kB | ![]() 104.18.5.118 | |
widget-v3.smartsuppcdn.com | 532262 | 2018-11-20 | 2022-10-03 | 2026-03-05 | 1.4 kB | 324 kB | ![]() 185.76.9.12 | ![]() |
www.gstatic.com | 146047 | 2008-02-11 | 2012-05-29 | 2026-03-08 | 2.7 kB | 46 kB | ![]() 192.178.203.94 | |
www.google.com | 22 | 1997-09-15 | 2015-05-10 | 2026-03-08 | 903 B | 60 kB | ![]() 172.217.19.228 | |
code.tidio.co | 120056 | 2014-06-01 | 2014-11-27 | 2026-03-04 | 834 B | 1.0 kB | ![]() 104.26.0.115 | |
translate.googleapis.com | 6317 | 2005-01-25 | 2012-05-31 | 2026-03-09 | 2.2 kB | 415 kB | ![]() 142.251.38.106 | |
cdn.tailwindcss.com | 117330 | 2017-07-20 | 2018-07-09 | 2026-03-09 | 832 B | 816 kB | ![]() 104.26.2.143 | |
www.youtube.com 1 alert(s) on this Host | 286 | 2005-02-15 | 2013-04-13 | 2026-03-09 | 4.6 kB | 3.6 MB | ![]() 142.250.178.78 | |
www.cryptocompare.com | 265475 | 2013-11-03 | 2015-07-15 | 2026-03-03 | 952 B | 9.1 kB | ![]() 104.18.31.136 | |
expertrobotlumia.xyz | unknown | unknown | No data | No data | 50 kB | 3.3 MB | ![]() 102.209.117.55 | ![]() |
assets.mixkit.co | 2152237 | 2018-12-12 | 2019-02-19 | 2026-03-02 | 552 B | 342 B | ![]() 52.84.50.43 | |
websocket-visitors.smartsupp.com | 411464 | 2012-08-25 | 2021-07-12 | 2026-03-05 | 609 B | 224 B | ![]() 63.181.168.22 | |
api.coingecko.com | 442226 | 2014-03-26 | 2018-05-18 | 2026-03-06 | 532 B | 5.2 kB | ![]() 172.66.172.219 | |
www.smartsuppchat.com | 491650 | 2014-02-02 | 2017-01-30 | 2026-03-04 | 425 B | 19 kB | ![]() 185.76.9.27 | ![]() |
use.fontawesome.com | 6983 | 2012-10-18 | 2017-01-30 | 2026-03-09 | 1.0 kB | 130 kB | ![]() 172.67.142.245 | |
jnn-pa.googleapis.com | 1579 | 2005-01-25 | 2021-11-16 | 2026-03-09 | 1.2 kB | 1.2 kB | ![]() 142.251.142.234 | |
translations.smartsuppcdn.com | 560346 | 2018-11-20 | 2022-11-04 | 2026-03-05 | 500 B | 7.7 kB | ![]() 185.76.9.11 | ![]() |
translate.google.com | 609 | 1997-09-15 | 2012-05-30 | 2026-03-09 | 952 B | 83 kB | ![]() 172.217.20.174 |
Cloudflare (CDN)
Cloudflare is a web-infrastructure and website-security company, providing content-delivery-network services, DDoS mitigation, Internet security, and distributed domain-name-server services.Amazon Web Services (PaaS)
Amazon Web Services (AWS) is a comprehensive cloud services platform offering compute power, database storage, content delivery and other functionality.CDN77 (CDN)
CDN77 is a content delivery network (CDN).Vercel (PaaS)
Vercel is a cloud platform for static frontends and serverless functions.Nginx (Web servers, Reverse proxies)
Nginx is a web server that can also be used as a reverse proxy, load balancer, mail proxy and HTTP cache.jQuery (JavaScript libraries)
jQuery is a JavaScript library which is a free, open-source software designed to simplify HTML DOM tree traversal and manipulation, as well as event handling, CSS animation, and Ajax.Moment.js (JavaScript libraries)
Moment.js is a free and open-source JavaScript library that removes the need to use the native JavaScript Date object directly.Slick (JavaScript libraries)
YouTube (Video players)
YouTube is a video sharing service where users can create their own profile, upload videos, watch, like and comment on other videos.Bootstrap (UI frameworks)
Bootstrap is a free and open-source CSS framework directed at responsive, mobile-first front-end web development. It contains CSS and JavaScript-based design templates for typography, forms, buttons, navigation, and other interface components.Tidio (Live chat)
Tidio is a customer communication product. It provides multi-channel support so users can communicate with customers on the go. Live chat, messenger, or email are all supported.Popper (Miscellaneous)
Popper is a positioning engine, its purpose is to calculate the position of an element to make it possible to position it near a given reference element.Tailwind CSS (UI frameworks)
Tailwind is a utility-first CSS framework.Amazon CloudFront (CDN)
Amazon CloudFront is a fast content delivery network (CDN) service that securely delivers data, videos, applications, and APIs to customers globally with low latency, high transfer speeds.Amazon S3 (CDN)
Amazon S3 or Amazon Simple Storage Service is a service offered by Amazon Web Services (AWS) that provides object storage through a web service interface.Related reports
Threat Detection Systems
| Detection System | Indicator | Verdict | Alert |
|---|---|---|---|
| Private YARA rules | www.youtube.com/s/player/6c5cb4f4/player_es6.vflset/en_US/base.js | audit | Hunting_JS_WebAssembly |
JavaScript (220)
| HASH | FROM | Size | First Seen | Last Seen | |
|---|---|---|---|---|---|
| 23723b094bdc424199dd24b0420feb00 | DocumentWrite | 3.0 kB | 2026-02-17 | 2026-03-16 | |
Introduced by DocumentWrite First Seen 2026-02-17 Last Seen 2026-03-16 Times Seen 1198 Size 3.0 kB (3011 bytes) MD5 23723b094bdc424199dd24b0420feb00 SHA1 2e9fd96b082f9fee856afacb67c08d992304b5c6 Loading... | |||||
HTTP Transactions (100)
| URL | IP | Response | Size |
|---|





