Report Overview
Visitedpublic
2024-06-17 03:38:23
Tags
Submit Tags
URL
yes.itsthecash.com/usdtrump0524/2f996b271abd284da30d5fbc0338bd46/48/TA_2H23DGI/2199329665/134814/13df5a5672e3b2317ebb481bcda8b275/52800
Finishing URL
pro.smartinvestornews.co/io1?email=mdudley@protechservicesga.com
IP / ASN

188.114.97.1
Title
Check Out Some Subscriber-Only Resources Below
Detections
urlquery
0
Network Intrusion Detection
0
Threat Detection Systems
0
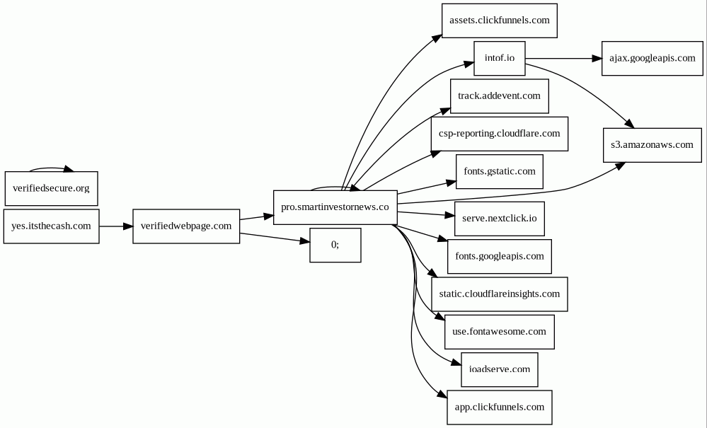
Host Summary
| Host | Rank | Registered | First Seen | Last Seen | Sent | Received | IP | Fingerprints |
|---|---|---|---|---|---|---|---|---|
pro.smartinvestornews.co | unknown | 2018-03-21 | 2020-02-12 09:38:41 | 2024-03-08 23:15:06 | 8.0 kB | 2.9 MB | ![]() 104.16.15.194 | |
status.geotrust.com | 3662 | 1999-04-04 | 2017-12-01 09:55:31 | 2024-06-15 18:20:40 | 331 B | 734 B | ![]() 192.229.221.95 | |
use.fontawesome.com | 942 | 2012-10-18 | 2017-01-30 05:43:25 | 2024-06-15 18:12:01 | 897 B | 84 kB | ![]() 104.21.27.152 | |
serve.nextclick.io | unknown | 2018-12-12 | 2019-05-09 09:50:21 | 2019-09-05 22:20:29 | 529 B | 0 B | ![]() 0.0.0.0 | |
static.cloudflareinsights.com | 1294 | 2019-08-30 | 2019-09-24 16:34:56 | 2024-06-16 11:08:38 | 512 B | 56 kB | ![]() 104.16.80.73 | |
intof.io | 147433 | 2017-11-10 | 2018-08-08 15:44:11 | 2023-11-15 14:01:01 | 1.2 kB | 9.5 kB | ![]() 54.156.254.128 | |
ioadserve.com | 82120 | 2018-05-31 | 2018-10-22 11:42:26 | 2024-05-28 09:38:21 | 1.8 kB | 6.5 kB | ![]() 34.197.163.17 | |
app.clickfunnels.com | 34727 | 2013-10-02 | 2015-03-12 09:40:23 | 2024-06-13 15:06:32 | 4.3 kB | 4.8 kB | ![]() 104.16.12.194 | |
r10.o.lencr.org | unknown | 2020-06-29 | 2024-06-06 21:45:11 | 2024-06-15 18:30:36 | 1.6 kB | 4.4 kB | ![]() 23.36.76.226 | |
ajax.googleapis.com | 12905 | 2005-01-25 | 2013-08-16 11:51:31 | 2024-06-16 13:21:53 | 423 B | 31 kB | ![]() 142.250.74.74 | |
csp-reporting.cloudflare.com | 8787 | 2009-02-17 | 2022-01-10 17:52:27 | 2024-06-15 20:44:42 | 4.5 kB | 356 kB | ![]() 104.18.20.157 | |
fonts.googleapis.com | 8877 | 2005-01-25 | 2013-06-10 22:14:26 | 2024-06-16 03:20:21 | 1.5 kB | 55 kB | ![]() 142.250.74.106 | |
fonts.gstatic.com | unknown | 2008-02-11 | 2014-09-09 02:40:21 | 2024-06-16 02:43:21 | 2.2 kB | 141 kB | ![]() 216.58.207.227 | |
s3.amazonaws.com | unknown | 2005-08-18 | 2020-05-13 22:53:44 | 2024-06-08 13:18:37 | 2.6 kB | 1.7 MB | ![]() 16.182.34.216 | |
yes.itsthecash.com | unknown | 2020-07-10 | 2022-06-19 03:03:58 | 2024-04-17 17:23:27 | 589 B | 1.4 kB | ![]() 188.114.96.1 | |
verifiedwebpage.com 2 alert(s) on this Host | unknown | 2022-03-23 | 2022-03-23 19:03:14 | 2024-04-18 05:11:33 | 1.7 kB | 60 kB | ![]() 104.18.20.187 | |
verifiedsecure.org | unknown | 2015-12-08 | 2016-04-06 04:05:11 | 2024-04-09 03:36:37 | 724 B | 2.6 kB | ![]() 104.26.9.206 | |
assets.clickfunnels.com | 64830 | 2013-10-02 | 2014-10-08 22:00:20 | 2024-06-13 12:09:36 | 463 B | 1.6 kB | ![]() 104.16.14.194 | |
track.addevent.com | 31058 | 2005-11-12 | 2015-06-24 23:38:08 | 2022-02-05 17:57:24 | 604 B | 0 B | ![]() 0.0.0.0 |
Related reports
Threat Detection Systems
Public InfoSec YARA rules
No alerts detected
OpenPhish
No alerts detected
PhishTank
No alerts detected
mnemonic secure dns
No alerts detected
Quad9 DNS
| Scan Date | Severity | Indicator | Alert |
|---|---|---|---|
| 2024-06-16 | medium | verifiedwebpage.com | Sinkholed |
| 2024-06-16 | medium | verifiedwebpage.com | Sinkholed |
ThreatFox
No alerts detected
JavaScript (26)
No JavaScripts
HTTP Transactions (53)
| URL | IP | Response | Size |
|---|


