Report Overview
Visitedpublic
2026-04-18 16:57:38
Tags
Submit Tags
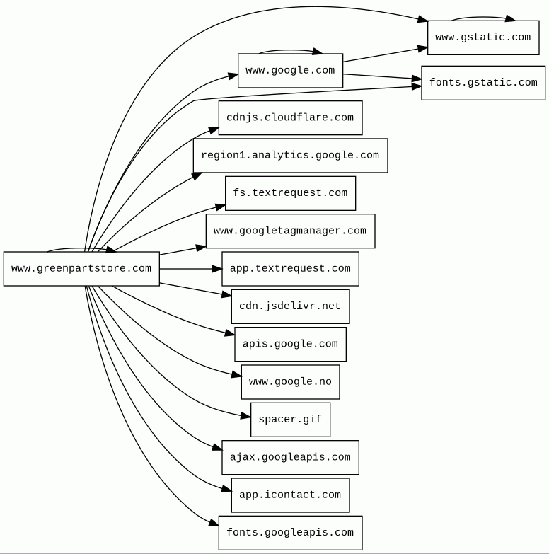
URL
www.greenpartstore.com/
Finishing URL
www.greenpartstore.com/
IP / ASN

104.19.178.121
Title
GreenPartStore - John Deere Parts and More - Parts for John Deere Lawn Tractors, John Deere Lawn & Garden Tractors, John Deere Mowers, John Deere Attachments, John Deere Accessories
Detections
urlquery
0
Network Intrusion Detection
0
Threat Detection Systems
0
Host Summary
| Host | Rank | Registered | First Seen | Last Seen | Sent | Received | IP | Fingerprints |
|---|---|---|---|---|---|---|---|---|
cdnjs.cloudflare.com | 1222 | 2009-02-17 | 2012-05-23 | 2026-04-12 | 938 B | 121 kB | ![]() 104.17.24.14 | |
region1.analytics.google.com | 22257 | 1997-09-15 | 2022-03-17 | 2026-04-12 | 1.1 kB | 856 B | ![]() 216.239.34.36 | |
www.google.no | 92680 | 2001-02-26 | 2012-06-26 | 2026-04-12 | 673 B | 580 B | ![]() 216.58.201.195 | |
fonts.gstatic.com | unknown | 2008-02-11 | 2014-04-02 | 2026-04-12 | 5.5 kB | 390 kB | ![]() 192.178.25.3 | |
www.greenpartstore.com | 864989 | 2008-01-29 | 2013-11-06 | 2025-12-20 | 36 kB | 1.9 MB | ![]() 104.19.177.121 | |
fs.textrequest.com | 1701048 | 2005-11-12 | 2019-06-23 | 2026-04-17 | 437 B | 279 kB | ![]() 104.20.29.252 | |
app.textrequest.com | 413241 | 2005-11-12 | 2018-03-28 | 2026-04-16 | 566 B | 18 kB | ![]() 104.20.29.252 | |
apis.google.com | 1075 | 1997-09-15 | 2013-05-06 | 2026-04-13 | 1.0 kB | 232 kB | ![]() 142.251.143.142 | |
www.gstatic.com | 146047 | 2008-02-11 | 2012-05-29 | 2026-04-12 | 4.9 kB | 3.7 MB | ![]() 142.251.142.227 | |
fonts.googleapis.com | 313 | 2005-01-25 | 2012-05-23 | 2026-04-12 | 957 B | 21 kB | ![]() 172.217.19.234 | |
www.googletagmanager.com | 283 | 2011-11-11 | 2012-10-04 | 2026-04-12 | 2.7 kB | 2.4 MB | ![]() 142.250.74.8 | |
ajax.googleapis.com | 3691 | 2005-01-25 | 2012-05-22 | 2026-04-12 | 452 B | 97 kB | ![]() 172.217.19.234 | |
www.google.com | 22 | 1997-09-15 | 2015-05-10 | 2026-04-12 | 7.3 kB | 178 kB | ![]() 142.251.153.119 | |
app.icontact.com | 335794 | 2002-08-20 | 2014-05-07 | 2026-04-16 | 1.4 kB | 19 kB | ![]() 104.18.35.42 | |
cdn.jsdelivr.net | 1678 | 2012-05-16 | 2012-09-30 | 2026-04-12 | 454 B | 2.5 kB | ![]() 151.101.65.229 |
Cloudflare (CDN)
Cloudflare is a web-infrastructure and website-security company, providing content-delivery-network services, DDoS mitigation, Internet security, and distributed domain-name-server services.scrollreveal (JavaScript libraries)
Google Tag Manager (Tag managers)
Google Tag Manager is a tag management system (TMS) that allows you to quickly and easily update measurement codes and related code fragments collectively known as tags on your website or mobile app.Slick:1.7.1 (JavaScript libraries)
cdnjs (CDN)
cdnjs is a free distributed JS library delivery service.Cloudflare Bot Management (Security)
Cloudflare bot management solution identifies and mitigates automated traffic to protect websites from bad bots.AMP (JavaScript frameworks)
AMP, originally created by Google, is an open-source HTML framework developed by the AMP open-source Project. AMP is designed to help webpages load faster.Google Hosted Libraries (CDN)
Google Hosted Libraries is a stable, reliable, high-speed, globally available content distribution network for the most popular, open-source JavaScript libraries.Google Analytics (Analytics)
Google Analytics is a free web analytics service that tracks and reports website traffic.jQuery:1.11.3 (JavaScript libraries)
jQuery is a JavaScript library which is a free, open-source software designed to simplify HTML DOM tree traversal and manipulation, as well as event handling, CSS animation, and Ajax.Bootstrap (UI frameworks)
Bootstrap is a free and open-source CSS framework directed at responsive, mobile-first front-end web development. It contains CSS and JavaScript-based design templates for typography, forms, buttons, navigation, and other interface components.Microsoft ASP.NET (Web frameworks)
ASP.NET is an open-source, server-side web-application framework designed for web development to produce dynamic web pages.Related reports
Threat Detection Systems
No alerts detected
JavaScript (105)
| HASH | FROM | Size | First Seen | Last Seen | |
|---|---|---|---|---|---|
| 37d2b5d0205a7f12d2ce3c0f2601ab91 | DocumentWrite | 184 B | 2026-04-18 | 2026-04-18 | |
Introduced by DocumentWrite First Seen 2026-04-18 Last Seen 2026-04-18 Times Seen 1 Size 184 B (184 bytes) MD5 37d2b5d0205a7f12d2ce3c0f2601ab91 SHA1 f5a433f1385cb39388ca77232a902d2926d679e0 Loading... | |||||
HTTP Transactions (99)
| URL | IP | Response | Size |
|---|
