Report Overview
Visitedpublic
2023-11-11 15:26:16
Tags
Submit Tags
URL
javboys.com/%E3%83%8E%E3%83%B3%E3%82%B1%E3%83%90%E3%83%A9%E3%82%A8%E3%83%86%E3%82%A3%E3%80%8C%E3%81%82%E3%82%86%E3%81%95%E3%82%93%E3%80%81%E5%83%95%E3%81%99%E3%81%94%E3%81%84%E3%82%93%E3%81%A7%E3%81%99%E3%80%8D/
Finishing URL
javboys.com/%E3%83%8E%E3%83%B3%E3%82%B1%E3%83%90%E3%83%A9%E3%82%A8%E3%83%86%E3%82%A3%E3%80%8C%E3%81%82%E3%82%86%E3%81%95%E3%82%93%E3%80%81%E5%83%95%E3%81%99%E3%81%94%E3%81%84%E3%82%93%E3%81%A7%E3%81%99%E3%80%8D/
IP / ASN

188.114.96.1
Title
ノンケバラエティ「あゆさん、僕すごいんです」マッチョスペシャルのゲスト、ゴリ男くんです。 – Javboys.com
Detections
urlquery
0
Network Intrusion Detection
0
Threat Detection Systems
0
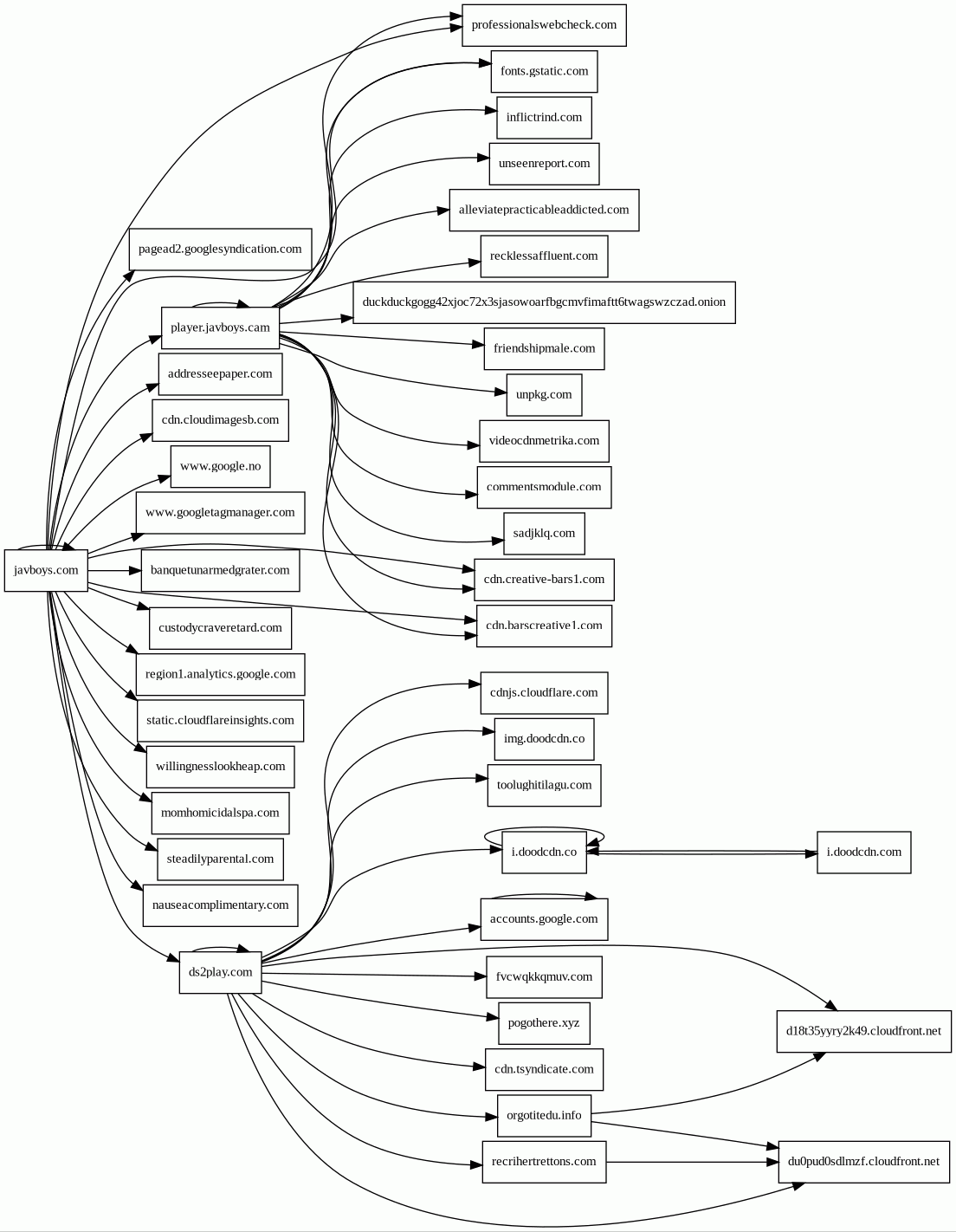
Host Summary
| Host | Rank | Registered | First Seen | Last Seen | Sent | Received | IP | Fingerprints |
|---|---|---|---|---|---|---|---|---|
steadilyparental.com 3 alert(s) on this Host | unknown | 2023-10-04 | 2023-10-04 11:11:10 | 2023-11-11 09:12:51 | 4.0 kB | 11 kB | ![]() 173.233.137.44 | |
toolughitilagu.com | unknown | 2023-11-06 | 2023-11-10 08:56:08 | 2023-11-10 08:56:08 | 2.8 kB | 2.8 kB | ![]() 188.114.97.1 | |
ciscobinary.openh264.org | 40822 | 2013-10-19 | 2014-10-07 07:43:56 | 2023-11-11 05:14:08 | 295 B | 512 kB | ![]() 62.115.252.115 | |
cdn.tsyndicate.com | 16265 | 2017-03-08 | 2017-07-04 08:00:09 | 2023-11-11 10:54:41 | 404 B | 9.9 kB | ![]() 8.248.225.238 | |
ocsp.r2m03.amazontrust.com | unknown | 2007-05-11 | 2023-02-21 01:06:24 | 2023-11-11 12:05:11 | 340 B | 942 B | ![]() 143.204.53.97 | |
custodycraveretard.com | unknown | 2023-08-08 | 2023-08-08 03:50:35 | 2023-11-06 21:29:58 | 1.8 kB | 55 kB | ![]() 192.243.61.225 | |
static.cloudflareinsights.com | 1294 | 2019-08-30 | 2019-09-24 16:34:56 | 2023-11-11 11:39:47 | 415 B | 7.2 kB | ![]() 104.16.56.101 | |
commentsmodule.com | unknown | 2023-02-18 | 2023-02-18 19:41:21 | 2023-11-11 08:50:12 | 462 B | 958 B | ![]() 188.114.97.1 | |
fvcwqkkqmuv.com | unknown | 2022-12-05 | 2023-01-17 11:41:57 | 2023-11-11 05:25:48 | 1.9 kB | 96 kB | ![]() 212.117.190.201 | |
cdn.creative-bars1.com | unknown | 2022-11-01 | 2022-11-15 17:46:22 | 2023-11-11 11:17:16 | 4.6 kB | 143 kB | ![]() 172.64.103.10 | |
addresseepaper.com 1 alert(s) on this Host | 18169 | 2021-11-01 | 2021-11-01 22:11:31 | 2023-11-10 18:18:28 | 399 B | 0 B | ![]() 0.0.0.0 | |
i.doodcdn.com | 56705 | 2020-01-30 | 2020-04-06 17:51:16 | 2023-11-11 10:54:42 | 432 B | 1.3 kB | ![]() 172.67.208.102 | |
www.googletagmanager.com | 75 | 2011-11-11 | 2013-05-22 04:07:37 | 2023-11-11 11:18:21 | 420 B | 90 kB | ![]() 142.250.74.168 | |
cdnjs.cloudflare.com | 235 | 2009-02-17 | 2015-04-17 22:46:33 | 2023-11-11 05:09:14 | 874 B | 31 kB | ![]() 104.17.24.14 | |
momhomicidalspa.com 2 alert(s) on this Host | unknown | 2023-10-09 | 2023-10-24 10:23:33 | 2023-11-11 11:33:13 | 4.1 kB | 11 kB | ![]() 173.233.137.36 | |
sadjklq.com | unknown | 2023-07-27 | 2023-07-28 00:29:37 | 2023-11-11 08:50:12 | 399 B | 1.6 kB | ![]() 104.21.11.97 | |
d18t35yyry2k49.cloudfront.net | unknown | 2008-04-25 | 2021-01-12 22:48:33 | 2023-11-11 15:02:08 | 1.1 kB | 186 kB | ![]() 143.204.42.87 | |
alleviatepracticableaddicted.com 1 alert(s) on this Host | unknown | 2022-07-04 | 2022-07-05 11:49:47 | 2023-11-11 11:17:36 | 456 B | 13 kB | ![]() 173.233.137.36 | |
accounts.google.com | 81 | 1997-09-15 | 2016-03-20 13:44:49 | 2023-11-11 11:55:02 | 3.7 kB | 11 kB | ![]() 142.250.74.109 | |
fonts.gstatic.com | unknown | 2008-02-11 | 2014-09-09 02:40:21 | 2023-11-11 11:49:28 | 2.1 kB | 66 kB | ![]() 216.58.207.227 | |
player.javboys.cam | unknown | unknown | 2022-07-10 18:48:12 | 2022-11-08 10:31:15 | 6.9 kB | 171 kB | ![]() 188.114.96.1 | |
inflictrind.com 1 alert(s) on this Host | unknown | 2023-10-09 | 2023-10-24 10:04:08 | 2023-11-11 10:20:33 | 487 B | 467 B | ![]() 192.243.59.20 | |
pagead2.googlesyndication.com | 101 | 2003-01-21 | 2021-02-20 16:52:05 | 2023-11-11 12:14:56 | 451 B | 53 kB | ![]() 142.250.74.162 | |
www.google.no | 25607 | 2001-02-26 | 2016-04-05 21:50:59 | 2023-11-11 12:34:58 | 565 B | 578 B | ![]() 142.250.74.163 | |
unseenreport.com 2 alert(s) on this Host | unknown | 2022-03-30 | 2022-03-30 16:33:17 | 2023-11-11 05:14:39 | 1.5 kB | 846 B | ![]() 192.243.59.12 | |
aus5.mozilla.org | 2548 | 1998-01-24 | 2015-10-27 08:06:24 | 2023-11-11 05:11:05 | 513 B | 1.2 kB | ![]() 35.244.181.201 | |
videocdnmetrika.com | unknown | 2022-05-16 | 2022-05-16 10:30:36 | 2023-11-11 08:50:12 | 530 B | 697 B | ![]() 172.67.221.128 | |
ocsp.buypass.com | 157566 | 2004-08-13 | 2017-01-30 05:59:29 | 2023-11-11 05:26:00 | 330 B | 2.2 kB | ![]() 23.33.119.18 | |
recrihertrettons.com | unknown | 2023-11-06 | 2023-11-10 20:00:02 | 2023-11-10 20:00:02 | 2.3 kB | 6.2 kB | ![]() 52.85.242.103 | |
recklessaffluent.com 5 alert(s) on this Host | unknown | 2023-11-03 | 2023-11-03 12:39:42 | 2023-11-11 11:00:26 | 5.4 kB | 31 kB | ![]() 173.233.139.164 | |
img.doodcdn.co | unknown | 2022-04-23 | 2022-05-04 16:24:45 | 2023-11-11 05:26:00 | 453 B | 124 kB | ![]() 172.67.70.190 | |
pogothere.xyz | unknown | 2022-08-22 | 2022-09-04 21:11:25 | 2023-11-11 12:03:44 | 1.7 kB | 313 kB | ![]() 172.64.110.13 | |
fonts.googleapis.com | 8877 | 2005-01-25 | 2013-06-10 22:14:26 | 2023-11-11 10:06:29 | 840 B | 15 kB | ![]() 142.250.74.106 | |
unpkg.com | 11693 | 2016-01-06 | 2016-01-08 00:26:01 | 2023-11-11 08:17:36 | 1.3 kB | 120 kB | ![]() 104.16.124.175 | |
javboys.com | unknown | 2017-08-26 | 2017-10-13 00:17:45 | 2023-11-02 14:29:45 | 42 kB | 2.0 MB | ![]() 188.114.96.1 | |
ds2play.com | unknown | 2023-08-04 | 2023-08-04 14:22:19 | 2023-11-11 05:36:06 | 1.6 kB | 135 kB | ![]() 172.67.70.18 | |
willingnesslookheap.com 2 alert(s) on this Host | unknown | 2023-11-03 | 2023-11-03 12:35:48 | 2023-11-11 12:14:27 | 4.1 kB | 6.8 kB | ![]() 192.243.61.225 | |
banquetunarmedgrater.com | unknown | 2022-08-04 | 2022-08-04 17:12:50 | 2023-11-11 11:17:16 | 411 B | 845 B | ![]() 172.67.219.12 | |
cdn.cloudimagesb.com | 23099 | 2020-10-06 | 2021-02-12 17:15:41 | 2023-11-11 05:10:34 | 3.2 kB | 315 kB | ![]() 45.133.44.9 | |
i.doodcdn.co | unknown | 2022-04-23 | 2022-05-04 16:24:43 | 2023-11-11 05:26:00 | 2.6 kB | 452 kB | ![]() 172.67.70.190 | |
orgotitedu.info | unknown | 2023-10-04 | 2023-10-12 13:53:54 | 2023-11-11 05:25:49 | 2.8 kB | 5.1 kB | ![]() 108.157.229.95 | |
nauseacomplimentary.com 8 alert(s) on this Host | unknown | 2023-10-09 | 2023-10-09 15:22:16 | 2023-11-10 22:35:49 | 7.5 kB | 9.3 kB | ![]() 173.233.139.164 | |
professionalswebcheck.com | unknown | 2022-04-01 | 2022-04-02 00:47:29 | 2023-11-11 05:10:32 | 1.9 kB | 1.4 kB | ![]() 35.157.63.144 | |
cdn.barscreative1.com | 25648 | 2021-09-08 | 2021-09-16 13:14:42 | 2023-11-11 05:13:21 | 980 B | 2.6 kB | ![]() 45.133.44.3 | |
friendshipmale.com | unknown | 2022-10-21 | 2022-10-21 14:15:25 | 2023-11-11 11:17:16 | 418 B | 28 kB | ![]() 172.64.173.31 | |
duckduckgogg42xjoc72x3sjasowoarfbgcmvfimaftt6twagswzczad.onion 2 alert(s) on this Host | unknown | unknown | No data | No data | 952 B | 0 B | ![]() 0.0.0.0 | |
du0pud0sdlmzf.cloudfront.net | unknown | 2008-04-25 | 2023-08-24 12:49:59 | 2023-11-11 06:00:27 | 2.4 kB | 302 kB | ![]() 143.204.42.159 | |
region1.analytics.google.com | unknown | 1997-09-15 | 2022-03-17 12:26:33 | 2023-11-11 05:09:04 | 2.6 kB | 866 B | ![]() 216.239.32.36 |
Related reports
Threat Detection Systems
Public InfoSec YARA rules
No alerts detected
OpenPhish
No alerts detected
PhishTank
No alerts detected
mnemonic secure dns
No alerts detected
Quad9 DNS
| Scan Date | Severity | Indicator | Alert |
|---|---|---|---|
| 2023-11-11 | medium | willingnesslookheap.com | Sinkholed |
| 2023-11-11 | medium | momhomicidalspa.com | Sinkholed |
| 2023-11-11 | medium | steadilyparental.com | Sinkholed |
| 2023-11-11 | medium | willingnesslookheap.com | Sinkholed |
| 2023-11-11 | medium | nauseacomplimentary.com | Sinkholed |
| 2023-11-11 | medium | alleviatepracticableaddicted.com | Sinkholed |
| 2023-11-11 | medium | nauseacomplimentary.com | Sinkholed |
| 2023-11-11 | medium | nauseacomplimentary.com | Sinkholed |
| 2023-11-11 | medium | recklessaffluent.com | Sinkholed |
| 2023-11-11 | medium | nauseacomplimentary.com | Sinkholed |
| 2023-11-11 | medium | nauseacomplimentary.com | Sinkholed |
| 2023-11-11 | medium | recklessaffluent.com | Sinkholed |
| 2023-11-11 | medium | nauseacomplimentary.com | Sinkholed |
| 2023-11-11 | medium | recklessaffluent.com | Sinkholed |
| 2023-11-11 | medium | nauseacomplimentary.com | Sinkholed |
| 2023-11-11 | medium | inflictrind.com | Sinkholed |
| 2023-11-11 | medium | unseenreport.com | Sinkholed |
| 2023-11-11 | medium | unseenreport.com | Sinkholed |
| 2023-11-11 | medium | recklessaffluent.com | Sinkholed |
| 2023-11-11 | medium | recklessaffluent.com | Sinkholed |
| 2023-11-11 | medium | momhomicidalspa.com | Sinkholed |
| 2023-11-11 | medium | addresseepaper.com | Sinkholed |
| 2023-11-11 | medium | steadilyparental.com | Sinkholed |
| 2023-11-11 | medium | nauseacomplimentary.com | Sinkholed |
| 2023-11-11 | medium | duckduckgogg42xjoc72x3sjasowoarfbgcmvfimaftt6twagswzczad.onion | Sinkholed |
| 2023-11-11 | medium | steadilyparental.com | Sinkholed |
| 2023-11-11 | medium | duckduckgogg42xjoc72x3sjasowoarfbgcmvfimaftt6twagswzczad.onion | Sinkholed |
ThreatFox
No alerts detected
File detected
URL
ciscobinary.openh264.org/openh264-linux64-2e1774ab6dc6c43debb0b5b628bdf122a391d521.zip
IP / ASN

62.115.252.115
File Overview
File TypeZip archive data, at least v2.0 to extract, compression method=deflate\012- data
Size512 kB (511815 bytes)
MD5152eda253e242e18443ef3282495bc7c
SHA1ff0fa85565f21ec4931baad4573b4c0bd08c4019
JavaScript (124)
| HASH | FROM | Size | First Seen | Last Seen | |
|---|---|---|---|---|---|
| 7b1dd5e2b13283214a16f9eba13e38f6 | DocumentWrite | 120 B | 2023-11-04 | 2024-08-20 | |
Introduced by DocumentWrite First Seen 2023-11-04 Last Seen 2024-08-20 Times Seen 3 Size 120 B (120 bytes) MD5 7b1dd5e2b13283214a16f9eba13e38f6 SHA1 2df2cad33097e936625d9d58600fc1aee2ed0aef Loading... | |||||
HTTP Transactions (191)
| URL | IP | Response | Size |
|---|




