Report Overview
Visitedpublic
2026-03-04 15:55:49
Tags
Submit Tags
URL
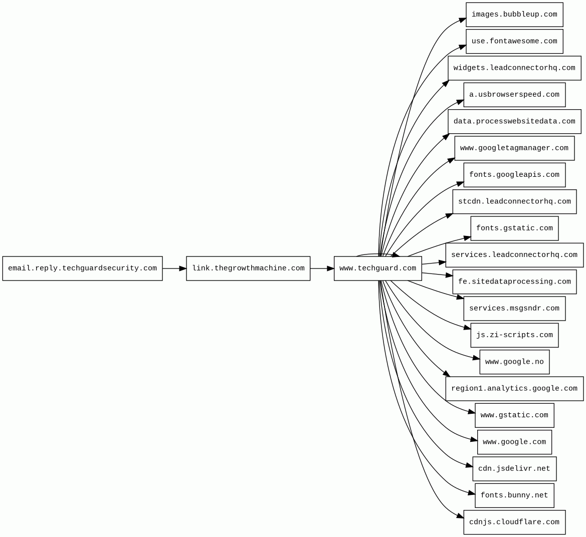
email.reply.techguardsecurity.com/c/eJx8k81yozgUhZ9G7HCBBAgWLOIB7KRju-O_xN64hHQxMiBhkH-ffspJZqoXqd6euudK59z6-E6K-F1MqJyHRF0I3Y4Xx7fQcy0RMyKcgGJL6IZJFXfQ1reBAV7uT6wTPfBTJ81twHXzPbLTFwVdX8p2Z24txLXmzEj9pQsLYpdSHJDQ86kFDZP1roG-Z3t4fKIXSXNKtRsM23cqX59X3v74PfW57KK7qqj15Q_tYYuCgNCQe7YTYbA9Aa7NKKG2n-dCUFyAK6I_Lb2B9uEDJpigoWv7juC251Fm5wxHNiOEhJFg1AuEBeosO60aUCZuOy1O_BHHKmMahRGnNMBFznwnABoCFL7v5iwsQuE4loyxgwOHOJ7rE8-lA-bnPCgcwG7kFTllyHP-Vmgdl8a0PSJPCGcIZ7VU1cCUsO_0xZQN46VU8JhEOPtMZ5uO8UqqPcIZKyhhOQgSCEQyrpVh3DwLRJJ2XXO8TEZ-ZRbL5IWUxytHODiZZtfrU8cBkeRz3bfYgJCn5j_Rqvnuq0qpDHSK1fEKZ70YrasPN3o9jJer9fp8hxVHOGu2_JyW81vuplO9OkXhdLiAmuyHkpN7gXB2CKbavaZ5dr0Mt-MW4ewNnul1nLzoROLD5u2pV-msDBEeLkdjb_Hr_lJQ_YhXHrInhIepHv-eFR-bpPLvnuldhIcbb7q9l4vZkZXP6e0QYmpq_9pPJvNb5b3uD5fZzCCcfTD3eM-n77Aul2F1vY8hE1kV_cMviu_5SkzIL_K0zREerrOLfJ37pxvr09FwRCcIZ-3UTzewn9VhiEhi1foTonmf6E2jnEalmjq_m9o_G6sBU2oRs1ZabafPUkAX18AE10oBN7qzuth07Cz7QV6zO6uQ5zwKHjSytr4uEn-dV_Zn-4EAdJZ5gLX78T0Tc93sfuTZxGB2_0N0jvG_AQAA__-wIli2
Finishing URL
www.techguard.com/?utm_source=email&utm_medium=email
IP / ASN

34.110.180.34
Title
TechGuard Security: Your Trusted Partner in Cyber Protection
Detections
urlquery
0
Network Intrusion Detection
0
Threat Detection Systems
0
Host Summary
| Host | Rank | Registered | First Seen | Last Seen | Sent | Received | IP | Fingerprints |
|---|---|---|---|---|---|---|---|---|
www.google.com | 22 | 1997-09-15 | 2015-05-10 | 2026-03-01 | 2.3 kB | 2.8 kB | ![]() 172.217.19.228 | |
www.techguard.com | unknown | 1999-04-12 | 2013-11-11 | 2024-03-04 | 6.6 kB | 752 kB | ![]() 104.18.11.79 | ![]() |
cdnjs.cloudflare.com | 1222 | 2009-02-17 | 2012-05-23 | 2026-03-01 | 2.7 kB | 343 kB | ![]() 104.17.25.14 | |
www.googletagmanager.com | 283 | 2011-11-11 | 2012-10-04 | 2026-03-01 | 1.8 kB | 1.7 MB | ![]() 142.250.178.72 | |
email.reply.techguardsecurity.com | unknown | 2000-02-16 | 2026-03-04 | 2026-03-04 | 1.5 kB | 64 kB | ![]() 34.110.180.34 | |
region1.analytics.google.com | 22257 | 1997-09-15 | 2022-03-17 | 2026-03-01 | 1.1 kB | 851 B | ![]() 216.239.32.36 | |
fonts.gstatic.com | unknown | 2008-02-11 | 2014-04-02 | 2026-03-01 | 1.7 kB | 148 kB | ![]() 216.58.207.195 | |
fe.sitedataprocessing.com | 203537 | 2015-08-27 | 2017-02-01 | 2026-02-27 | 1.7 kB | 29 kB | ![]() 151.101.1.91 | ![]() |
data.processwebsitedata.com | 303552 | 2015-08-27 | 2017-01-31 | 2026-02-27 | 449 B | 15 kB | ![]() 151.101.1.91 | ![]() |
services.msgsndr.com | 263957 | 2018-05-16 | 2020-05-21 | 2026-02-25 | 1.1 kB | 998 B | ![]() 104.18.41.197 | ![]() |
js.zi-scripts.com | 36753 | 2022-08-23 | 2022-12-01 | 2026-02-25 | 1.7 kB | 23 kB | ![]() 172.64.150.44 | |
www.google.no | 92680 | 2001-02-26 | 2012-06-26 | 2026-03-01 | 722 B | 580 B | ![]() 142.250.178.67 | |
link.thegrowthmachine.com | unknown | 2019-09-28 | 2022-11-30 | 2026-02-26 | 585 B | 64 kB | ![]() 34.70.111.192 | ![]() |
www.gstatic.com | 146047 | 2008-02-11 | 2012-05-29 | 2026-03-01 | 498 B | 863 kB | ![]() 172.217.20.163 | |
services.leadconnectorhq.com | 198130 | 2020-10-23 | 2022-01-04 | 2026-02-25 | 2.7 kB | 13 kB | ![]() 172.64.153.218 | ![]() |
use.fontawesome.com | 6983 | 2012-10-18 | 2017-01-30 | 2026-03-01 | 2.0 kB | 244 kB | ![]() 172.67.142.245 | |
a.usbrowserspeed.com | 16882 | 2022-11-30 | 2022-12-01 | 2026-02-25 | 530 B | 245 B | ![]() 100.23.28.217 | |
cdn.jsdelivr.net | 1678 | 2012-05-16 | 2012-09-30 | 2026-03-01 | 464 B | 3.8 kB | ![]() 151.101.129.229 | |
images.bubbleup.com | 2213304 | 1998-03-12 | 2018-06-28 | 2026-03-01 | 27 kB | 754 kB | ![]() 54.240.174.69 | |
widgets.leadconnectorhq.com | 299428 | 2020-10-23 | 2021-03-22 | 2026-02-27 | 3.8 kB | 344 kB | ![]() 104.18.34.38 | |
fonts.bunny.net | 56787 | 1999-11-22 | 2022-03-21 | 2026-03-02 | 2.4 kB | 31 kB | ![]() 194.242.11.186 | |
fonts.googleapis.com | 313 | 2005-01-25 | 2012-05-23 | 2026-03-01 | 505 B | 37 kB | ![]() 142.250.178.106 | |
stcdn.leadconnectorhq.com | 154161 | 2020-10-23 | 2022-07-18 | 2026-02-25 | 1.4 kB | 222 kB | ![]() 172.64.153.218 |
Cloudflare (CDN)
Cloudflare is a web-infrastructure and website-security company, providing content-delivery-network services, DDoS mitigation, Internet security, and distributed domain-name-server services.jQuery:2.1.4 (JavaScript libraries)
jQuery is a JavaScript library which is a free, open-source software designed to simplify HTML DOM tree traversal and manipulation, as well as event handling, CSS animation, and Ajax.jsDelivr (CDN)
JSDelivr is a free public CDN for open-source projects. It can serve web files directly from the npm registry and GitHub repositories without any configuration.Popper:1.16.1 (Miscellaneous)
Popper is a positioning engine, its purpose is to calculate the position of an element to make it possible to position it near a given reference element.PHP (Programming languages)
PHP is a general-purpose scripting language used for web development.Google Tag Manager (Tag managers)
Google Tag Manager is a tag management system (TMS) that allows you to quickly and easily update measurement codes and related code fragments collectively known as tags on your website or mobile app.cdnjs (CDN)
cdnjs is a free distributed JS library delivery service.Yii (Web frameworks)
Yii is an open-source, object-oriented, component-based MVC PHP web application framework.Bootstrap:4.6.0 (UI frameworks)
Bootstrap is a free and open-source CSS framework directed at responsive, mobile-first front-end web development. It contains CSS and JavaScript-based design templates for typography, forms, buttons, navigation, and other interface components.IIS:10.0 (Web servers)
Internet Information Services (IIS) is an extensible web server software created by Microsoft for use with the Windows NT family.Windows Server (Operating systems)
Windows Server is a brand name for a group of server operating systems.Varnish (Caching)
Varnish is a reverse caching proxy.Microsoft ASP.NET:4.0.30319 (Web frameworks)
ASP.NET is an open-source, server-side web-application framework designed for web development to produce dynamic web pages.Node.js (Programming languages)
Node.js is an open-source, cross-platform, JavaScript runtime environment that executes JavaScript code outside a web browser.Envoy (Reverse proxies)
Envoy is an open-source edge and service proxy, designed for cloud-native applications.Express (Web frameworks, Web servers)
Express is a web application framework for Node.js, released as free and open-source software under the MIT License. It is designed for building web applications and APIs.Amazon Web Services (PaaS)
Amazon Web Services (AWS) is a comprehensive cloud services platform offering compute power, database storage, content delivery and other functionality.Amazon CloudFront (CDN)
Amazon CloudFront is a fast content delivery network (CDN) service that securely delivers data, videos, applications, and APIs to customers globally with low latency, high transfer speeds.Amazon ELB (Load balancers)
AWS ELB is a network load balancer service provided by Amazon Web Services for distributing traffic across multiple targets, such as Amazon EC2 instances, containers, IP addresses, and Lambda functions.Amazon S3 (CDN)
Amazon S3 or Amazon Simple Storage Service is a service offered by Amazon Web Services (AWS) that provides object storage through a web service interface.Google Cloud Storage (Miscellaneous)
Google Cloud Storage allows world-wide storage and retrieval of any amount of data at any time.Google Cloud (IaaS)
Google Cloud is a suite of cloud computing services.Bunny (CDN)
Related reports
Threat Detection Systems
No alerts detected
JavaScript (37)
No JavaScripts
HTTP Transactions (119)
| URL | IP | Response | Size |
|---|




