Report Overview
Visitedpublic
2025-07-14 11:35:37
Tags
Submit Tags
URL
www.xasiat.com/ja/videos/81908/of-nana-taipei/
Finishing URL
www.xasiat.com/ja/videos/81908/of-nana-taipei/
IP / ASN

185.94.237.104
Title
❤️√ Of Nana Taipei 春节三天乐 姐姐要用各種玩法榨乾弟弟喔 | Xasiat
Detections
urlquery
0
Network Intrusion Detection
0
Threat Detection Systems
0
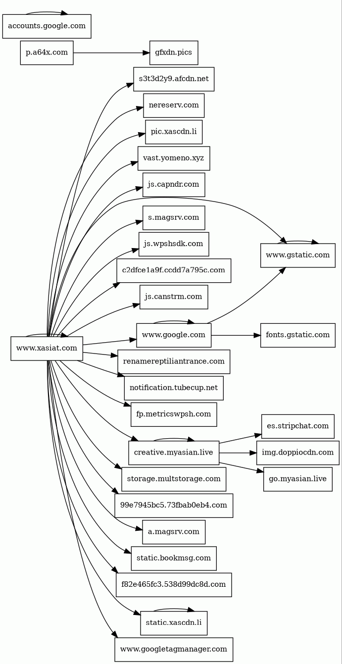
Host Summary
| Host | Rank | Registered | First Seen | Last Seen | Sent | Received | IP | Fingerprints |
|---|---|---|---|---|---|---|---|---|
s.magsrv.com | unknown | 2023-08-01 | 2023-08-04 | 2025-07-13 | 9.7 kB | 33 kB | ![]() 95.211.229.246 | |
nereserv.com | 40015 | 2020-12-21 | 2020-12-21 | 2025-07-12 | 602 B | 322 B | ![]() 168.119.25.102 | |
img.doppiocdn.com | unknown | 2022-02-16 | 2025-02-10 | 2025-07-11 | 4.2 kB | 125 kB | ![]() 104.17.222.114 | |
storage.multstorage.com | unknown | 2023-09-22 | 2023-09-22 | 2025-07-12 | 538 B | 1.5 kB | ![]() 104.21.30.242 | |
www.googletagmanager.com | 75 | 2011-11-11 | 2012-10-04 | 2025-07-09 | 435 B | 369 kB | ![]() 142.250.74.136 | |
static.bookmsg.com | 47495 | 2020-09-15 | 2020-11-24 | 2025-07-12 | 981 B | 6.4 kB | ![]() 45.133.44.25 | |
static.xascdn.li | unknown | unknown | 2024-05-07 | 2025-07-13 | 6.0 kB | 716 kB | ![]() 194.242.11.186 | |
js.capndr.com | 316718 | 2021-08-30 | 2021-08-30 | 2025-07-11 | 415 B | 399 B | ![]() 45.133.44.53 | |
99e7945bc5.73fbab0eb4.com | unknown | 2025-06-14 | 2025-07-14 | 2025-07-14 | 843 B | 345 B | ![]() 45.133.44.52 | |
accounts.google.com | 81 | 1997-09-15 | 2012-05-23 | 2025-07-09 | 1.8 kB | 6.8 kB | ![]() 142.251.9.84 | |
a.magsrv.com | unknown | 2023-08-01 | 2023-08-04 | 2025-07-11 | 414 B | 183 kB | ![]() 95.173.205.15 | |
www.xasiat.com | unknown | 2017-01-26 | 2017-09-20 | 2025-06-24 | 4.2 kB | 131 kB | ![]() 185.94.237.104 | |
www.gstatic.com | unknown | 2008-02-11 | 2012-05-29 | 2025-07-09 | 3.3 kB | 3.3 MB | ![]() 142.250.74.99 | |
c2dfce1a9f.ccdd7a795c.com | unknown | 2025-06-14 | 2025-07-14 | 2025-07-14 | 1.9 kB | 905 kB | ![]() 45.133.44.52 | |
creative.myasian.live | unknown | 2021-11-03 | 2021-11-04 | 2025-06-24 | 3.5 kB | 692 kB | ![]() 77.93.81.1 | |
s3t3d2y9.afcdn.net | unknown | 2022-06-27 | 2025-05-07 | 2025-07-11 | 5.4 kB | 862 kB | ![]() 95.173.205.14 | |
fonts.gstatic.com | unknown | 2008-02-11 | 2014-04-02 | 2025-07-09 | 525 B | 16 kB | ![]() 142.250.178.99 | |
vast.yomeno.xyz | 44241 | 2019-09-18 | 2019-12-12 | 2025-07-08 | 1.0 kB | 679 B | ![]() 91.216.220.24 | |
es.stripchat.com | 196990 | 2006-02-13 | 2025-04-08 | 2025-07-13 | 442 B | 833 B | ![]() 104.17.118.12 | |
pic.xascdn.li | unknown | unknown | 2025-07-13 | 2025-07-13 | 4.3 kB | 268 kB | ![]() 169.150.247.40 | |
p.a64x.com | unknown | 2023-07-27 | 2023-07-27 | 2025-07-09 | 1.5 kB | 1.6 kB | ![]() 172.67.185.171 | |
gfxdn.pics | unknown | 2024-10-01 | 2024-10-01 | 2025-07-09 | 889 B | 5.4 kB | ![]() 45.133.44.25 | |
js.canstrm.com | 110952 | 2021-08-30 | 2021-08-30 | 2025-07-08 | 433 B | 19 kB | ![]() 45.133.44.53 | |
www.google.com | 7 | 1997-09-15 | 2015-05-10 | 2025-07-09 | 2.4 kB | 87 kB | ![]() 142.250.178.100 | |
go.myasian.live | unknown | 2021-11-03 | 2021-11-04 | 2025-06-24 | 4.0 kB | 23 kB | ![]() 88.208.20.10 | |
js.wpshsdk.com | 12130 | 2021-06-04 | 2021-06-04 | 2025-07-12 | 845 B | 52 kB | ![]() 45.133.44.53 | |
f82e465fc3.538d99dc8d.com | unknown | 2025-06-14 | 2025-07-14 | 2025-07-14 | 11 kB | 73 kB | ![]() 116.202.204.105 | |
fp.metricswpsh.com | unknown | 2021-10-29 | 2022-04-22 | 2025-07-10 | 1.1 kB | 820 B | ![]() 157.90.84.242 | |
renamereptiliantrance.com | unknown | 2025-03-12 | 2025-04-21 | 2025-07-12 | 2.9 kB | 156 kB | ![]() 94.242.247.35 | |
notification.tubecup.net | 8210 | 2008-09-26 | 2018-07-09 | 2025-07-10 | 569 B | 4.8 kB | ![]() 138.201.236.216 |
Related reports
Threat Detection Systems
Public InfoSec YARA rules
No alerts detected
OpenPhish
No alerts detected
PhishTank
No alerts detected
Quad9 DNS
No alerts detected
ThreatFox
No alerts detected
JavaScript (41)
No JavaScripts
HTTP Transactions (115)
| URL | IP | Response | Size |
|---|





