Report Overview
Visitedpublic
2026-01-24 22:36:48
Tags
Submit Tags
URL
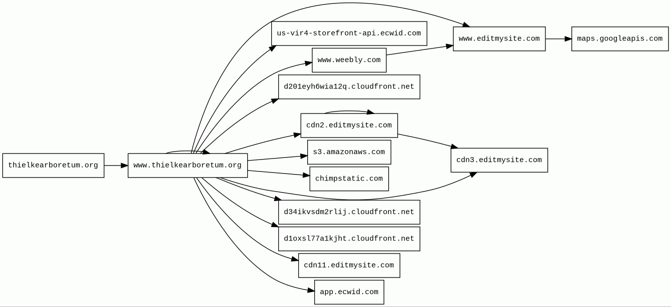
thielkearboretum.org
Finishing URL
www.thielkearboretum.org/
IP / ASN

199.34.228.71
Title
THIELKE ARBORETUM OF GLEN ROCK - Home
Detections
urlquery
0
Network Intrusion Detection
0
Threat Detection Systems
1
Host Summary
| Host | Rank | Registered | First Seen | Last Seen | Sent | Received | IP | Fingerprints |
|---|---|---|---|---|---|---|---|---|
www.thielkearboretum.org | unknown | 2018-10-10 | 2026-01-24 | 2026-01-24 | 16 kB | 1.7 MB | ![]() 199.34.228.71 | |
maps.googleapis.com 1 alert(s) on this Host | 3442 | 2005-01-25 | 2012-05-22 | 2026-01-18 | 3.8 kB | 920 kB | ![]() 172.217.19.234 | |
thielkearboretum.org | unknown | 2018-10-10 | 2026-01-24 | 2026-01-24 | 489 B | 120 kB | ![]() 199.34.228.71 | |
chimpstatic.com | 10067 | 2017-02-16 | 2017-04-21 | 2026-01-21 | 491 B | 4.4 kB | ![]() 23.45.146.45 | |
us-vir4-storefront-api.ecwid.com | unknown | 2009-01-08 | 2025-11-19 | 2026-01-16 | 2.3 kB | 11 kB | ![]() 3.215.242.209 | |
d34ikvsdm2rlij.cloudfront.net | unknown | 2008-04-25 | 2020-11-23 | 2026-01-24 | 2.6 kB | 470 kB | ![]() 65.9.60.223 | |
cdn3.editmysite.com | 221935 | 1999-09-10 | 2019-02-20 | 2026-01-21 | 458 B | 76 kB | ![]() 151.101.65.46 | |
cdn11.editmysite.com | unknown | 1999-09-10 | 2026-01-07 | 2026-01-22 | 2.3 kB | 806 kB | ![]() 151.101.65.46 | |
www.editmysite.com | 362618 | 1999-09-10 | 2017-01-29 | 2026-01-22 | 764 B | 13 kB | ![]() 74.115.51.27 | |
s3.amazonaws.com | 1245 | 2005-08-18 | 2020-05-13 | 2026-01-19 | 455 B | 144 kB | ![]() 3.5.22.218 | |
d201eyh6wia12q.cloudfront.net | unknown | 2008-04-25 | 2025-09-03 | 2026-01-23 | 551 B | 85 kB | ![]() 3.164.247.150 | |
cdn2.editmysite.com | 154739 | 1999-09-10 | 2012-10-02 | 2026-01-21 | 9.2 kB | 1.2 MB | ![]() 151.101.193.46 | |
d1oxsl77a1kjht.cloudfront.net | unknown | 2008-04-25 | 2020-12-01 | 2026-01-23 | 753 B | 1.2 MB | ![]() 108.157.232.140 | |
www.weebly.com | 65301 | 2006-03-29 | 2012-05-21 | 2026-01-21 | 762 B | 13 kB | ![]() 74.115.51.7 | |
app.ecwid.com | 282040 | 2009-01-08 | 2014-10-24 | 2026-01-23 | 450 B | 8.4 kB | ![]() 18.157.97.13 |
Cloudflare (CDN)
Cloudflare is a web-infrastructure and website-security company, providing content-delivery-network services, DDoS mitigation, Internet security, and distributed domain-name-server services.Amazon Web Services (PaaS)
Amazon Web Services (AWS) is a comprehensive cloud services platform offering compute power, database storage, content delivery and other functionality.Ecwid (Ecommerce)
Ecwid is a shopping cart plugin that turns any existing website into an online store.jQuery:1.8.3 (JavaScript libraries)
jQuery is a JavaScript library which is a free, open-source software designed to simplify HTML DOM tree traversal and manipulation, as well as event handling, CSS animation, and Ajax.PHP (Programming languages)
PHP is a general-purpose scripting language used for web development.MailChimp (Marketing automation, Email)
Mailchimp is a marketing automation platform and email marketing service.Weebly (CMS)
Weebly is a website and ecommerce service.MySQL (Databases)
MySQL is an open-source relational database management system.Amazon S3 (CDN)
Amazon S3 or Amazon Simple Storage Service is a service offered by Amazon Web Services (AWS) that provides object storage through a web service interface.Cloudflare Bot Management (Security)
Cloudflare bot management solution identifies and mitigates automated traffic to protect websites from bad bots.Akamai (CDN)
Akamai is global content delivery network (CDN) services provider for media and software delivery, and cloud security solutions.Nginx:1.19.0 (Web servers, Reverse proxies)
Nginx is a web server that can also be used as a reverse proxy, load balancer, mail proxy and HTTP cache.Amazon CloudFront (CDN)
Amazon CloudFront is a fast content delivery network (CDN) service that securely delivers data, videos, applications, and APIs to customers globally with low latency, high transfer speeds.Varnish (Caching)
Varnish is a reverse caching proxy.Nginx (Web servers, Reverse proxies)
Nginx is a web server that can also be used as a reverse proxy, load balancer, mail proxy and HTTP cache.Google Maps (Maps)
Google Maps is a web mapping service. It offers satellite imagery, aerial photography, street maps, 360° interactive panoramic views of streets, real-time traffic conditions, and route planning for traveling by foot, car, bicycle and air, or public transportation.Google Cloud Storage (Miscellaneous)
Google Cloud Storage allows world-wide storage and retrieval of any amount of data at any time.Google Cloud (IaaS)
Google Cloud is a suite of cloud computing services.Related reports
Threat Detection Systems
| Detection System | Indicator | Verdict | Alert |
|---|---|---|---|
| Private YARA rules | maps.googleapis.com/maps-api-v3/api/js/62/13e/common.js | audit | Hunting_JS_WebAssembly |
JavaScript (61)
No JavaScripts
HTTP Transactions (74)
| URL | IP | Response | Size |
|---|

