Report Overview
Visitedpublic
2025-12-29 12:36:53
Tags
Submit Tags
URL
www.realfoodindia.com/
Finishing URL
www.realfoodindia.com/
IP / ASN

34.149.87.45
Title
Home | Real Food India
Detections
urlquery
0
Network Intrusion Detection
0
Threat Detection Systems
3
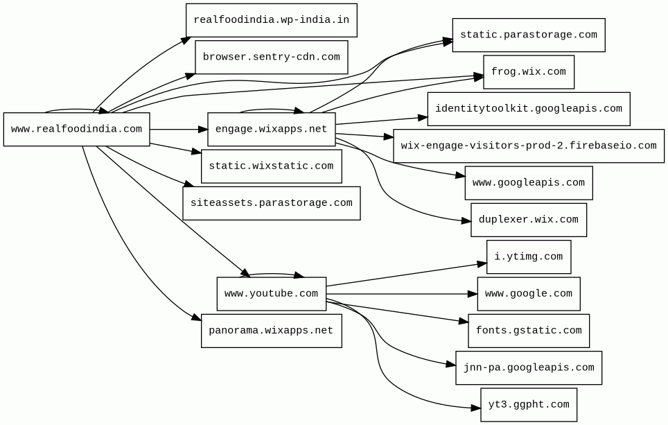
Host Summary
| Host | Rank | Registered | First Seen | Last Seen | Sent | Received | IP | Fingerprints |
|---|---|---|---|---|---|---|---|---|
panorama.wixapps.net | 45110 | 2013-06-05 | 2023-01-18 | 2025-12-29 | 4.4 kB | 7.6 kB | ![]() 34.149.206.255 | |
jnn-pa.googleapis.com | 1579 | 2005-01-25 | 2021-11-16 | 2025-12-28 | 1.2 kB | 1.2 kB | ![]() 142.250.178.42 | |
realfoodindia.wp-india.in | unknown | unknown | 2025-06-06 | 2025-11-30 | 492 B | 0 B | ![]() 0.0.0.0 | |
static.parastorage.com | 42718 | 2010-05-03 | 2012-08-03 | 2025-12-28 | 66 kB | 8.3 MB | ![]() 34.49.229.81 | ![]() |
www.realfoodindia.com 18 alert(s) on this Host | unknown | 2012-07-16 | 2025-06-06 | 2025-11-30 | 14 kB | 1.7 MB | ![]() 34.149.87.45 | ![]() |
identitytoolkit.googleapis.com | 28137 | 2005-01-25 | 2019-01-03 | 2025-12-22 | 2.4 kB | 4.0 kB | ![]() 142.250.178.42 | |
yt3.ggpht.com | 1275 | 2008-01-16 | 2014-01-15 | 2025-12-28 | 503 B | 4.2 kB | ![]() 142.250.178.97 | |
wix-engage-visitors-prod-2.firebaseio.com | 1401657 | 2012-10-15 | 2017-02-06 | 2025-12-27 | 3.6 kB | 894 B | ![]() 34.120.206.254 | |
www.google.com | 22 | 1997-09-15 | 2015-05-10 | 2025-12-28 | 455 B | 59 kB | ![]() 142.250.178.36 | |
www.youtube.com 1 alert(s) on this Host | 286 | 2005-02-15 | 2013-04-13 | 2025-12-28 | 7.4 kB | 3.9 MB | ![]() 142.250.178.78 | |
engage.wixapps.net | 152400 | 2013-06-05 | 2017-03-19 | 2025-12-29 | 22 kB | 38 kB | ![]() 34.149.206.255 | |
fonts.gstatic.com | unknown | 2008-02-11 | 2014-04-02 | 2025-12-28 | 1.1 kB | 82 kB | ![]() 142.250.178.35 | |
siteassets.parastorage.com | 46094 | 2010-05-03 | 2018-06-12 | 2025-12-29 | 18 kB | 713 kB | ![]() 34.49.229.81 | |
www.googleapis.com | 311 | 2005-01-25 | 2012-06-27 | 2025-12-24 | 1.2 kB | 2.5 kB | ![]() 142.250.178.42 | |
browser.sentry-cdn.com | 23677 | 2018-05-30 | 2018-07-13 | 2025-12-29 | 486 B | 3.8 kB | ![]() 151.101.130.217 | |
duplexer.wix.com | 92068 | 1995-05-12 | 2020-04-26 | 2025-12-23 | 1.2 kB | 166 B | ![]() 52.33.91.58 | |
i.ytimg.com | 436 | 2007-12-11 | 2012-10-03 | 2025-12-28 | 455 B | 42 kB | ![]() 142.250.178.118 | |
static.wixstatic.com | 40290 | 2013-04-10 | 2013-06-07 | 2025-12-29 | 18 kB | 190 kB | ![]() 3.167.2.70 | |
frog.wix.com | 43168 | 1995-05-12 | 2016-04-07 | 2025-12-29 | 11 kB | 5.8 kB | ![]() 3.233.4.9 |
Wix (CMS, Blogs)
Wix provides cloud-based web development services, allowing users to create HTML5 websites and mobile sites.React (JavaScript frameworks)
React is an open-source JavaScript library for building user interfaces or UI components.Google Cloud CDN (CDN)
Cloud CDN uses Google's global edge network to serve content closer to users.Google Cloud (IaaS)
Google Cloud is a suite of cloud computing services.Amazon Web Services (PaaS)
Amazon Web Services (AWS) is a comprehensive cloud services platform offering compute power, database storage, content delivery and other functionality.Varnish:6.0 (Caching)
Varnish is a reverse caching proxy.Envoy (Reverse proxies)
Envoy is an open-source edge and service proxy, designed for cloud-native applications.Varnish (Caching)
Varnish is a reverse caching proxy.Lodash (JavaScript libraries)
Lodash is a JavaScript library which provides utility functions for common programming tasks using the functional programming paradigm.Nginx (Web servers, Reverse proxies)
Nginx is a web server that can also be used as a reverse proxy, load balancer, mail proxy and HTTP cache.Moment.js (JavaScript libraries)
Moment.js is a free and open-source JavaScript library that removes the need to use the native JavaScript Date object directly.Fastly (CDN)
Fastly is a cloud computing services provider. Fastly's cloud platform provides a content delivery network, Internet security services, load balancing, and video & streaming services.Amazon CloudFront (CDN)
Amazon CloudFront is a fast content delivery network (CDN) service that securely delivers data, videos, applications, and APIs to customers globally with low latency, high transfer speeds.OpenResty:1.27.1.2 (Web servers)
OpenResty is a web platform based on nginx which can run Lua scripts using its LuaJIT engine.Related reports
Threat Detection Systems
| Detection System | Indicator | Verdict | Alert |
|---|---|---|---|
| Private YARA rules | www.youtube.com/s/player/50cc0679/player_ias.vflset/en_US/base.js | audit | Hunting_JS_WebAssembly |
| DigiCert UltraDNS | www.realfoodindia.com | malicious | Sinkholed |
| DNS4EU | www.realfoodindia.com | malicious | Sinkholed |
JavaScript (268)
No JavaScripts
HTTP Transactions (234)
| URL | IP | Response | Size |
|---|

