Report Overview
Visitedpublic
2026-03-30 12:20:58
Tags
Submit Tags
URL
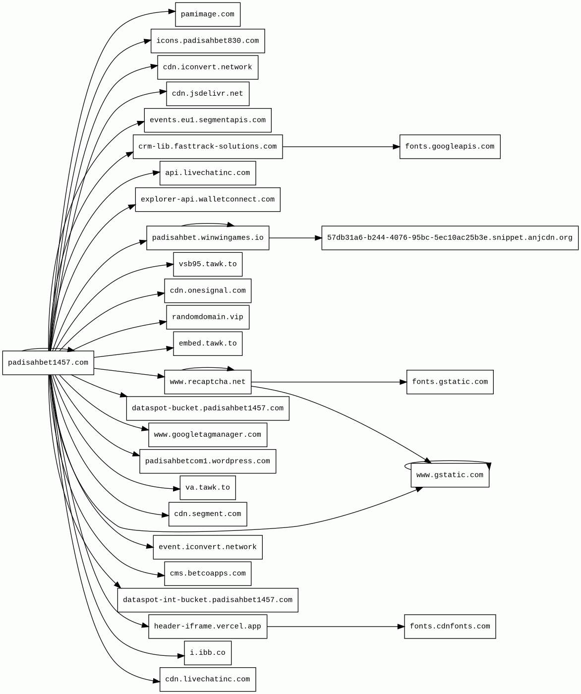
padisahbet1457.com
Finishing URL
padisahbet1457.com/tr/
IP / ASN

172.67.130.32
Title
Padişahbet, Şansa Davet!
Detections
urlquery
0
Network Intrusion Detection
0
Threat Detection Systems
9
Host Summary
| Host | Rank | Registered | First Seen | Last Seen | Sent | Received | IP | Fingerprints |
|---|---|---|---|---|---|---|---|---|
padisahbet1457.com 552 alert(s) on this Host | unknown | 2026-03-29 | 2026-03-30 | 2026-03-30 | 141 kB | 6.9 MB | ![]() 188.114.97.1 | |
api.livechatinc.com | 29526 | 2005-10-31 | 2013-12-20 | 2026-03-23 | 1.2 kB | 8.1 kB | ![]() 2.22.225.11 | |
padisahbetcom1.wordpress.com | unknown | 2000-03-03 | 2025-11-18 | 2026-02-25 | 476 B | 14 kB | ![]() 192.0.78.12 | |
embed.tawk.to | 52083 | unknown | 2014-03-19 | 2026-03-30 | 10 kB | 1.1 MB | ![]() 172.66.161.212 | |
fonts.gstatic.com | unknown | 2008-02-11 | 2014-04-02 | 2026-03-29 | 1.1 kB | 82 kB | ![]() 142.250.178.99 | |
cdn.onesignal.com | 31060 | 2011-09-10 | 2015-04-22 | 2026-03-25 | 429 B | 11 kB | ![]() 104.16.160.145 | |
57db31a6-b244-4076-95bc-5ec10ac25b3e.snippet.anjcdn.org | unknown | 2025-08-28 | 2025-11-18 | 2026-03-19 | 1.2 kB | 0 B | ![]() 0.0.0.0 | |
www.gstatic.com | 146047 | 2008-02-11 | 2012-05-29 | 2026-03-29 | 2.4 kB | 2.7 MB | ![]() 142.250.178.67 | |
events.eu1.segmentapis.com | 186340 | 2018-07-31 | 2021-08-11 | 2026-03-26 | 502 B | 263 B | ![]() 54.72.127.119 | |
dataspot-bucket.padisahbet1457.com 6 alert(s) on this Host | unknown | 2026-03-29 | 2026-03-30 | 2026-03-30 | 1.4 kB | 103 kB | ![]() 188.114.97.1 | |
cms.betcoapps.com | unknown | 2015-08-04 | 2026-01-10 | 2026-03-07 | 506 B | 3.1 MB | ![]() 185.162.229.2 | |
padisahbet.winwingames.io | unknown | 2025-08-15 | 2025-12-20 | 2026-03-19 | 2.4 kB | 58 kB | ![]() 188.114.97.1 | |
crm-lib.fasttrack-solutions.com | 1905587 | 2016-01-28 | 2019-02-04 | 2026-03-28 | 2.4 kB | 2.9 MB | ![]() 172.67.73.148 | |
icons.padisahbet830.com | unknown | unknown | No data | No data | 20 kB | 1.9 MB | ![]() 185.162.229.2 | |
cdn.jsdelivr.net | 1678 | 2012-05-16 | 2012-09-30 | 2026-03-29 | 906 B | 124 kB | ![]() 151.101.193.229 | |
explorer-api.walletconnect.com | 466611 | 2009-12-19 | 2022-10-10 | 2026-03-27 | 5.1 kB | 462 kB | ![]() 104.20.35.94 | |
www.googletagmanager.com | 283 | 2011-11-11 | 2012-10-04 | 2026-03-29 | 1.8 kB | 1.7 MB | ![]() 142.250.178.40 | |
www.recaptcha.net | 7582 | 2007-01-06 | 2012-07-11 | 2026-03-30 | 1.9 kB | 102 kB | ![]() 172.217.20.163 | |
fonts.cdnfonts.com | 50661 | 2018-10-03 | 2020-06-10 | 2026-03-25 | 969 B | 64 kB | ![]() 104.21.72.124 | |
va.tawk.to | 51316 | unknown | 2017-01-30 | 2026-03-30 | 2.6 kB | 7.2 kB | ![]() 172.66.161.212 | |
vsb95.tawk.to | 963486 | unknown | 2020-04-04 | 2026-03-25 | 1.1 kB | 417 B | ![]() 104.20.42.169 | |
i.ibb.co | 21643 | 2010-07-20 | 2018-11-25 | 2026-03-25 | 443 B | 33 kB | ![]() 45.43.142.8 | |
pamimage.com | unknown | 2025-09-23 | 2025-12-02 | 2026-03-19 | 1.4 kB | 417 kB | ![]() 172.67.151.42 | |
cdn.iconvert.network | 2168078 | 2019-04-02 | 2020-03-29 | 2026-03-26 | 1.9 kB | 121 kB | ![]() 3.167.2.113 | |
event.iconvert.network | 3558726 | 2019-04-02 | 2019-09-18 | 2026-03-26 | 1.1 kB | 773 B | ![]() 54.228.42.133 | ![]() |
fonts.googleapis.com | 313 | 2005-01-25 | 2012-05-23 | 2026-03-29 | 931 B | 5.3 kB | ![]() 142.251.38.106 | |
randomdomain.vip | unknown | 2025-04-04 | 2025-12-20 | 2026-03-19 | 424 B | 1.5 kB | ![]() 104.21.48.161 | |
cdn.segment.com | 9348 | 1998-07-06 | 2014-04-11 | 2026-03-25 | 964 B | 111 kB | ![]() 3.167.6.134 | |
header-iframe.vercel.app | unknown | 2020-01-28 | 2026-02-12 | 2026-03-19 | 529 B | 7.1 kB | ![]() 216.198.79.131 | |
dataspot-int-bucket.padisahbet1457.com 6 alert(s) on this Host | unknown | unknown | No data | No data | 1.4 kB | 257 kB | ![]() 188.114.97.1 | |
cdn.livechatinc.com | 36142 | 2005-10-31 | 2012-06-22 | 2026-03-30 | 422 B | 104 kB | ![]() 23.36.77.179 |
Cloudflare (CDN)
Cloudflare is a web-infrastructure and website-security company, providing content-delivery-network services, DDoS mitigation, Internet security, and distributed domain-name-server services.Express (Web frameworks, Web servers)
Express is a web application framework for Node.js, released as free and open-source software under the MIT License. It is designed for building web applications and APIs.Node.js (Programming languages)
Node.js is an open-source, cross-platform, JavaScript runtime environment that executes JavaScript code outside a web browser.Google Tag Manager (Tag managers)
Google Tag Manager is a tag management system (TMS) that allows you to quickly and easily update measurement codes and related code fragments collectively known as tags on your website or mobile app.Cloudflare Bot Management (Security)
Cloudflare bot management solution identifies and mitigates automated traffic to protect websites from bad bots.PHP:7.3.33 (Programming languages)
PHP is a general-purpose scripting language used for web development.Nginx (Web servers, Reverse proxies)
Nginx is a web server that can also be used as a reverse proxy, load balancer, mail proxy and HTTP cache.Google Cloud CDN (CDN)
Cloud CDN uses Google's global edge network to serve content closer to users.Google Cloud (IaaS)
Google Cloud is a suite of cloud computing services.Amazon CloudFront (CDN)
Amazon CloudFront is a fast content delivery network (CDN) service that securely delivers data, videos, applications, and APIs to customers globally with low latency, high transfer speeds.Amazon Web Services (PaaS)
Amazon Web Services (AWS) is a comprehensive cloud services platform offering compute power, database storage, content delivery and other functionality.OpenResty (Web servers)
OpenResty is a web platform based on nginx which can run Lua scripts using its LuaJIT engine.Amazon S3 (CDN)
Amazon S3 or Amazon Simple Storage Service is a service offered by Amazon Web Services (AWS) that provides object storage through a web service interface.Akka HTTP:10.2.9 (Web frameworks, Web servers)
Snowplow Analytics (Analytics, IaaS)
Snowplow is an open-source behavioral data management platform for businesses.Plesk (Hosting panels)
Plesk is a web hosting and server data centre automation software with a control panel developed for Linux and Windows-based retail hosting service providers.Vercel (PaaS)
Vercel is a cloud platform for static frontends and serverless functions.Google Cloud Storage (Miscellaneous)
Google Cloud Storage allows world-wide storage and retrieval of any amount of data at any time.Related reports
Threat Detection Systems
| Detection System | Indicator | Verdict | Alert |
|---|---|---|---|
| Cloudflare DNS | padisahbet1457.com | malicious | Sinkholed |
| OpenDNS | padisahbet1457.com | phishing | Phishing Block |
| CIRA Canadian Shield DNS | padisahbet1457.com | malicious | Sinkholed |
| Cloudflare DNS | dataspot-bucket.padisahbet1457.com | malicious | Sinkholed |
| OpenDNS | dataspot-bucket.padisahbet1457.com | phishing | Phishing Block |
| CIRA Canadian Shield DNS | dataspot-bucket.padisahbet1457.com | malicious | Sinkholed |
| Cloudflare DNS | dataspot-int-bucket.padisahbet1457.com | malicious | Sinkholed |
| OpenDNS | dataspot-int-bucket.padisahbet1457.com | phishing | Phishing Block |
| CIRA Canadian Shield DNS | dataspot-int-bucket.padisahbet1457.com | malicious | Sinkholed |
JavaScript (121)
No JavaScripts
HTTP Transactions (317)
| URL | IP | Response | Size |
|---|






