Report Overview
Visitedpublic
2026-04-10 18:39:40
Tags
Submit Tags
URL
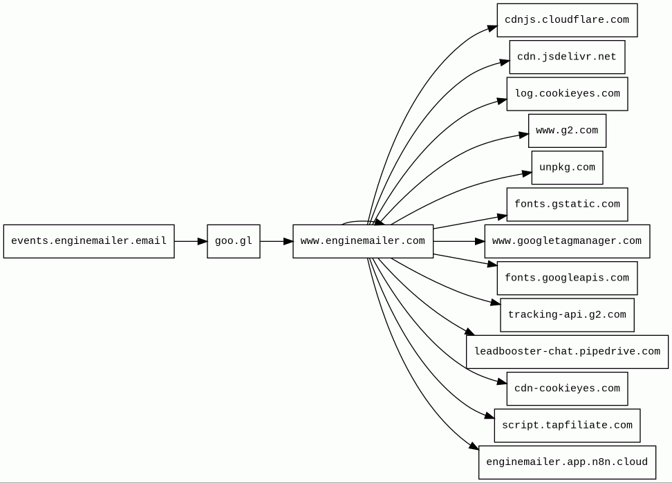
events.enginemailer.email/CampClickThruv3/EngineMailerCampaign_clickThru.aspx?TSStr=2CMFD/Mm0PAqb7B+zNenfg==&SC=4XNMUfEZtzSruYKHsieBpQ==&D=Rirg8naAkyASqTTl7Iai1pIIyM63cvxq8wcVB5IB5aw=&URL=FWXCn36TcKIDqiQepKPtgPoOICrpyoEfD+Fq1WRKDt8=
Finishing URL
www.enginemailer.com/?utm_source=newsletter&utm_medium=email&utm_campaign=ff_footer
IP / ASN

13.67.63.90
Title
Email Marketing Software for Every Business | Enginemailer
Detections
urlquery
0
Network Intrusion Detection
1
Threat Detection Systems
0
Host Summary
| Host | Rank | Registered | First Seen | Last Seen | Sent | Received | IP | Fingerprints |
|---|---|---|---|---|---|---|---|---|
cdn-cookieyes.com | 9847 | 2020-04-22 | 2020-04-26 | 2026-04-06 | 3.9 kB | 113 kB | ![]() 104.18.19.62 | |
events.enginemailer.email | 5295503 | 2016-09-22 | 2024-12-17 | 2026-04-06 | 700 B | 51 kB | ![]() 13.67.63.90 | ![]() |
www.googletagmanager.com | 283 | 2011-11-11 | 2012-10-04 | 2026-04-05 | 1.4 kB | 1.6 MB | ![]() 142.251.143.136 | |
fonts.gstatic.com | unknown | 2008-02-11 | 2014-04-02 | 2026-04-05 | 2.2 kB | 197 kB | ![]() 172.217.19.227 | |
cdnjs.cloudflare.com | 1222 | 2009-02-17 | 2012-05-23 | 2026-04-05 | 1.6 kB | 217 kB | ![]() 104.17.25.14 | |
fonts.googleapis.com | 313 | 2005-01-25 | 2012-05-23 | 2026-04-05 | 483 B | 25 kB | ![]() 142.251.38.106 | |
tracking-api.g2.com | 63729 | 1995-03-22 | 2025-01-17 | 2026-04-09 | 1.2 kB | 6.3 kB | ![]() 104.16.188.41 | |
www.g2.com | 187030 | 1995-03-22 | 2014-04-15 | 2026-04-03 | 478 B | 2.8 kB | ![]() 104.16.186.41 | |
www.enginemailer.com | unknown | 2016-04-19 | 2017-03-18 | 2026-03-18 | 60 kB | 1.8 MB | ![]() 13.67.63.90 | ![]() ![]() |
goo.gl | 74 | 2005-06-22 | 2013-05-30 | 2026-04-07 | 481 B | 52 kB | ![]() 142.251.142.238 | |
cdn.jsdelivr.net | 1678 | 2012-05-16 | 2012-09-30 | 2026-04-05 | 933 B | 1.5 MB | ![]() 151.101.193.229 | |
log.cookieyes.com | 39345 | 2018-06-03 | 2022-05-25 | 2026-04-05 | 540 B | 359 B | ![]() 104.20.23.25 | |
script.tapfiliate.com | 261385 | 2014-01-10 | 2018-06-18 | 2026-04-03 | 856 B | 25 kB | ![]() 54.240.174.45 | |
unpkg.com | 1093 | 2016-01-06 | 2016-01-07 | 2026-04-05 | 4.7 kB | 716 kB | ![]() 104.18.1.22 | ![]() |
enginemailer.app.n8n.cloud | unknown | 2018-12-17 | 2026-02-25 | 2026-04-06 | 1.1 kB | 1.8 kB | ![]() 104.26.13.13 | |
leadbooster-chat.pipedrive.com | 564188 | 2010-07-07 | 2019-04-24 | 2026-04-02 | 440 B | 35 kB | ![]() 104.18.188.228 |
Cloudflare (CDN)
Cloudflare is a web-infrastructure and website-security company, providing content-delivery-network services, DDoS mitigation, Internet security, and distributed domain-name-server services.Windows Server (Operating systems)
Windows Server is a brand name for a group of server operating systems.Azure (PaaS)
Azure is a cloud computing service for building, testing, deploying, and managing applications and services through Microsoft-managed data centers.Microsoft ASP.NET:4.0.30319 (Web frameworks)
ASP.NET is an open-source, server-side web-application framework designed for web development to produce dynamic web pages.IIS:10.0 (Web servers)
Internet Information Services (IIS) is an extensible web server software created by Microsoft for use with the Windows NT family.Cloudflare Bot Management (Security)
Cloudflare bot management solution identifies and mitigates automated traffic to protect websites from bad bots.DataDome (Security)
DataDome is a cybersecurity platform that specialises in bot protection and mitigation, offering advanced solutions to safeguard websites and mobile applications against malicious bot traffic, credential stuffing, scraping, and other automated threats.Microsoft ASP.NET (Web frameworks)
ASP.NET is an open-source, server-side web-application framework designed for web development to produce dynamic web pages.Google Tag Manager (Tag managers)
Google Tag Manager is a tag management system (TMS) that allows you to quickly and easily update measurement codes and related code fragments collectively known as tags on your website or mobile app.Tapfiliate (Affiliate programs)
Tapfiliate is a cloud-based affiliate marketing software that helps businesses to create, track, and optimise their own affiliate marketing programs.Unpkg (CDN)
Unpkg is a content delivery network for everything on npm.Amazon CloudFront (CDN)
Amazon CloudFront is a fast content delivery network (CDN) service that securely delivers data, videos, applications, and APIs to customers globally with low latency, high transfer speeds.Amazon Web Services (PaaS)
Amazon Web Services (AWS) is a comprehensive cloud services platform offering compute power, database storage, content delivery and other functionality.Amazon S3 (CDN)
Amazon S3 or Amazon Simple Storage Service is a service offered by Amazon Web Services (AWS) that provides object storage through a web service interface.Fly.io (PaaS)
Fly is a platform for running full stack apps and databases.Related reports
Network Intrusion Detection Systems
Suricata /w Emerging Threats Pro
| Timestamp | Severity | Source IP | Destination IP | Alert |
|---|---|---|---|---|
| low | Client IP | ![]() 104.18.188.228 | ET INFO Observed Abused File Sharing/CRM Domain (pipedrive .com) in TLS SNI |
Threat Detection Systems
No alerts detected
JavaScript (27)
No JavaScripts
HTTP Transactions (118)
| URL | IP | Response | Size |
|---|




