Report Overview
Visitedpublic
2026-03-04 09:02:12
Tags
Submit Tags
URL
groove.grvlnk2.com/url/6G1u1D-THfoc-QYFCEadG6ujvUE/aHR0cHM6Ly9yYXRlZHBvd2VyLmNvbS9yZXF1ZXN0LWRlbW8vI2dyb292ZXN1bTo1NTY2NDYxNTM=
Finishing URL
ratedpower.com/request-demo/
IP / ASN

54.234.247.232
Title
Request a demo — RatedPower
Detections
urlquery
0
Network Intrusion Detection
1
Threat Detection Systems
1
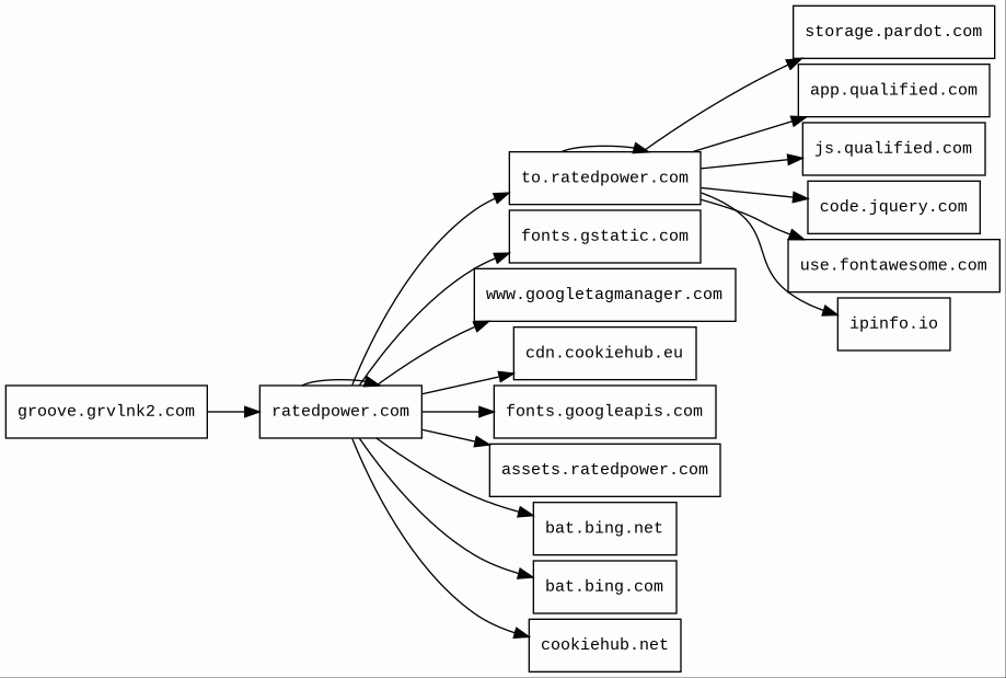
Host Summary
| Host | Rank | Registered | First Seen | Last Seen | Sent | Received | IP | Fingerprints |
|---|---|---|---|---|---|---|---|---|
cookiehub.net | 45549 | 2018-07-12 | 2018-11-07 | 2026-03-01 | 422 B | 79 kB | ![]() 3.167.2.5 | |
storage.pardot.com | 77447 | 2007-01-30 | 2012-09-05 | 2026-02-27 | 2.2 kB | 243 kB | ![]() 54.240.174.49 | |
bat.bing.com | 2924 | 1996-01-29 | 2014-04-08 | 2026-03-02 | 802 B | 56 kB | ![]() 150.171.27.10 | |
cdn.cookiehub.eu | 254855 | unknown | 2022-02-03 | 2026-02-27 | 406 B | 163 kB | ![]() 194.242.11.186 | |
app.qualified.com | 90356 | 1997-09-20 | 2019-01-17 | 2026-02-25 | 2.1 kB | 3.0 kB | ![]() 104.18.17.5 | ![]() |
fonts.googleapis.com | 313 | 2005-01-25 | 2012-05-23 | 2026-03-01 | 475 B | 23 kB | ![]() 142.250.74.10 | |
assets.ratedpower.com | unknown | 2016-08-02 | 2024-02-08 | 2026-03-02 | 909 B | 244 kB | ![]() 3.167.2.63 | |
bat.bing.net | 24312 | 1997-09-03 | 2023-11-04 | 2026-03-02 | 2.3 kB | 2.1 kB | ![]() 150.171.28.10 | |
code.jquery.com | 4915 | 2005-12-10 | 2012-05-21 | 2026-03-01 | 900 B | 140 kB | ![]() 151.101.2.137 | |
ipinfo.io | 1327 | 2013-04-23 | 2013-12-16 | 2026-02-25 | 888 B | 1.5 kB | ![]() 34.117.59.81 | |
to.ratedpower.com | unknown | 2016-08-02 | 2023-07-09 | 2026-03-02 | 7.3 kB | 1.0 MB | ![]() 3.215.172.219 | |
js.qualified.com | 106077 | 1997-09-20 | 2019-02-21 | 2026-02-25 | 860 B | 858 kB | ![]() 104.18.17.5 | ![]() |
groove.grvlnk2.com | 2975837 | 2021-02-18 | 2021-02-18 | 2026-03-02 | 583 B | 464 kB | ![]() 52.71.246.7 | |
use.fontawesome.com | 6983 | 2012-10-18 | 2017-01-30 | 2026-03-01 | 942 B | 93 kB | ![]() 172.67.142.245 | |
www.googletagmanager.com | 283 | 2011-11-11 | 2012-10-04 | 2026-03-01 | 928 B | 907 kB | ![]() 142.251.142.232 | |
ratedpower.com 1 alert(s) on this Host | 1352681 | 2016-08-02 | 2016-08-04 | 2026-03-02 | 10 kB | 3.3 MB | ![]() 3.167.2.73 | |
fonts.gstatic.com | unknown | 2008-02-11 | 2014-04-02 | 2026-03-01 | 1.6 kB | 136 kB | ![]() 216.58.207.195 |
Amazon CloudFront (CDN)
Amazon CloudFront is a fast content delivery network (CDN) service that securely delivers data, videos, applications, and APIs to customers globally with low latency, high transfer speeds.Amazon Web Services (PaaS)
Amazon Web Services (AWS) is a comprehensive cloud services platform offering compute power, database storage, content delivery and other functionality.Amazon S3 (CDN)
Amazon S3 or Amazon Simple Storage Service is a service offered by Amazon Web Services (AWS) that provides object storage through a web service interface.Bunny (CDN)
Envoy (Reverse proxies)
Envoy is an open-source edge and service proxy, designed for cloud-native applications.Cloudflare (CDN)
Cloudflare is a web-infrastructure and website-security company, providing content-delivery-network services, DDoS mitigation, Internet security, and distributed domain-name-server services.Varnish (Caching)
Varnish is a reverse caching proxy.Nginx (Web servers, Reverse proxies)
Nginx is a web server that can also be used as a reverse proxy, load balancer, mail proxy and HTTP cache.Google Cloud CDN (CDN)
Cloud CDN uses Google's global edge network to serve content closer to users.Google Cloud (IaaS)
Google Cloud is a suite of cloud computing services.Salesforce Marketing Cloud Account Engagement (Marketing automation)
Salesforce Marketing Cloud Account Engagement (formerly known as Pardot) is an application specifically designed for B2B marketing automation.Qualified (Live chat, Marketing automation)
Qualified is a B2B marketer that allows buyers and sales reps to connect through real-time website conversations.jQuery CDN (CDN)
jQuery CDN is a way to include jQuery in your website without actually downloading and keeping it your website's folder.jQuery:3.2.1 (JavaScript libraries)
jQuery is a JavaScript library which is a free, open-source software designed to simplify HTML DOM tree traversal and manipulation, as well as event handling, CSS animation, and Ajax.Google Tag Manager (Tag managers)
Google Tag Manager is a tag management system (TMS) that allows you to quickly and easily update measurement codes and related code fragments collectively known as tags on your website or mobile app.Gatsby:5.15.0 (Static site generator, JavaScript frameworks)
Gatsby is a React-based open-source framework with performance, scalability and security built-in.Webpack (Miscellaneous)
Webpack is an open-source JavaScript module bundler.React (JavaScript frameworks)
React is an open-source JavaScript library for building user interfaces or UI components.Related reports
Network Intrusion Detection Systems
Suricata /w Emerging Threats Pro
| Timestamp | Severity | Source IP | Destination IP | Alert |
|---|---|---|---|---|
| medium | Client IP | ![]() 34.117.59.81 | ET POLICY Possible External IP Lookup Domain Observed in SNI (ipinfo. io) |
Threat Detection Systems
| Detection System | Indicator | Verdict | Alert |
|---|---|---|---|
| Private YARA rules | ratedpower.com/app-702d393a0167eea33173.js | audit | Hunting_JS_WebAssembly |
JavaScript (44)
No JavaScripts
HTTP Transactions (71)
| URL | IP | Response | Size |
|---|


