Report Overview
Visitedpublic
2026-01-06 06:41:32
Tags
Submit Tags
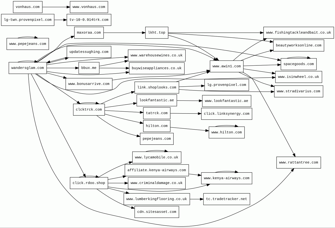
URL
wandersglam.com/forward/?country=gb&zoneid=4284564&bannerid=24838102&browser=chrome&os=ios&device=iphone®ion=liv&isp=virginmedialimited&useragent=Mozilla/5.0(iPhone;CPUiPhoneOS26_1_0likeMacOSX)AppleWebKit/605.1.15(KHTML,likeGecko)CriOS/143.0.7499.151Mobile/15E148Safari/604.1&language=en&connectiontype=broadband&cost=0.005000&visitor_id=1032292674813571073&ts=PA-IC&mb=Alfredo&ch=wdg
Finishing URL
wandersglam.com/forward/?country=gb&zoneid=4284564&bannerid=24838102&browser=chrome&os=ios&device=iphone®ion=liv&isp=virginmedialimited&useragent=Mozilla/5.0(iPhone;CPUiPhoneOS26_1_0likeMacOSX)AppleWebKit/605.1.15(KHTML,likeGecko)CriOS/143.0.7499.151Mobile/15E148Safari/604.1&language=en&connectiontype=broadband&cost=0.005000&visitor_id=1032292674813571073&ts=PA-IC&mb=Alfredo&ch=wdg
IP / ASN

172.67.153.200
Title
Campaigns
Detections
urlquery
0
Network Intrusion Detection
0
Threat Detection Systems
1
Host Summary
| Host | Rank | Registered | First Seen | Last Seen | Sent | Received | IP | Fingerprints |
|---|---|---|---|---|---|---|---|---|
www.criminaldamage.co.uk | unknown | 2001-03-12 | 2025-10-30 | 2025-10-30 | 526 B | 2.8 kB | ![]() 23.227.38.74 | |
bbux.me | 365103 | 2025-05-23 | 2025-06-05 | 2026-01-01 | 1.1 kB | 4.1 kB | ![]() 47.254.142.87 | |
tatrck.com | 131147 | 2023-06-15 | 2023-06-16 | 2025-12-30 | 1.7 kB | 6.3 kB | ![]() 188.114.97.1 | |
affiliate.kenya-airways.com | unknown | 1997-05-26 | 2025-01-09 | 2025-11-16 | 566 B | 1.1 kB | ![]() 34.250.164.84 | |
www.lycamobile.co.uk | 280898 | 2006-01-24 | 2012-11-02 | 2025-12-11 | 1.0 kB | 1.9 kB | ![]() 104.18.4.28 | ![]() |
spacegoods.com | 443113 | 2006-08-30 | 2025-03-14 | 2025-12-10 | 1.4 kB | 5.6 kB | ![]() 23.227.38.71 | |
www.rattantree.com | 2695990 | 2021-01-14 | 2021-04-02 | 2025-12-28 | 713 B | 3.5 kB | ![]() 23.227.38.74 | |
www.kenya-airways.com | 290245 | 1997-05-26 | 2012-07-17 | 2025-11-25 | 2.1 kB | 6.4 kB | ![]() 104.18.37.7 | |
wandersglam.com | unknown | unknown | No data | No data | 20 kB | 88 kB | ![]() 188.114.97.1 | |
maxoraa.com | unknown | unknown | No data | No data | 5.8 kB | 19 kB | ![]() 188.114.96.1 | |
buywiseappliances.co.uk | 1354490 | 2014-02-26 | 2025-11-18 | 2025-11-18 | 525 B | 6.9 kB | ![]() 104.21.9.133 | |
cdn.sitesasset.com | 5527917 | 2020-04-08 | 2020-04-17 | 2026-01-02 | 868 B | 178 kB | ![]() 47.246.44.196 | ![]() |
www.fishingtackleandbait.co.uk | 1273571 | 2011-08-02 | 2015-02-19 | 2025-07-12 | 717 B | 4.1 kB | ![]() 13.107.213.53 | |
pepejeans.com | 66313 | 1996-03-04 | 2013-05-20 | 2023-09-17 | 480 B | 271 B | ![]() 34.8.239.11 | |
www.hilton.com | 10179 | 1994-11-23 | 2012-07-02 | 2025-12-29 | 13 kB | 534 kB | ![]() 96.6.16.105 | |
lg.provenpixel.com | 693216 | 2009-04-10 | 2015-08-20 | 2026-01-01 | 620 B | 2.1 kB | ![]() 44.218.112.198 | |
clcktrck.com | 109815 | 2023-02-28 | 2021-01-31 | 2026-01-05 | 17 kB | 48 kB | ![]() 3.73.249.248 | |
www.pepejeans.com | 147920 | 1996-03-04 | 2015-11-26 | 2026-01-01 | 4.1 kB | 4.7 kB | ![]() 172.66.2.153 | |
www.lumberkingflooring.co.uk | unknown | 2020-08-06 | 2025-12-21 | 2025-12-21 | 570 B | 1.3 kB | ![]() 104.26.11.40 | |
hilton.com | 1358 | 1994-11-23 | 2012-05-29 | 2025-07-08 | 477 B | 7.1 kB | ![]() 167.187.200.23 | |
www.lookfantastic.ae | 1294089 | unknown | 2017-12-24 | 2025-11-08 | 487 B | 8.8 kB | ![]() 151.101.65.91 | |
www.stradivarius.com | 13549 | 1997-03-10 | 2012-07-09 | 2025-12-29 | 710 B | 1.1 kB | ![]() 95.101.11.169 | |
www.vonhaus.com | 876510 | 2007-02-23 | 2015-06-15 | 2025-12-01 | 482 B | 0 B | ![]() 104.26.0.234 | |
www.warehousewines.co.uk | 2727348 | 2003-05-14 | 2015-08-29 | 2025-06-16 | 526 B | 3.7 kB | ![]() 3.11.235.172 | |
tv-10-0.914trk.com | unknown | 2024-02-01 | 2026-01-05 | 2026-01-05 | 617 B | 528 B | ![]() 34.225.243.71 | |
www.bonusarrive.com | 4400054 | 2024-06-19 | 2024-09-13 | 2026-01-01 | 1.7 kB | 3.4 kB | ![]() 54.153.33.177 | |
lkht.top 5 alert(s) on this Host | 907089 | 2022-06-20 | 2022-07-08 | 2025-12-26 | 2.6 kB | 7.4 kB | ![]() 18.102.17.106 | |
link.shoplooks.com | 2974017 | 2015-04-09 | 2022-05-31 | 2026-01-02 | 2.1 kB | 4.4 kB | ![]() 8.211.33.144 | |
lg-twn.provenpixel.com | 1845510 | 2009-04-10 | 2024-06-01 | 2026-01-02 | 683 B | 960 B | ![]() 44.218.112.198 | |
vonhaus.com | 277523 | 2007-02-23 | 2015-06-15 | 2025-08-08 | 478 B | 530 B | ![]() 104.26.0.234 | |
click.rdoo.shop | unknown | 2022-01-04 | 2023-06-08 | 2026-01-01 | 5.4 kB | 23 kB | ![]() 104.26.10.174 | |
lookfantastic.ae | 554479 | unknown | 2017-08-03 | 2025-11-08 | 483 B | 565 B | ![]() 151.101.245.91 | |
www.isinwheel.co.uk | 2654596 | 2018-08-15 | 2019-08-30 | 2025-09-09 | 628 B | 3.3 kB | ![]() 23.227.38.74 | |
updatessughing.com | unknown | 2023-07-24 | 2023-07-26 | 2024-04-18 | 32 kB | 66 kB | ![]() 54.240.174.121 | |
www.awin1.com | 164043 | 2000-05-19 | 2012-07-02 | 2026-01-01 | 4.1 kB | 4.8 kB | ![]() 23.49.29.238 | |
beautyworksonline.com | 202708 | 2009-10-29 | 2013-07-18 | 2025-12-29 | 676 B | 0 B | ![]() 104.26.11.107 |
Cloudflare (CDN)
Cloudflare is a web-infrastructure and website-security company, providing content-delivery-network services, DDoS mitigation, Internet security, and distributed domain-name-server services.Shopify (Ecommerce, CMS)
Shopify is a subscription-based software that allows anyone to set up an online store and sell their products. Shopify store owners can also sell in physical locations using Shopify POS, a point-of-sale app and accompanying hardware.Envoy (Reverse proxies)
Envoy is an open-source edge and service proxy, designed for cloud-native applications.Azure (PaaS)
Azure is a cloud computing service for building, testing, deploying, and managing applications and services through Microsoft-managed data centers.Optimizely Content Management (CMS)
Optimizely Content Management (formerly EPiServer) is digital content, ecommerce, and marketing management solution designed for editors and marketers.Microsoft ASP.NET (Web frameworks)
ASP.NET is an open-source, server-side web-application framework designed for web development to produce dynamic web pages.Linkedin Ads (Advertising)
Linkedin Ads is a paid marketing tool that offers access to Linkedin social networks through various sponsored posts and other methods.Azure Monitor (Analytics, Performance)
Azure Monitor collects monitoring telemetry from a variety of on-premises and Azure sources. Azure Monitor helps you maximise the availability and performance of your applications and services.Amazon Web Services (PaaS)
Amazon Web Services (AWS) is a comprehensive cloud services platform offering compute power, database storage, content delivery and other functionality.Algolia (Search engines)
Algolia offers a hosted web search product delivering real-time results.PayPal (Payment processors)
PayPal is an online payments system that supports online money transfers and serves as an electronic alternative to traditional paper methods like checks and money orders.Amazon S3 (CDN)
Amazon S3 or Amazon Simple Storage Service is a service offered by Amazon Web Services (AWS) that provides object storage through a web service interface.Tengine (Web servers)
Tengine is a web server which is based on the Nginx HTTP server.Alibaba Cloud Object Storage Service (IaaS)
Alibaba Cloud Object Storage Service (OSS) is a cloud-based object storage service provided by Alibaba Cloud, which allows users to store and access large amounts of data in the cloud.Azure Front Door (Load balancers)
Azure Front Door is a scalable and secure entry point for fast delivery of your global web applications.Microsoft ASP.NET:4.0.30319 (Web frameworks)
ASP.NET is an open-source, server-side web-application framework designed for web development to produce dynamic web pages.Apache HTTP Server (Web servers)
Apache is a free and open-source cross-platform web server software.Nginx (Web servers, Reverse proxies)
Nginx is a web server that can also be used as a reverse proxy, load balancer, mail proxy and HTTP cache.Varnish (Caching)
Varnish is a reverse caching proxy.Rokt (Personalisation)
Rokt is an ecommerce marketing technology that gives customers a personalised and relevant experience while buying online.Akamai Bot Manager (Security)
Akamai Bot Manager detect bots using device fingerprinting bot signatures.Akamai (CDN)
Akamai is global content delivery network (CDN) services provider for media and software delivery, and cloud security solutions.Amazon ALB (Load balancers)
Amazon Application Load Balancer (ALB) distributes incoming application traffic to increase availability and support content-based routing.PHP:5.6.40 (Programming languages)
PHP is a general-purpose scripting language used for web development.jQuery (JavaScript libraries)
jQuery is a JavaScript library which is a free, open-source software designed to simplify HTML DOM tree traversal and manipulation, as well as event handling, CSS animation, and Ajax.Amazon CloudFront (CDN)
Amazon CloudFront is a fast content delivery network (CDN) service that securely delivers data, videos, applications, and APIs to customers globally with low latency, high transfer speeds.Related reports
Threat Detection Systems
| Detection System | Indicator | Verdict | Alert |
|---|---|---|---|
| DNS0 Zero | lkht.top | malicious | Sinkholed |
JavaScript (23)
No JavaScripts
HTTP Transactions (157)
| URL | IP | Response | Size |
|---|










