Report Overview
Visitedpublic
2025-06-21 11:10:46
Tags
Submit Tags
URL
polabet33.net/
Finishing URL
polabet33.net/
IP / ASN

104.21.72.189
Title
Polabet33 >> Situs Rekomendasi Gacor Gampang Maxwin Tahun 2025.
Detections
urlquery
0
Network Intrusion Detection
0
Threat Detection Systems
0
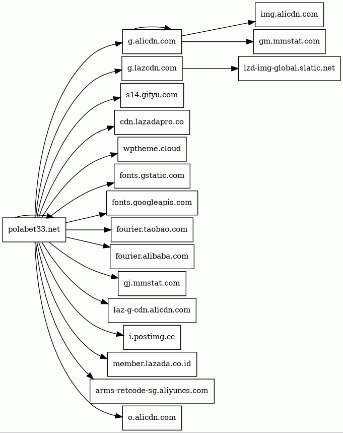
Host Summary
| Host | Rank | Registered | First Seen | Last Seen | Sent | Received | IP | Fingerprints |
|---|---|---|---|---|---|---|---|---|
fourier.taobao.com | 12218 | 2003-04-21 | 2019-10-09 | 2025-06-21 | 1.1 kB | 2.0 kB | ![]() 124.239.14.250 | |
gm.mmstat.com | 14331 | 2007-12-25 | 2013-09-16 | 2025-06-19 | 442 B | 426 B | ![]() 59.82.33.227 | |
gj.mmstat.com | 23875 | 2007-12-25 | 2014-12-16 | 2025-06-19 | 1.3 kB | 1.0 kB | ![]() 47.246.136.160 | |
laz-g-cdn.alicdn.com | 16513 | 2008-06-25 | 2017-09-28 | 2025-06-20 | 1.6 kB | 74 kB | ![]() 90.84.161.26 | |
o.alicdn.com | 13674 | 2008-06-25 | 2021-04-29 | 2025-06-15 | 443 B | 83 kB | ![]() 47.246.50.175 | |
i.postimg.cc | 23840 | 2016-06-11 | 2018-04-11 | 2025-06-18 | 426 B | 1.5 MB | ![]() 46.105.222.162 | |
g.lazcdn.com | unknown | 2021-11-05 | 2022-09-16 | 2025-06-19 | 14 kB | 3.5 MB | ![]() 90.84.161.26 | |
cdn.lazadapro.co | unknown | 2024-09-21 | 2025-02-08 | 2025-06-17 | 10 kB | 344 kB | ![]() 172.67.189.152 | |
member.lazada.co.id | 46666 | 2012-02-24 | 2018-02-10 | 2025-06-19 | 1.1 kB | 2.2 kB | ![]() 47.246.167.197 | |
fourier.alibaba.com | 245815 | 1999-04-15 | 2017-12-29 | 2025-06-18 | 789 B | 262 B | ![]() 47.246.167.12 | |
arms-retcode-sg.aliyuncs.com | 27962 | 2012-04-01 | 2017-12-29 | 2025-06-19 | 829 B | 266 B | ![]() 8.222.203.130 | |
fonts.googleapis.com | 8877 | 2005-01-25 | 2012-05-23 | 2025-06-18 | 555 B | 70 kB | ![]() 142.250.74.10 | |
lzd-img-global.slatic.net | 25020 | 2013-09-24 | 2021-12-16 | 2025-06-19 | 469 B | 110 kB | ![]() 98.98.201.152 | |
fonts.gstatic.com | unknown | 2008-02-11 | 2014-04-02 | 2025-06-18 | 1.6 kB | 123 kB | ![]() 142.250.178.35 | |
polabet33.net | unknown | 2025-06-19 | 2025-06-20 | 2025-06-20 | 1.3 kB | 6.4 kB | ![]() 104.21.72.189 | |
g.alicdn.com | 6787 | 2008-06-25 | 2014-10-06 | 2025-06-21 | 6.5 kB | 524 kB | ![]() 163.181.253.194 | |
img.alicdn.com | 8663 | 2008-06-25 | 2015-03-04 | 2025-06-16 | 927 B | 19 kB | ![]() 47.246.48.195 | |
s14.gifyu.com | unknown | 2014-06-29 | 2025-05-16 | 2025-06-16 | 1.7 kB | 399 kB | ![]() 65.108.226.197 | |
wptheme.cloud | unknown | 2024-10-11 | 2020-12-02 | 2025-06-20 | 886 B | 4.2 kB | ![]() 104.21.85.166 |
Related reports
Threat Detection Systems
Public InfoSec YARA rules
No alerts detected
OpenPhish
No alerts detected
PhishTank
No alerts detected
Quad9 DNS
No alerts detected
ThreatFox
No alerts detected
JavaScript (51)
No JavaScripts
HTTP Transactions (89)
| URL | IP | Response | Size |
|---|






