Report Overview
Visitedpublic
2025-10-04 23:59:54
Tags
Submit Tags
URL
cdn.livetv868.me/webplayer.php?t=ifr&c=2825175&lang=ru&eid=299932879&lid=2825175&fwm
Finishing URL
cdn.livetv868.me/webplayer.php?t=ifr&c=2825175&lang=ru&eid=299932879&lid=2825175&fwm
IP / ASN

104.21.24.192
Title
LiveTV / WebPlayer
Detections
urlquery
0
Network Intrusion Detection
0
Threat Detection Systems
8
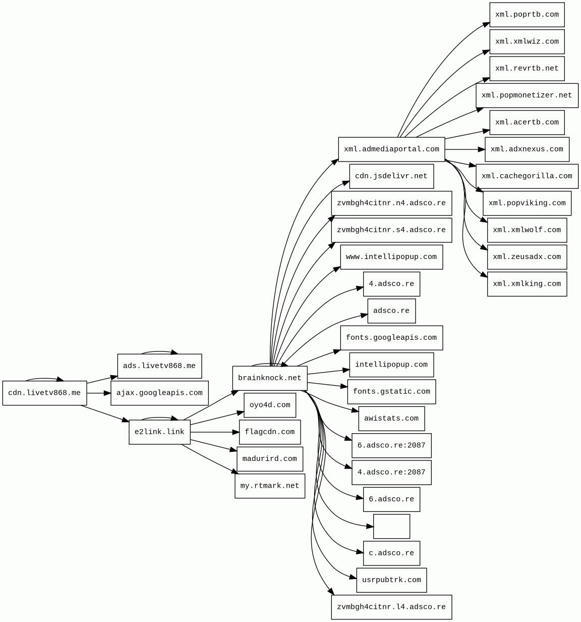
Host Summary
| Host | Rank | Registered | First Seen | Last Seen | Sent | Received | IP | Fingerprints |
|---|---|---|---|---|---|---|---|---|
xml.poprtb.com | 875718 | 2020-07-27 | 2020-08-26 | 2025-09-28 | 564 B | 139 B | ![]() 174.137.133.17 | |
tdndj3kymas6.knitcdn.net | unknown | 2025-08-14 | 2025-08-18 | 2025-09-06 | 25 kB | 19 MB | ![]() 202.71.8.24 | |
cdn.livetv868.me 8 alert(s) on this Host | unknown | 2025-09-11 | 2025-10-04 | 2025-10-04 | 4.2 kB | 78 kB | ![]() 172.67.220.29 | ![]() |
ads.livetv868.me 3 alert(s) on this Host | unknown | 2025-09-11 | 2025-10-04 | 2025-10-04 | 1.6 kB | 76 kB | ![]() 172.67.220.29 | |
flagcdn.com | 30920 | 2020-04-05 | 2020-04-05 | 2025-09-29 | 427 B | 1.1 kB | ![]() 172.67.180.104 | |
fonts.googleapis.com | 313 | 2005-01-25 | 2012-05-23 | 2025-09-28 | 445 B | 2.2 kB | ![]() 142.250.74.42 | |
fonts.gstatic.com | unknown | 2008-02-11 | 2014-04-02 | 2025-09-28 | 527 B | 24 kB | ![]() 142.250.74.131 | |
adsco.re | 3069 | 2017-02-14 | 2017-04-03 | 2025-09-30 | 448 B | 1.8 kB | ![]() 162.252.214.5 | |
xml.xmlwiz.com | 856229 | 2021-04-22 | 2022-01-09 | 2025-09-28 | 564 B | 139 B | ![]() 174.137.133.17 | |
zvmbgh4citnr.s4.adsco.re | unknown | 2017-02-14 | 2025-10-05 | 2025-10-05 | 440 B | 0 B | ![]() 0.0.0.0 | |
www.intellipopup.com | 661769 | 2020-04-18 | 2020-04-19 | 2025-10-02 | 461 B | 42 kB | ![]() 95.173.205.15 | ![]() |
xml.xmlking.com | 734121 | 2020-07-27 | 2020-11-12 | 2025-09-28 | 565 B | 139 B | ![]() 174.137.133.17 | |
xml.zeusadx.com | 629445 | 2019-08-07 | 2019-09-23 | 2025-09-28 | 565 B | 139 B | ![]() 174.137.133.17 | |
oyo4d.com | 201644 | 2019-03-26 | 2025-06-02 | 2025-09-29 | 590 B | 826 B | ![]() 139.45.197.118 | |
c.adsco.re | 100769 | 2017-02-14 | 2017-11-29 | 2025-09-29 | 511 B | 81 kB | ![]() 104.17.139.102 | |
zvmbgh4citnr.n4.adsco.re | unknown | 2017-02-14 | 2025-10-05 | 2025-10-05 | 440 B | 463 B | ![]() 38.132.109.126 | |
usrpubtrk.com 3 alert(s) on this Host | 6824 | 2025-06-16 | 2025-06-17 | 2025-10-01 | 488 B | 528 B | ![]() 104.21.92.33 | |
e2link.link | 3168554 | 2024-12-28 | 2025-06-07 | 2025-09-13 | 1.9 kB | 34 kB | ![]() 104.21.21.200 | |
6.adsco.re | 91627 | 2017-02-14 | 2018-01-15 | 2025-10-02 | 857 B | 999 B | ![]() 104.17.139.102 | |
4.adsco.re | 95532 | 2017-02-14 | 2021-01-04 | 2025-10-02 | 857 B | 866 B | ![]() 162.252.214.5 | |
awistats.com | 334102 | 2023-08-04 | 2023-08-05 | 2025-10-04 | 897 B | 2.8 kB | ![]() 104.21.22.184 | |
xml.revrtb.net | 862364 | 2019-01-20 | 2019-01-31 | 2025-09-27 | 564 B | 139 B | ![]() 174.137.133.16 | |
my.rtmark.net | 43911 | 2014-10-29 | 2015-02-04 | 2025-09-29 | 429 B | 834 B | ![]() 172.64.146.234 | |
ajax.googleapis.com | 3691 | 2005-01-25 | 2012-05-22 | 2025-09-28 | 445 B | 96 kB | ![]() 216.58.211.10 | |
intellipopup.com | 62822 | 2020-04-18 | 2020-04-19 | 2025-10-01 | 1.8 kB | 257 B | ![]() 216.21.13.26 | |
xml.adxnexus.com | 855030 | 2019-04-10 | 2019-04-25 | 2025-09-28 | 566 B | 139 B | ![]() 174.137.133.17 | |
brainknock.net | unknown | 2025-08-16 | 2025-08-17 | 2025-10-04 | 2.9 kB | 422 kB | ![]() 172.67.184.58 | |
xml.popmonetizer.net | 715683 | 2019-01-20 | 2019-01-31 | 2025-09-28 | 570 B | 139 B | ![]() 174.137.133.18 | |
xml.xmlwolf.com | 749098 | 2024-07-27 | 2024-08-16 | 2025-09-28 | 565 B | 139 B | ![]() 173.239.53.20 | |
xml.admediaportal.com | unknown | 2025-08-28 | 2025-10-04 | 2025-10-04 | 12 kB | 17 kB | ![]() 172.67.217.87 | |
xml.popviking.com | 792106 | 2025-01-04 | 2025-03-07 | 2025-09-28 | 567 B | 139 B | ![]() 173.239.53.20 | |
madurird.com 2 alert(s) on this Host | 7966 | 2023-10-06 | 2023-10-07 | 2025-09-29 | 407 B | 111 kB | ![]() 104.18.41.59 | |
zvmbgh4citnr.l4.adsco.re | unknown | 2017-02-14 | 2025-10-05 | 2025-10-05 | 440 B | 463 B | ![]() 185.200.118.62 | |
xml.cachegorilla.com | 905846 | 2021-07-23 | 2023-11-27 | 2025-09-28 | 570 B | 139 B | ![]() 173.239.53.20 | |
cdn.jsdelivr.net | 1678 | 2012-05-16 | 2012-09-30 | 2025-09-28 | 1.4 kB | 868 kB | ![]() 104.16.175.226 | |
xml.acertb.com | 721296 | 2020-04-01 | 2020-04-15 | 2025-09-28 | 564 B | 139 B | ![]() 174.137.133.16 | |
img.livetv.sx 1 alert(s) on this Host | 6141385 | unknown | 2024-12-10 | 2025-09-25 | 398 B | 0 B | ![]() 0.0.0.0 |
Nginx (Web servers, Reverse proxies)
Nginx is a web server that can also be used as a reverse proxy, load balancer, mail proxy and HTTP cache.Nginx:1.24.0 (Web servers, Reverse proxies)
Nginx is a web server that can also be used as a reverse proxy, load balancer, mail proxy and HTTP cache.Cloudflare (CDN)
Cloudflare is a web-infrastructure and website-security company, providing content-delivery-network services, DDoS mitigation, Internet security, and distributed domain-name-server services.Liveinternet (Analytics)
Google Hosted Libraries (CDN)
Google Hosted Libraries is a stable, reliable, high-speed, globally available content distribution network for the most popular, open-source JavaScript libraries.jQuery:1.7.2 (JavaScript libraries)
jQuery is a JavaScript library which is a free, open-source software designed to simplify HTML DOM tree traversal and manipulation, as well as event handling, CSS animation, and Ajax.CDN77 (CDN)
CDN77 is a content delivery network (CDN).Google Cloud CDN (CDN)
Cloud CDN uses Google's global edge network to serve content closer to users.Google Cloud (IaaS)
Google Cloud is a suite of cloud computing services.Related reports
Threat Detection Systems
| Detection System | Indicator | Verdict | Alert |
|---|---|---|---|
| DNS0 Zero | cdn.livetv868.me | malicious | Sinkholed |
| DNS0 Zero | ads.livetv868.me | malicious | Sinkholed |
| Cloudflare DNS | usrpubtrk.com | malicious | Sinkholed |
| DNS4EU | usrpubtrk.com | malicious | Sinkholed |
| DigiCert UltraDNS | usrpubtrk.com | malicious | Sinkholed |
| DigiCert UltraDNS | img.livetv.sx | malicious | Sinkholed |
| DigiCert UltraDNS | madurird.com | malicious | Sinkholed |
| Cloudflare DNS | madurird.com | malicious | Sinkholed |
JavaScript (494)
| HASH | FROM | Size | First Seen | Last Seen | |
|---|---|---|---|---|---|
| dab0dc5f8c2c9289f500a348da7dd554 | DocumentWrite | 202 B | 2025-10-05 | 2025-10-05 | |
Introduced by DocumentWrite First Seen 2025-10-05 Last Seen 2025-10-05 Times Seen 1 Size 202 B (202 bytes) MD5 dab0dc5f8c2c9289f500a348da7dd554 SHA1 946a51bc3c8b6ea6c7c5094fb5dbd398a13fc8d3 Loading... | |||||
| a62806ecd5233976d55a61864714db13 | DocumentWrite | 200 B | 2025-10-05 | 2025-10-05 | |
Introduced by DocumentWrite First Seen 2025-10-05 Last Seen 2025-10-05 Times Seen 1 Size 200 B (200 bytes) MD5 a62806ecd5233976d55a61864714db13 SHA1 f465ae049976d46781081a4bbae7912731297379 Loading... | |||||
| 3c07ac8386860db0318c04d1d804199f | DocumentWrite | 539 B | 2025-10-05 | 2025-10-05 | |
Introduced by DocumentWrite First Seen 2025-10-05 Last Seen 2025-10-05 Times Seen 1 Size 539 B (539 bytes) MD5 3c07ac8386860db0318c04d1d804199f SHA1 70f1029d2d5a5e2760f2e342d4ff515d7eb8e464 Loading... | |||||
| 628cffc529ef6ad9a30ec4da35eaa6b1 | DocumentWrite | 565 B | 2025-10-04 | 2026-02-06 | |
Introduced by DocumentWrite First Seen 2025-10-04 Last Seen 2026-02-06 Times Seen 67 Size 565 B (565 bytes) MD5 628cffc529ef6ad9a30ec4da35eaa6b1 SHA1 de47c0d640e74beae4779039c424e9b49685ab87 Loading... | |||||
| 7ef6d69b2456f3bc85a6fd7fa6c496eb | DocumentWrite | 565 B | 2025-10-04 | 2026-02-06 | |
Introduced by DocumentWrite First Seen 2025-10-04 Last Seen 2026-02-06 Times Seen 67 Size 565 B (565 bytes) MD5 7ef6d69b2456f3bc85a6fd7fa6c496eb SHA1 4eabfa6ac68516312c6682cac9a81b30b9d61fde Loading... | |||||
| 242e4c90f869e16de721ebd14d861179 | DocumentWrite | 565 B | 2025-10-04 | 2026-02-06 | |
Introduced by DocumentWrite First Seen 2025-10-04 Last Seen 2026-02-06 Times Seen 67 Size 565 B (565 bytes) MD5 242e4c90f869e16de721ebd14d861179 SHA1 6e59a7e2f10831d2cfde074397484edee527e32a Loading... | |||||
| 19cc0de58944eb90a77f8e32a4e464fe | DocumentWrite | 565 B | 2025-10-04 | 2026-02-06 | |
Introduced by DocumentWrite First Seen 2025-10-04 Last Seen 2026-02-06 Times Seen 67 Size 565 B (565 bytes) MD5 19cc0de58944eb90a77f8e32a4e464fe SHA1 49286613ac59c82e4d57b497f44e0e2aa133e48c Loading... | |||||
| 6608dd7c37190fd31eb45b780e503afe | DocumentWrite | 565 B | 2025-10-04 | 2026-02-06 | |
Introduced by DocumentWrite First Seen 2025-10-04 Last Seen 2026-02-06 Times Seen 67 Size 565 B (565 bytes) MD5 6608dd7c37190fd31eb45b780e503afe SHA1 dbc9588c9cdab1bb6e51ee700061d1140bdb9360 Loading... | |||||
| 343a3c5ffb2bab75cf46abd3efbabc4b | DocumentWrite | 565 B | 2025-10-04 | 2026-02-06 | |
Introduced by DocumentWrite First Seen 2025-10-04 Last Seen 2026-02-06 Times Seen 67 Size 565 B (565 bytes) MD5 343a3c5ffb2bab75cf46abd3efbabc4b SHA1 c970ad53a358ad3e5c86cb09941e0650081b4c91 Loading... | |||||
| 18e1290d06088a8e928fbf9f8cae316c | DocumentWrite | 565 B | 2025-10-04 | 2026-02-06 | |
Introduced by DocumentWrite First Seen 2025-10-04 Last Seen 2026-02-06 Times Seen 67 Size 565 B (565 bytes) MD5 18e1290d06088a8e928fbf9f8cae316c SHA1 caa1ffa2ce7f78cb7dc4e63decd181f5810cc2a6 Loading... | |||||
| 9053ec90ebdaf202887aae7fdc7e9017 | DocumentWrite | 565 B | 2025-10-04 | 2026-02-06 | |
Introduced by DocumentWrite First Seen 2025-10-04 Last Seen 2026-02-06 Times Seen 67 Size 565 B (565 bytes) MD5 9053ec90ebdaf202887aae7fdc7e9017 SHA1 79470f559c0c32d7e2cfa9189dae361e0a8c7a2c Loading... | |||||
| f25d5d701ee9d58d4d365a3b80361e96 | DocumentWrite | 565 B | 2025-10-04 | 2026-02-06 | |
Introduced by DocumentWrite First Seen 2025-10-04 Last Seen 2026-02-06 Times Seen 66 Size 565 B (565 bytes) MD5 f25d5d701ee9d58d4d365a3b80361e96 SHA1 d8d5805e1b0b7b5d15e4fe7124745ee286d5301e Loading... | |||||
| e20c3abb73ccc1c09f863b9de132a786 | DocumentWrite | 565 B | 2025-10-04 | 2026-02-06 | |
Introduced by DocumentWrite First Seen 2025-10-04 Last Seen 2026-02-06 Times Seen 67 Size 565 B (565 bytes) MD5 e20c3abb73ccc1c09f863b9de132a786 SHA1 994805a17da992e1004b5aeae8fe86451c5bee00 Loading... | |||||
| 14c18da1ea48ad54d79bc8fbfeffe882 | DocumentWrite | 565 B | 2025-10-04 | 2026-02-06 | |
Introduced by DocumentWrite First Seen 2025-10-04 Last Seen 2026-02-06 Times Seen 67 Size 565 B (565 bytes) MD5 14c18da1ea48ad54d79bc8fbfeffe882 SHA1 977f2bf7d00f3933619c9c5b8be9d518a6ac5393 Loading... | |||||
HTTP Transactions (130)
| URL | IP | Response | Size |
|---|





