Report Overview
Visitedpublic
2025-12-27 14:38:40
Tags
Submit Tags
URL
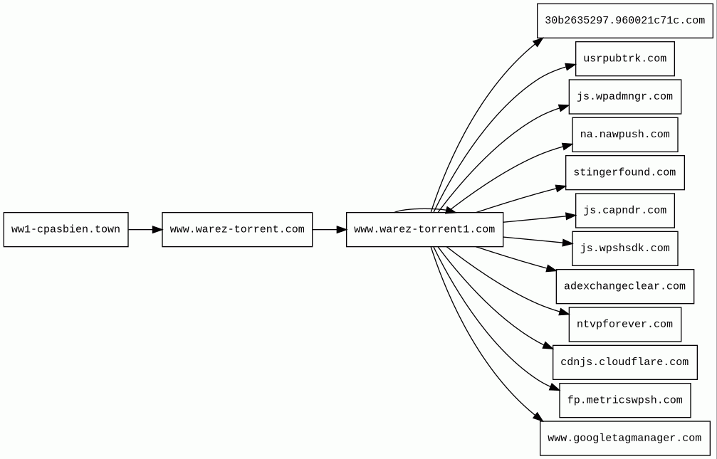
ww1-cpasbien.town/category/films/201
Finishing URL
www.warez-torrent1.com/category/films/201
IP / ASN

172.67.134.135
Title
Films
Detections
urlquery
0
Network Intrusion Detection
0
Threat Detection Systems
18
Host Summary
| Host | Rank | Registered | First Seen | Last Seen | Sent | Received | IP | Fingerprints |
|---|---|---|---|---|---|---|---|---|
ntvpforever.com | 18811 | 2021-11-18 | 2021-11-19 | 2025-12-23 | 1.1 kB | 700 B | ![]() 168.119.25.102 | |
www.googletagmanager.com | 283 | 2011-11-11 | 2012-10-04 | 2025-12-21 | 443 B | 428 kB | ![]() 142.250.178.40 | |
30b2635297.960021c71c.com 1 alert(s) on this Host | unknown | 2025-11-27 | 2025-12-27 | 2025-12-27 | 855 B | 345 B | ![]() 45.133.44.52 | |
stingerfound.com 3 alert(s) on this Host | 1347152 | 2025-02-07 | 2025-02-20 | 2025-12-25 | 424 B | 1.1 kB | ![]() 23.109.253.164 | |
js.wpshsdk.com | 343711 | 2021-06-04 | 2021-06-04 | 2025-12-21 | 431 B | 32 kB | ![]() 45.133.44.52 | |
fp.metricswpsh.com 2 alert(s) on this Host | 154722 | 2021-10-29 | 2022-04-22 | 2025-12-24 | 1.1 kB | 834 B | ![]() 157.90.84.242 | |
js.wpadmngr.com 1 alert(s) on this Host | 77954 | 2021-06-02 | 2021-06-02 | 2025-12-25 | 430 B | 148 kB | ![]() 45.133.44.53 | |
www.warez-torrent.com 2 alert(s) on this Host | unknown | 2025-12-17 | 2025-12-19 | 2025-12-19 | 508 B | 653 kB | ![]() 188.114.97.1 | |
usrpubtrk.com 5 alert(s) on this Host | 6824 | 2025-06-16 | 2025-06-17 | 2025-12-24 | 504 B | 526 B | ![]() 172.67.186.11 | |
js.capndr.com 1 alert(s) on this Host | 156902 | 2021-08-30 | 2021-08-30 | 2025-12-25 | 423 B | 399 B | ![]() 45.133.44.53 | |
cdnjs.cloudflare.com | 1222 | 2009-02-17 | 2012-05-23 | 2025-12-21 | 2.7 kB | 661 kB | ![]() 104.17.25.14 | |
www.warez-torrent1.com 13 alert(s) on this Host | unknown | 2025-12-22 | 2025-12-25 | 2025-12-25 | 7.0 kB | 1.0 MB | ![]() 172.67.175.74 | |
na.nawpush.com 1 alert(s) on this Host | 175362 | 2020-12-21 | 2020-12-23 | 2025-12-25 | 502 B | 1.7 kB | ![]() 45.133.44.24 | |
ww1-cpasbien.town 1 alert(s) on this Host | unknown | unknown | 2025-12-11 | 2025-12-19 | 504 B | 653 kB | ![]() 104.21.25.201 | |
adexchangeclear.com 1 alert(s) on this Host | 24943 | 2015-04-27 | 2025-07-16 | 2025-12-23 | 1.0 kB | 1.9 kB | ![]() 172.67.223.87 |
Nginx:1.18.0 (Web servers, Reverse proxies)
Nginx is a web server that can also be used as a reverse proxy, load balancer, mail proxy and HTTP cache.Nginx (Web servers, Reverse proxies)
Nginx is a web server that can also be used as a reverse proxy, load balancer, mail proxy and HTTP cache.Nginx:1.20.1 (Web servers, Reverse proxies)
Nginx is a web server that can also be used as a reverse proxy, load balancer, mail proxy and HTTP cache.Cloudflare (CDN)
Cloudflare is a web-infrastructure and website-security company, providing content-delivery-network services, DDoS mitigation, Internet security, and distributed domain-name-server services.Google Cloud CDN (CDN)
Cloud CDN uses Google's global edge network to serve content closer to users.Google Cloud (IaaS)
Google Cloud is a suite of cloud computing services.Bootstrap (UI frameworks)
Bootstrap is a free and open-source CSS framework directed at responsive, mobile-first front-end web development. It contains CSS and JavaScript-based design templates for typography, forms, buttons, navigation, and other interface components.PHP (Programming languages)
PHP is a general-purpose scripting language used for web development.jQuery (JavaScript libraries)
jQuery is a JavaScript library which is a free, open-source software designed to simplify HTML DOM tree traversal and manipulation, as well as event handling, CSS animation, and Ajax.Google Analytics (Analytics)
Google Analytics is a free web analytics service that tracks and reports website traffic.Nginx:1.24.0 (Web servers, Reverse proxies)
Nginx is a web server that can also be used as a reverse proxy, load balancer, mail proxy and HTTP cache.Related reports
Threat Detection Systems
| Detection System | Indicator | Verdict | Alert |
|---|---|---|---|
| Cloudflare DNS | fp.metricswpsh.com | malicious | Sinkholed |
| DigiCert UltraDNS | www.warez-torrent1.com | malicious | Sinkholed |
| Cloudflare DNS | js.wpadmngr.com | malicious | Sinkholed |
| Hagezi Threat Feed | 30b2635297.960021c71c.com | malicious | Sinkholed |
| DigiCert UltraDNS | www.warez-torrent.com | malicious | Sinkholed |
| DNS4EU | www.warez-torrent.com | malicious | Sinkholed |
| Cloudflare DNS | na.nawpush.com | malicious | Sinkholed |
| DNS4EU | usrpubtrk.com | malicious | Sinkholed |
| DigiCert UltraDNS | usrpubtrk.com | malicious | Sinkholed |
| Quad9 DNS | usrpubtrk.com | malicious | Sinkholed |
| Cloudflare DNS | usrpubtrk.com | malicious | Sinkholed |
| DNS0 Zero | usrpubtrk.com | malicious | Sinkholed |
| Quad9 DNS | stingerfound.com | malicious | Sinkholed |
| DNS4EU | stingerfound.com | malicious | Sinkholed |
| DNS0 Zero | stingerfound.com | malicious | Sinkholed |
| Cloudflare DNS | js.capndr.com | malicious | Sinkholed |
| DigiCert UltraDNS | ww1-cpasbien.town | malicious | Sinkholed |
| Cloudflare DNS | adexchangeclear.com | malicious | Sinkholed |
JavaScript (11)
No JavaScripts
HTTP Transactions (33)
| URL | IP | Response | Size |
|---|


