Report Overview
Visitedpublic
2025-05-12 13:19:41
Tags
Submit Tags
URL
link.healthproductsforyou.com/q/rSfcU7JXPDB40YnB5y1OyfzMMb5uAmQJcf4HZcOJc2Vzbm93QGVhcnRobGluay5uZXTDiAdX62aEp6cIZLF1vOC8Pj633R5vg
Finishing URL
www.healthproductsforyou.com/p-medline-knockdown-bath-bench-with-back.html?trk_msg=JGKKGPVI6QD4F9AJO1H5R0AC3O&trk_contact=OS4AM5PKQGDVLBAKK4AU5FAPG8&trk_sid=7JCJPLT5NREQOP9R9A51RJJBHS&trk_link=TP2KT1IOF9541DJLTR3B5GEDPS&utm_source=listrak&utm_medium=email&utm_term=Medline+Knockdown+Bath+Bench+With+Arms&utm_campaign=Sat+May+10+Week19+2025+Mega+Savings+Alert-+12+Months+(BB)&utm_content=Sat+May+10+Week19+2025+Mega+Savings+Alert-+12+Months+(BB)
IP / ASN

172.64.144.64
Title
Buy Medline Knockdown Bath Bench with Arms [MDS89745RAH]
Detections
urlquery
0
Network Intrusion Detection
0
Threat Detection Systems
0
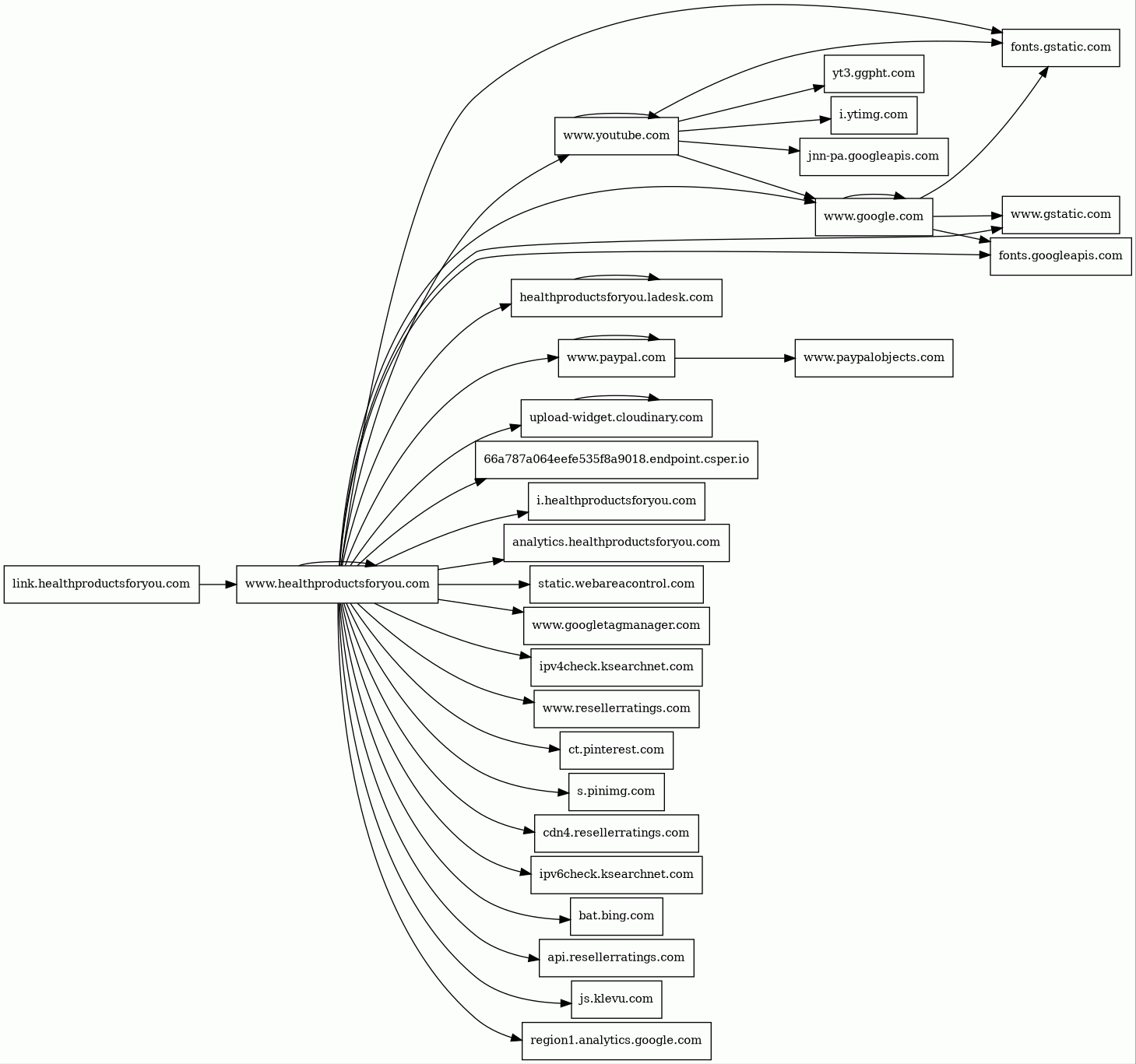
Host Summary
| Host | Rank | Registered | First Seen | Last Seen | Sent | Received | IP | Fingerprints |
|---|---|---|---|---|---|---|---|---|
jnn-pa.googleapis.com | 2640 | 2005-01-25 | 2021-11-16 | 2025-05-07 | 4.9 kB | 203 kB | ![]() 142.250.178.42 | |
i.healthproductsforyou.com | unknown | 2000-06-19 | 2025-03-02 | 2025-05-12 | 6.9 kB | 40 kB | ![]() 172.67.72.160 | |
static.webareacontrol.com | unknown | 2011-06-04 | 2022-12-21 | 2025-03-31 | 2.0 kB | 126 kB | ![]() 54.240.174.55 | |
link.healthproductsforyou.com | unknown | 2000-06-19 | 2023-02-24 | 2025-05-12 | 597 B | 217 kB | ![]() 104.18.43.192 | |
www.gstatic.com | unknown | 2008-02-11 | 2012-05-29 | 2025-05-07 | 2.4 kB | 914 kB | ![]() 142.250.74.99 | |
upload-widget.cloudinary.com | 60574 | 2011-05-24 | 2021-04-12 | 2025-05-05 | 1.8 kB | 383 kB | ![]() 151.101.193.137 | |
66a787a064eefe535f8a9018.endpoint.csper.io | unknown | 2019-05-16 | 2025-03-02 | 2025-03-31 | 2.0 kB | 872 B | ![]() 34.102.145.72 | |
www.paypalobjects.com | 1467 | 2005-05-12 | 2012-05-30 | 2025-05-08 | 475 B | 98 kB | ![]() 151.101.131.1 | |
healthproductsforyou.ladesk.com | unknown | 2011-05-01 | 2025-03-02 | 2025-04-04 | 13 kB | 976 kB | ![]() 18.234.10.85 | |
analytics.healthproductsforyou.com | unknown | 2000-06-19 | 2025-03-02 | 2025-03-31 | 8.7 kB | 2.5 kB | ![]() 34.54.41.0 | |
bat.bing.com | 387 | 1996-01-29 | 2014-04-08 | 2025-05-07 | 1.3 kB | 60 kB | ![]() 150.171.28.10 | |
ipv4check.ksearchnet.com | unknown | 2017-04-18 | 2024-08-06 | 2025-05-09 | 1.1 kB | 851 B | ![]() 145.239.193.91 | |
www.resellerratings.com | 72855 | 1998-06-18 | 2019-01-15 | 2025-05-08 | 3.5 kB | 163 kB | ![]() 3.167.2.42 | |
ct.pinterest.com | 852 | 2009-11-26 | 2015-03-12 | 2025-05-07 | 4.6 kB | 5.0 kB | ![]() 151.101.128.84 | |
fonts.googleapis.com | 8877 | 2005-01-25 | 2012-05-23 | 2025-05-07 | 1.9 kB | 8.7 kB | ![]() 142.250.74.10 | |
region1.analytics.google.com | unknown | 1997-09-15 | 2022-03-17 | 2025-05-07 | 3.4 kB | 1.7 kB | ![]() 216.239.32.36 | |
www.googletagmanager.com | 75 | 2011-11-11 | 2012-10-04 | 2025-05-07 | 1.7 kB | 1.3 MB | ![]() 142.250.178.40 | |
www.paypal.com | 2583 | 1999-07-15 | 2012-05-21 | 2025-05-08 | 8.4 kB | 614 kB | ![]() 151.101.65.21 | |
www.healthproductsforyou.com | 406102 | 2000-06-19 | 2015-10-07 | 2025-03-31 | 46 kB | 2.2 MB | ![]() 172.67.72.160 | |
ipv6check.ksearchnet.com | unknown | 2017-04-18 | 2024-08-07 | 2025-05-09 | 555 B | 0 B | ![]() 0.0.0.0 | |
s.pinimg.com | 732 | 2010-05-29 | 2017-01-13 | 2025-05-07 | 861 B | 89 kB | ![]() 151.101.128.84 | |
cdn4.resellerratings.com | 162041 | 1998-06-18 | 2012-10-20 | 2025-03-31 | 490 B | 478 kB | ![]() 3.167.2.42 | |
i.ytimg.com | 109 | 2007-12-11 | 2012-10-03 | 2025-05-07 | 993 B | 6.5 kB | ![]() 142.250.178.86 | |
www.youtube.com | 90 | 2005-02-15 | 2013-04-13 | 2025-05-07 | 10 kB | 6.8 MB | ![]() 142.250.178.110 | |
api.resellerratings.com | 128542 | 1998-06-18 | 2017-08-20 | 2025-04-17 | 5.1 kB | 16 kB | ![]() 3.167.2.42 | |
www.google.com | 7 | 1997-09-15 | 2015-05-10 | 2025-05-07 | 4.3 kB | 177 kB | ![]() 142.250.74.68 | |
js.klevu.com | 19211 | 2012-06-13 | 2014-10-03 | 2025-05-09 | 4.3 kB | 445 kB | ![]() 104.22.6.41 | |
fonts.gstatic.com | unknown | 2008-02-11 | 2014-04-02 | 2025-05-07 | 4.9 kB | 261 kB | ![]() 142.250.178.99 | |
yt3.ggpht.com | 203 | 2008-01-16 | 2014-01-15 | 2025-05-07 | 1.0 kB | 5.0 kB | ![]() 142.250.178.97 |
Related reports
Threat Detection Systems
Public InfoSec YARA rules
No alerts detected
OpenPhish
No alerts detected
PhishTank
No alerts detected
Quad9 DNS
No alerts detected
ThreatFox
No alerts detected
JavaScript (210)
No JavaScripts
HTTP Transactions (181)
| URL | IP | Response | Size |
|---|

