Report Overview
Visitedpublic
2025-05-01 08:57:47
Tags
Submit Tags
URL
old.bitchute.com/video/qLlZMVV5bLTg/
Finishing URL
old.bitchute.com/video/qLlZMVV5bLTg/
IP / ASN

104.22.74.194
Title
''Down๐
oad'' 'Thunderbolts* (2025) +Fu๐
๐
Mov๐e! Fre๐พ On๐
ine ๐ฎn ๐ฒtream๐ng ๐ฉ๐ค๐ข๐, ๐ฆ๐ช๐ข๐,
Detections
urlquery
0
Network Intrusion Detection
0
Threat Detection Systems
0
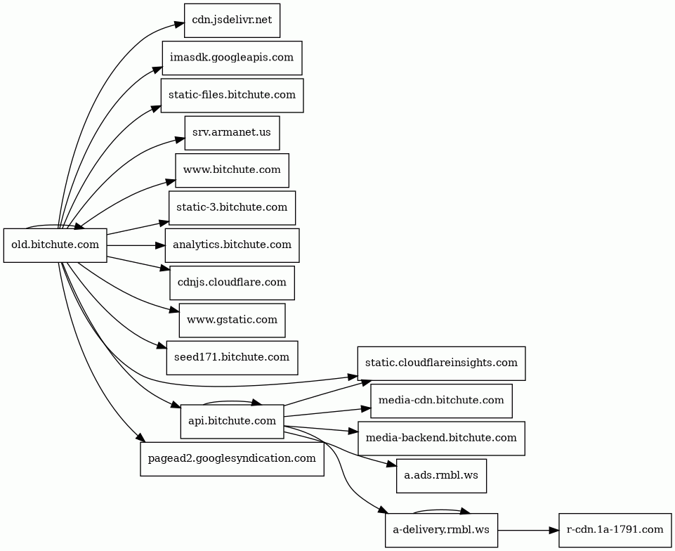
Host Summary
| Host | Rank | Registered | First Seen | Last Seen | Sent | Received | IP | Fingerprints |
|---|---|---|---|---|---|---|---|---|
static.cloudflareinsights.com | 1294 | 2019-08-30 | 2019-09-24 | 2025-04-30 | 2.5 kB | 102 kB | ![]() 104.16.79.73 | |
static-3.bitchute.com | 49042 | 2014-05-29 | 2019-10-07 | 2025-05-01 | 6.0 kB | 99 kB | ![]() 185.59.220.198 | |
static-files.bitchute.com | unknown | 2014-05-29 | 2024-07-04 | 2025-05-01 | 914 B | 8.4 kB | ![]() 172.67.30.135 | |
a-delivery.rmbl.ws | 99492 | 2014-02-11 | 2021-12-14 | 2025-05-01 | 1.1 kB | 2.3 kB | ![]() 172.98.56.41 | |
embed.cloudflarestream.com | 310109 | 2017-09-13 | 2018-02-28 | 2025-04-26 | 399 B | 20 kB | ![]() 104.16.96.114 | |
assets.armanet.us | unknown | 2023-04-05 | 2023-05-31 | 2025-05-01 | 385 B | 17 kB | ![]() 104.26.14.222 | |
imasdk.googleapis.com | 11661 | 2005-01-25 | 2014-02-25 | 2025-04-25 | 826 B | 922 kB | ![]() 142.250.74.42 | |
cdn.jsdelivr.net | 439 | 2012-05-16 | 2012-09-30 | 2025-04-30 | 2.7 kB | 334 kB | ![]() 151.101.193.229 | |
commentfreely.bitchute.com | 58991 | 2014-05-29 | 2020-08-26 | 2025-05-01 | 1.2 kB | 118 kB | ![]() 172.67.30.135 | |
seed171.bitchute.com | 402469 | 2014-05-29 | 2019-11-30 | 2025-03-18 | 971 B | 1.3 MB | ![]() 107.150.45.122 | |
srv.armanet.us | unknown | 2023-04-05 | 2024-02-01 | 2025-04-26 | 1.0 kB | 1.8 kB | ![]() 172.67.69.112 | |
old.bitchute.com | unknown | 2014-05-29 | 2024-07-02 | 2025-05-01 | 40 kB | 1.1 MB | ![]() 172.67.30.135 | |
api.bitchute.com | unknown | 2014-05-29 | 2024-06-29 | 2025-05-01 | 13 kB | 89 kB | ![]() 172.67.30.135 | |
analytics.bitchute.com | unknown | 2014-05-29 | 2024-12-06 | 2025-05-01 | 5.9 kB | 357 kB | ![]() 172.67.30.135 | |
media-cdn.bitchute.com | unknown | 2014-05-29 | 2024-08-09 | 2025-05-01 | 2.2 kB | 95 kB | ![]() 185.76.9.12 | |
media-backend.bitchute.com | unknown | 2014-05-29 | 2024-07-16 | 2025-05-01 | 5.2 kB | 5.1 kB | ![]() 74.117.181.71 | |
a.ads.rmbl.ws | unknown | 2014-02-11 | 2023-08-18 | 2025-04-25 | 418 B | 9.7 kB | ![]() 172.98.56.41 | |
www.bitchute.com | 34057 | 2014-05-29 | 2017-01-17 | 2025-04-25 | 15 kB | 1.1 MB | ![]() 172.67.30.135 | |
cdnjs.cloudflare.com | 235 | 2009-02-17 | 2012-05-23 | 2025-04-30 | 13 kB | 2.2 MB | ![]() 104.17.24.14 | |
r-cdn.1a-1791.com | unknown | 2024-05-12 | 2024-09-10 | 2025-04-24 | 521 B | 133 kB | ![]() 172.98.58.200 | |
www.gstatic.com | unknown | 2008-02-11 | 2012-05-29 | 2025-04-30 | 455 B | 5.1 kB | ![]() 142.250.74.99 | |
pagead2.googlesyndication.com | 101 | 2003-01-21 | 2012-05-21 | 2025-05-01 | 474 B | 789 B | ![]() 142.250.74.162 |
Related reports
Threat Detection Systems
Public InfoSec YARA rules
No alerts detected
OpenPhish
No alerts detected
PhishTank
No alerts detected
Quad9 DNS
No alerts detected
ThreatFox
No alerts detected
JavaScript (107)
| HASH | FROM | Size | First Seen | Last Seen | |
|---|---|---|---|---|---|
| 2bcb36cc98ea5e2187851359662d1cb9 | DocumentWrite | 1.1 kB | 2025-05-01 | 2025-05-01 | |
Introduced by DocumentWrite First Seen 2025-05-01 Last Seen 2025-05-01 Times Seen 1 Size 1.1 kB (1145 bytes) MD5 2bcb36cc98ea5e2187851359662d1cb9 SHA1 570ffc520b3a38e7a370afb31c6bc9cb766cfe49 Loading... | |||||
| b37f9350b8c04b58c2637f1003cd39a8 | DocumentWrite | 1.4 kB | 2025-05-01 | 2025-05-01 | |
Introduced by DocumentWrite First Seen 2025-05-01 Last Seen 2025-05-01 Times Seen 1 Size 1.4 kB (1404 bytes) MD5 b37f9350b8c04b58c2637f1003cd39a8 SHA1 add9535f48df07afd797b8ac239a6fac97c24abf Loading... | |||||
HTTP Transactions (173)
| URL | IP | Response | Size |
|---|


