Report Overview
Visitedpublic
2025-07-26 20:13:20
Tags
Submit Tags
URL
megaup.net/f559388e735ecdf57b66aeaa908e5144/Superman.2025.1080p.HDTC.LAT.DUB.1XBET.mp4
Finishing URL
megaup.net/f559388e735ecdf57b66aeaa908e5144/Superman.2025.1080p.HDTC.LAT.DUB.1XBET.mp4
IP / ASN
5.34.214.148
#42532 SIA VEESP
Title
Superman.2025.1080p.HDTC.LAT.DUB.1XBET.mp4 - MegaUp

Detections

urlquery
0
Network Intrusion Detection
0
Threat Detection Systems
0

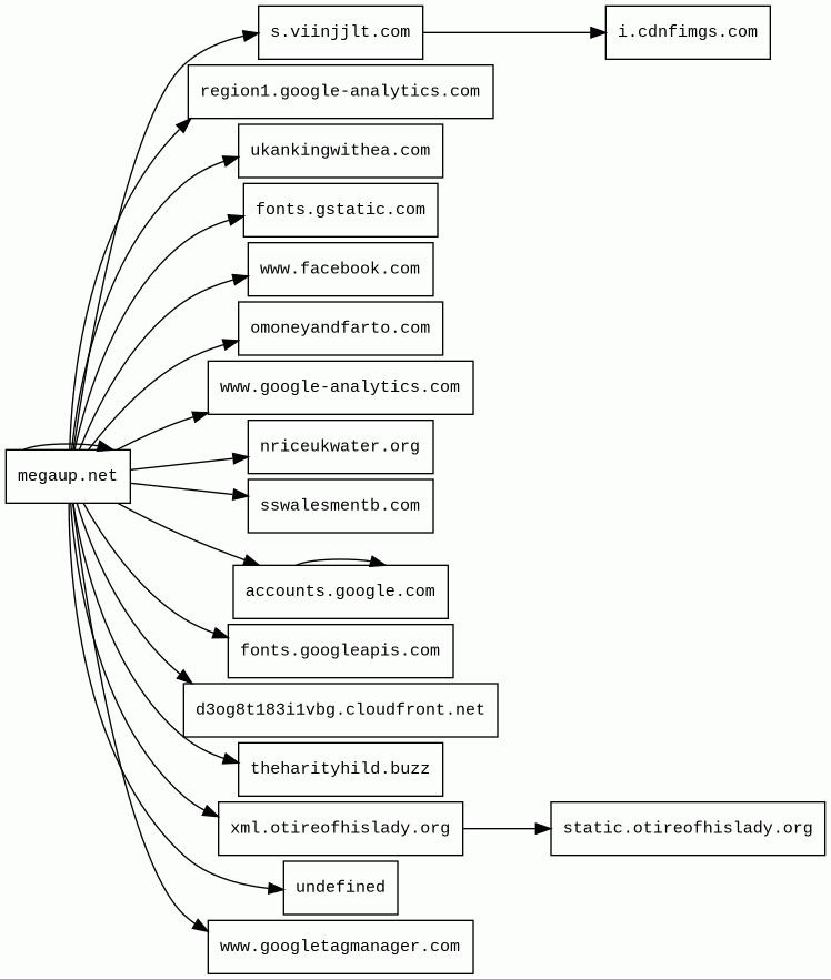
Host Summary

HostRankRegisteredFirst SeenLast Seen
static.otireofhislady.org
unknown2025-06-302025-07-212025-07-21
ukankingwithea.com
unknown2024-01-012024-09-052025-07-25
s.viinjjlt.com
unknown2025-03-092025-04-042025-07-19
theharityhild.buzz
unknown2022-09-192022-10-202025-07-26
xml.otireofhislady.org
unknown2025-06-302025-07-212025-07-21
nriceukwater.org
unknown2025-06-112025-06-252025-07-24
megaup.net
1790522004-06-242017-09-012025-07-20
region1.google-analytics.com
unknown2005-07-182022-03-172025-07-22
i.cdnfimgs.com
unknown2023-09-142023-09-272025-07-26
omoneyandfarto.com
unknown2025-06-112025-07-232025-07-23
sswalesmentb.com
unknownunknown2025-07-202025-07-20
www.google-analytics.com
402005-07-182012-06-282025-07-24
fonts.gstatic.com
unknown2008-02-112014-04-022025-07-23
www.facebook.com
991997-03-292012-05-212025-07-24
fonts.googleapis.com
88772005-01-252012-05-232025-07-23
undefined
142677unknown2020-01-282025-07-24
www.googletagmanager.com
752011-11-112012-10-042025-07-23
accounts.google.com
811997-09-152012-05-232025-07-23
d3og8t183i1vbg.cloudfront.net
unknown2008-04-252025-04-062025-07-20

Related reports

Threat Detection Systems

Public InfoSec YARA rules

No alerts detected


OpenPhish

No alerts detected


PhishTank

No alerts detected


Quad9 DNS
SeverityIndicatorAlert
mediumundefinedSinkholed

ThreatFox

No alerts detected


JavaScript (9)

HTTP Transactions (78)

URLIPResponseSize