Report Overview
Visitedpublic
2026-02-12 23:33:53
Tags
Submit Tags
URL
masterclass.economictimes.indiatimes.com/ol.php?url=https%3A%2F%2Fmasterclass.economictimes.indiatimes.com%2Fpayment%2Fdigital-personal-data-protection-act-dpdpa-2023-delhi%2F5079%3Fag%253DPoonamFeb%26emid%3DaWtnUU9EMVRmNXpRL2RDeUtaK1VnaGJ0dXJMYnoycXZ2U05NazVmc09OUT0%3D%26email%3Dmanoj.hadkar%40tcs.com%26ag%3Dpoonam_CRM_Mailer_poonam_mohra_1085_11th_Feb_2026%26id%3Dc212dnZTVUl6eTJOQlJxcUcvdEJUdz09%26mid%3DM1BKWW9xL3lTK2xHZXh3SDArV3hFUT09%26lid%3DUmh6OXR0MnlNNU1WVHBMWGNRa0Z0dz09%26t%3De%26a%3Dc
Finishing URL
masterclass.economictimes.indiatimes.com/payment/digital-personal-data-protection-act-dpdpa-2023-delhi/5079?ag=PoonamFeb&utm_source=crm_mailer&utm_medium=crm_mailer&utm_campaign=crm_mailer&ag=poonam_CRM_Mailer_poonam_mohra_1085_11th_Feb_2026
IP / ASN

23.44.46.39
Title
Payment Page | ETMasterclass
Detections
urlquery
0
Network Intrusion Detection
0
Threat Detection Systems
0
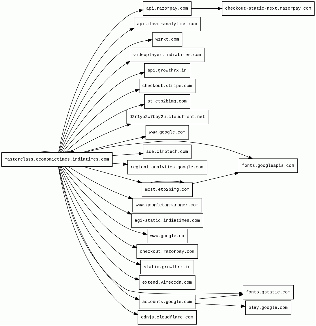
Host Summary
| Host | Rank | Registered | First Seen | Last Seen | Sent | Received | IP | Fingerprints |
|---|---|---|---|---|---|---|---|---|
checkout.razorpay.com | 569560 | 2013-08-23 | 2015-06-25 | 2026-02-06 | 449 B | 187 kB | ![]() 15.206.40.114 | |
wzrkt.com | 23007 | 2014-08-29 | 2020-06-19 | 2026-02-08 | 2.6 kB | 1.8 kB | ![]() 65.9.46.56 | |
fonts.gstatic.com | unknown | 2008-02-11 | 2014-04-02 | 2026-02-08 | 5.1 kB | 450 kB | ![]() 216.58.207.227 | |
accounts.google.com | 103 | 1997-09-15 | 2012-05-23 | 2026-02-09 | 1.7 kB | 446 kB | ![]() 142.251.9.84 | |
st.etb2bimg.com | 2897274 | 2016-12-30 | 2017-02-13 | 2026-02-09 | 1.9 kB | 10 kB | ![]() 23.49.28.191 | |
cdnjs.cloudflare.com | 1222 | 2009-02-17 | 2012-05-23 | 2026-02-08 | 465 B | 42 kB | ![]() 104.17.24.14 | |
api.ibeat-analytics.com | 264911 | 2020-05-15 | 2020-05-21 | 2026-02-06 | 1.0 kB | 525 B | ![]() 95.101.10.90 | |
www.google.com | 22 | 1997-09-15 | 2015-05-10 | 2026-02-08 | 6.4 kB | 3.0 kB | ![]() 142.251.142.228 | |
play.google.com | 48 | 1997-09-15 | 2013-05-30 | 2026-02-08 | 1.1 kB | 1.1 kB | ![]() 142.251.38.110 | |
agi-static.indiatimes.com | 458507 | 1996-11-22 | 2019-01-18 | 2026-02-06 | 461 B | 16 kB | ![]() 184.25.3.62 | |
api.growthrx.in | 250075 | 2018-02-09 | 2018-06-14 | 2026-02-06 | 514 B | 338 B | ![]() 95.101.10.203 | |
static.growthrx.in | 346077 | 2018-02-09 | 2018-05-08 | 2026-02-09 | 909 B | 74 kB | ![]() 23.49.23.22 | |
extend.vimeocdn.com | 80308 | 2010-04-21 | 2015-04-13 | 2026-02-06 | 446 B | 18 kB | ![]() 151.101.64.217 | |
d2r1yp2w7bby2u.cloudfront.net | unknown | 2008-04-25 | 2015-02-15 | 2026-02-10 | 454 B | 47 kB | ![]() 52.84.50.17 | |
api.razorpay.com | 206020 | 2013-08-23 | 2015-04-26 | 2026-02-06 | 743 B | 2.5 kB | ![]() 43.204.81.64 | |
mcst.etb2bimg.com | unknown | 2016-12-30 | 2023-01-12 | 2026-02-09 | 17 kB | 2.6 MB | ![]() 95.101.10.203 | |
fonts.googleapis.com | 313 | 2005-01-25 | 2012-05-23 | 2026-02-08 | 1.6 kB | 96 kB | ![]() 172.217.20.170 | |
videoplayer.indiatimes.com | 3242267 | 1996-11-22 | 2017-02-01 | 2026-02-04 | 966 B | 55 kB | ![]() 23.44.46.39 | |
checkout.stripe.com | 63989 | 1995-09-12 | 2013-02-05 | 2026-02-06 | 444 B | 91 kB | ![]() 151.101.0.176 | |
ade.clmbtech.com | 21563 | 2014-11-17 | 2015-02-23 | 2026-02-04 | 452 B | 866 B | ![]() 95.101.10.115 | |
region1.analytics.google.com | 22257 | 1997-09-15 | 2022-03-17 | 2026-02-08 | 1.4 kB | 874 B | ![]() 216.239.32.36 | |
checkout-static-next.razorpay.com | 674689 | 2013-08-23 | 2022-11-24 | 2026-02-06 | 20 kB | 1.6 MB | ![]() 65.9.46.104 | |
www.googletagmanager.com | 283 | 2011-11-11 | 2012-10-04 | 2026-02-08 | 2.4 kB | 2.3 MB | ![]() 142.250.178.104 | |
masterclass.economictimes.indiatimes.com | unknown | 1996-11-22 | 2017-04-21 | 2026-02-09 | 14 kB | 782 kB | ![]() 23.44.46.39 | ![]() |
www.google.no | 92680 | 2001-02-26 | 2012-06-26 | 2026-02-08 | 796 B | 580 B | ![]() 142.251.38.99 |
Amazon Web Services (PaaS)
Amazon Web Services (AWS) is a comprehensive cloud services platform offering compute power, database storage, content delivery and other functionality.Amazon CloudFront (CDN)
Amazon CloudFront is a fast content delivery network (CDN) service that securely delivers data, videos, applications, and APIs to customers globally with low latency, high transfer speeds.Cloudflare (CDN)
Cloudflare is a web-infrastructure and website-security company, providing content-delivery-network services, DDoS mitigation, Internet security, and distributed domain-name-server services.Amazon S3 (CDN)
Amazon S3 or Amazon Simple Storage Service is a service offered by Amazon Web Services (AWS) that provides object storage through a web service interface.Varnish (Caching)
Varnish is a reverse caching proxy.Apache HTTP Server (Web servers)
Apache is a free and open-source cross-platform web server software.Fastly (CDN)
Fastly is a cloud computing services provider. Fastly's cloud platform provides a content delivery network, Internet security services, load balancing, and video & streaming services.PHP (Programming languages)
PHP is a general-purpose scripting language used for web development.jQuery (JavaScript libraries)
jQuery is a JavaScript library which is a free, open-source software designed to simplify HTML DOM tree traversal and manipulation, as well as event handling, CSS animation, and Ajax.Google Analytics (Analytics)
Google Analytics is a free web analytics service that tracks and reports website traffic.Bootstrap:4.1.3 (UI frameworks)
Bootstrap is a free and open-source CSS framework directed at responsive, mobile-first front-end web development. It contains CSS and JavaScript-based design templates for typography, forms, buttons, navigation, and other interface components.Razorpay (Payment processors)
Razorpay is a provider of an online payment gateway that allows businesses to accept, process, and disburse payments.Google Tag Manager (Tag managers)
Google Tag Manager is a tag management system (TMS) that allows you to quickly and easily update measurement codes and related code fragments collectively known as tags on your website or mobile app.Select2 (JavaScript libraries)
Select2 is a jQuery based replacement for select boxes. It supports searching, remote data sets, and infinite scrolling of results.Related reports
Threat Detection Systems
No alerts detected
JavaScript (93)
| HASH | FROM | Size | First Seen | Last Seen | |
|---|---|---|---|---|---|
| 781285b5fb1946f5973d90d41653a626 | DocumentWrite | 129 B | 2025-10-07 | 2026-02-12 | |
Introduced by DocumentWrite First Seen 2025-10-07 Last Seen 2026-02-12 Times Seen 5 Size 129 B (129 bytes) MD5 781285b5fb1946f5973d90d41653a626 SHA1 81a2a88f3ead4479f672b05652ec4d9b982fc889 Loading... | |||||
HTTP Transactions (137)
| URL | IP | Response | Size |
|---|



