Report Overview
Visitedpublic
2026-04-17 02:30:44
Tags
Submit Tags
URL
bokkereyer.nl/
Finishing URL
bokkereyer.nl/
IP / ASN

31.14.97.160
Title
Gasterie de Bokkereyer |
Detections
urlquery
0
Network Intrusion Detection
0
Threat Detection Systems
1
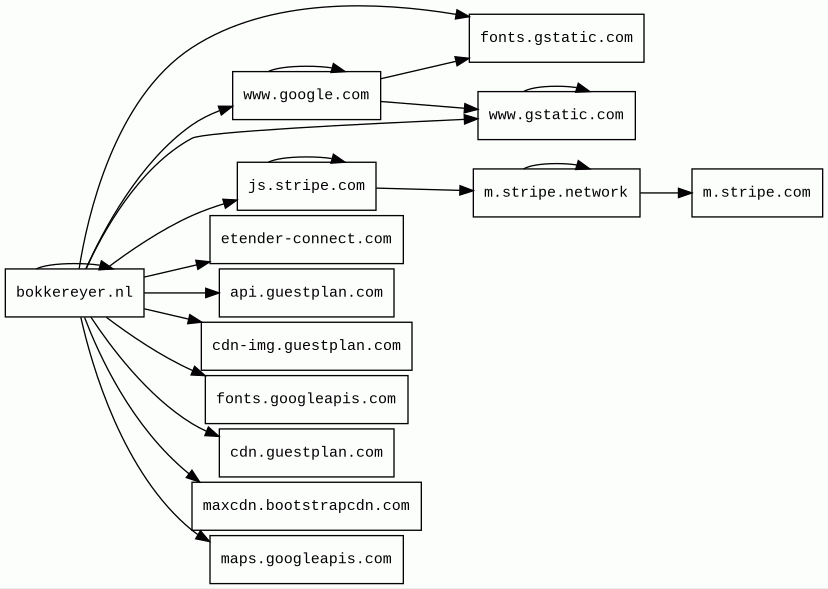
Host Summary
| Host | Rank | Registered | First Seen | Last Seen | Sent | Received | IP | Fingerprints |
|---|---|---|---|---|---|---|---|---|
www.google.com | 22 | 1997-09-15 | 2015-05-10 | 2026-04-12 | 4.7 kB | 64 kB | ![]() 142.251.153.119 | |
etender-connect.com | 553176 | 2016-10-13 | 2017-09-09 | 2026-04-16 | 3.3 kB | 6.4 kB | ![]() 185.22.13.212 | |
fonts.gstatic.com | unknown | 2008-02-11 | 2014-04-02 | 2026-04-12 | 2.2 kB | 124 kB | ![]() 142.250.178.35 | |
cdn.guestplan.com | 2005454 | 2005-10-09 | 2019-07-03 | 2026-04-16 | 855 B | 3.0 MB | ![]() 104.26.0.76 | |
maxcdn.bootstrapcdn.com | 6807 | 2012-05-25 | 2014-06-18 | 2026-04-13 | 477 B | 32 kB | ![]() 104.18.10.207 | |
bokkereyer.nl | unknown | 2006-06-18 | 2015-08-30 | 2025-11-14 | 42 kB | 12 MB | ![]() 31.14.97.160 | ![]() ![]() ![]() |
m.stripe.network | 9008 | 2017-03-16 | 2017-05-17 | 2026-04-13 | 956 B | 92 kB | ![]() 52.84.50.40 | |
m.stripe.com | 7920 | 1995-09-12 | 2017-01-30 | 2026-04-13 | 496 B | 762 B | ![]() 44.238.191.59 | |
cdn-img.guestplan.com | 3031748 | 2005-10-09 | 2023-12-27 | 2026-04-12 | 2.9 kB | 286 kB | ![]() 104.26.0.76 | |
js.stripe.com | 7985 | 1995-09-12 | 2012-09-30 | 2026-04-13 | 1.5 kB | 992 kB | ![]() 151.101.128.176 | |
api.guestplan.com | 5504794 | 2005-10-09 | 2026-01-03 | 2026-04-16 | 2.3 kB | 4.6 kB | ![]() 185.22.13.210 | |
fonts.googleapis.com | 313 | 2005-01-25 | 2012-05-23 | 2026-04-12 | 1.8 kB | 13 kB | ![]() 172.217.19.234 | |
www.gstatic.com | 146047 | 2008-02-11 | 2012-05-29 | 2026-04-12 | 2.4 kB | 2.7 MB | ![]() 142.251.142.227 | |
maps.googleapis.com 1 alert(s) on this Host | 3442 | 2005-01-25 | 2012-05-22 | 2026-04-13 | 1.8 kB | 758 kB | ![]() 172.217.19.234 |
Nginx (Web servers, Reverse proxies)
Nginx is a web server that can also be used as a reverse proxy, load balancer, mail proxy and HTTP cache.Cloudflare (CDN)
Cloudflare is a web-infrastructure and website-security company, providing content-delivery-network services, DDoS mitigation, Internet security, and distributed domain-name-server services.Plesk (Hosting panels)
Plesk is a web hosting and server data centre automation software with a control panel developed for Linux and Windows-based retail hosting service providers.Magnific Popup:0.9.3 (JavaScript libraries)
Magnific Popup is a responsive lightbox & dialog script with focus on performance and providing best experience for user with any device.Bootstrap (UI frameworks)
Bootstrap is a free and open-source CSS framework directed at responsive, mobile-first front-end web development. It contains CSS and JavaScript-based design templates for typography, forms, buttons, navigation, and other interface components.Google Maps (Maps)
Google Maps is a web mapping service. It offers satellite imagery, aerial photography, street maps, 360° interactive panoramic views of streets, real-time traffic conditions, and route planning for traveling by foot, car, bicycle and air, or public transportation.MySQL (Databases)
MySQL is an open-source relational database management system.Modernizr (JavaScript libraries)
Modernizr is a JavaScript library that detects the features available in a user's browser.Contact Form 7:6.1.5 (WordPress plugins, Form builders)
Contact Form 7 is an WordPress plugin which can manage multiple contact forms. The form supports Ajax-powered submitting, CAPTCHA, Akismet spam filtering.jQuery Migrate:1.2.1 (JavaScript libraries)
Query Migrate is a javascript library that allows you to preserve the compatibility of your jQuery code developed for versions of jQuery older than 1.9.WordPress:6.9.4 (CMS, Blogs)
WordPress is a free and open-source content management system written in PHP and paired with a MySQL or MariaDB database. Features include a plugin architecture and a template system.reCAPTCHA (Security)
reCAPTCHA is a free service from Google that helps protect websites from spam and abuse.Elementor:3.35.7 (Page builders, WordPress plugins)
Elementor is a website builder platform for professionals on WordPress.PHP:7.4.33 (Programming languages)
PHP is a general-purpose scripting language used for web development.jPlayer (Video players, JavaScript libraries)
jPlayer is a cross-browser JavaScript library developed as a jQuery plugin which facilitates the embedding of web based media, notably HTML5 audio and video in addition to Adobe Flash based media.jQuery:1.7.2 (JavaScript libraries)
jQuery is a JavaScript library which is a free, open-source software designed to simplify HTML DOM tree traversal and manipulation, as well as event handling, CSS animation, and Ajax.Amazon CloudFront (CDN)
Amazon CloudFront is a fast content delivery network (CDN) service that securely delivers data, videos, applications, and APIs to customers globally with low latency, high transfer speeds.Amazon Web Services (PaaS)
Amazon Web Services (AWS) is a comprehensive cloud services platform offering compute power, database storage, content delivery and other functionality.Varnish (Caching)
Varnish is a reverse caching proxy.Fastly (CDN)
Fastly is a cloud computing services provider. Fastly's cloud platform provides a content delivery network, Internet security services, load balancing, and video & streaming services.Stripe (Payment processors)
Stripe offers online payment processing for internet businesses as well as fraud prevention, invoicing and subscription management.Related reports
Threat Detection Systems
| Detection System | Indicator | Verdict | Alert |
|---|---|---|---|
| Private YARA rules | maps.googleapis.com/maps-api-v3/api/js/63/14d/common.js | audit | Hunting_JS_WebAssembly |
JavaScript (80)
No JavaScripts
HTTP Transactions (131)
| URL | IP | Response | Size |
|---|




