Report Overview
Visitedpublic
2026-01-10 03:30:40
Tags
Submit Tags
URL
linkbuilderonline.blogspot.com/?https%3A%2F%2FGenerateBacklinks.github.io%2Ffree-backlink-generator-online-tool%2Fsmart-seo-backlink-generator-for-marketers.html
Finishing URL
linkbuilderonline.blogspot.com/p/ultimate-backlink-generator-seo-tool.html?https://generatebacklinks.github.io/free-backlink-generator-online-tool/smart-seo-backlink-generator-for-marketers.html
IP / ASN

142.251.38.97
Title
Ultimate Backlink Generator & SEO Tool for Website & YouTube Promotion | Auto Submission & Traffic Booster
Detections
urlquery
0
Network Intrusion Detection
0
Threat Detection Systems
1
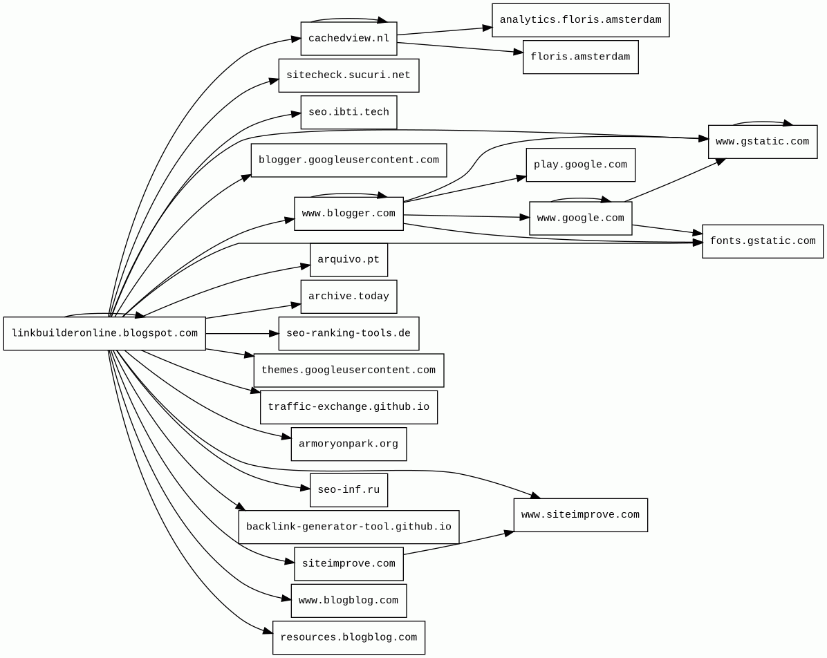
Host Summary
| Host | Rank | Registered | First Seen | Last Seen | Sent | Received | IP | Fingerprints |
|---|---|---|---|---|---|---|---|---|
archive.today 3 alert(s) on this Host | 41190 | 2014-04-14 | 2014-04-23 | 2026-01-05 | 2.0 kB | 2.6 kB | ![]() 165.140.203.149 | |
blogger.googleusercontent.com | 4332 | 2008-11-17 | 2012-05-25 | 2026-01-05 | 699 B | 80 kB | ![]() 142.250.178.97 | |
themes.googleusercontent.com | 81747 | 2008-11-17 | 2012-05-24 | 2026-01-05 | 552 B | 229 kB | ![]() 142.250.178.97 | |
seo-inf.ru | 4563938 | 2015-01-18 | 2025-12-19 | 2026-01-09 | 563 B | 12 kB | ![]() 5.45.123.194 | ![]() |
fonts.gstatic.com | unknown | 2008-02-11 | 2014-04-02 | 2026-01-04 | 5.2 kB | 305 kB | ![]() 142.250.74.3 | |
armoryonpark.org | 158201 | 2006-07-25 | 2017-02-02 | 2026-01-09 | 579 B | 1.7 kB | ![]() 13.107.246.40 | |
linkbuilderonline.blogspot.com | unknown | 2000-07-31 | 2025-12-18 | 2025-12-28 | 3.3 kB | 232 kB | ![]() 142.251.142.225 | ![]() ![]() |
analytics.floris.amsterdam | unknown | 2017-11-24 | 2025-12-18 | 2026-01-04 | 5.8 kB | 138 kB | ![]() 143.178.167.52 | ![]() |
seo.ibti.tech | unknown | 2021-06-17 | 2025-12-19 | 2026-01-10 | 564 B | 0 B | ![]() 0.0.0.0 | |
www.google.com | 22 | 1997-09-15 | 2015-05-10 | 2026-01-04 | 1.9 kB | 96 kB | ![]() 142.250.74.100 | |
www.blogger.com | 9514 | 1999-06-22 | 2012-05-22 | 2026-01-05 | 11 kB | 827 kB | ![]() 142.250.74.105 | |
arquivo.pt | 157240 | 2008-12-09 | 2013-11-18 | 2026-01-09 | 684 B | 19 kB | ![]() 194.210.235.13 | |
www.siteimprove.com | 3901880 | 2002-12-04 | 2017-01-31 | 2026-01-09 | 2.0 kB | 1.6 MB | ![]() 172.64.150.147 | |
seo-ranking-tools.de | unknown | unknown | 2025-12-19 | 2026-01-09 | 1.2 kB | 185 kB | ![]() 78.46.8.157 | ![]() ![]() |
floris.amsterdam | unknown | 2017-11-24 | 2025-03-01 | 2026-01-05 | 6.8 kB | 5.9 kB | ![]() 143.178.167.52 | |
traffic-exchange.github.io | unknown | 2013-03-08 | 2025-07-25 | 2026-01-05 | 2.3 kB | 34 kB | ![]() 185.199.109.153 | |
sitecheck.sucuri.net | 648670 | 2009-04-24 | 2012-05-21 | 2026-01-10 | 572 B | 399 B | ![]() 192.124.249.7 | |
www.gstatic.com | 146047 | 2008-02-11 | 2012-05-29 | 2026-01-04 | 2.9 kB | 2.7 MB | ![]() 142.250.74.131 | |
play.google.com | 48 | 1997-09-15 | 2013-05-30 | 2026-01-04 | 1.1 kB | 1.1 kB | ![]() 142.251.38.110 | |
www.blogblog.com | 358746 | 2000-09-15 | 2012-05-22 | 2026-01-05 | 468 B | 7.1 kB | ![]() 142.250.74.105 | |
cachedview.nl | unknown | 2018-03-09 | 2025-12-18 | 2026-01-04 | 5.9 kB | 83 kB | ![]() 85.10.159.81 | |
resources.blogblog.com | 177645 | 2000-09-15 | 2017-01-30 | 2026-01-05 | 472 B | 144 kB | ![]() 142.250.74.105 | |
backlink-generator-tool.github.io | unknown | 2013-03-08 | 2025-10-09 | 2026-01-03 | 1.6 kB | 272 kB | ![]() 185.199.108.153 | |
siteimprove.com | 48812 | 2002-12-04 | 2025-09-10 | 2026-01-09 | 593 B | 546 kB | ![]() 217.114.94.2 |
Nginx (Web servers, Reverse proxies)
Nginx is a web server that can also be used as a reverse proxy, load balancer, mail proxy and HTTP cache.Bootstrap (UI frameworks)
Bootstrap is a free and open-source CSS framework directed at responsive, mobile-first front-end web development. It contains CSS and JavaScript-based design templates for typography, forms, buttons, navigation, and other interface components.Highcharts (JavaScript graphics)
Highcharts is a charting library written in pure JavaScript, for adding interactive charts to a website or web application. Highcharts meets accessibility standards and works with Python, Angular, React, iOS, Android, and more.PHP:5.4.45 (Programming languages)
PHP is a general-purpose scripting language used for web development.Nginx:1.22.1 (Web servers, Reverse proxies)
Nginx is a web server that can also be used as a reverse proxy, load balancer, mail proxy and HTTP cache.Liveinternet (Analytics)
Azure Front Door (Load balancers)
Azure Front Door is a scalable and secure entry point for fast delivery of your global web applications.Azure (PaaS)
Azure is a cloud computing service for building, testing, deploying, and managing applications and services through Microsoft-managed data centers.OpenGSE (Web servers)
OpenGSE is a test suite used for testing servlet compliance. It is deployed by using WAR files that are deployed on the server engine.Java (Programming languages)
Java is a class-based, object-oriented programming language that is designed to have as few implementation dependencies as possible.Blogger (Blogs)
Blogger is a blog-publishing service that allows multi-user blogs with time-stamped entries.Python (Programming languages)
Python is an interpreted and general-purpose programming language.Clipboard.js (JavaScript libraries)
Apache HTTP Server:2.4.65 (Web servers)
Apache is a free and open-source cross-platform web server software.Debian (Operating systems)
Debian is a Linux software which is a free open-source software.PHP:8.4.16 (Programming languages)
PHP is a general-purpose scripting language used for web development.Node.js (Programming languages)
Node.js is an open-source, cross-platform, JavaScript runtime environment that executes JavaScript code outside a web browser.jQuery:1.12.4 (JavaScript libraries)
jQuery is a JavaScript library which is a free, open-source software designed to simplify HTML DOM tree traversal and manipulation, as well as event handling, CSS animation, and Ajax.jQuery UI (JavaScript libraries)
jQuery UI is a collection of GUI widgets, animated visual effects, and themes implemented with jQuery, Cascading Style Sheets, and HTML.Google Analytics (Analytics)
Google Analytics is a free web analytics service that tracks and reports website traffic.Apache HTTP Server (Web servers)
Apache is a free and open-source cross-platform web server software.Express (Web frameworks, Web servers)
Express is a web application framework for Node.js, released as free and open-source software under the MIT License. It is designed for building web applications and APIs.Cloudflare (CDN)
Cloudflare is a web-infrastructure and website-security company, providing content-delivery-network services, DDoS mitigation, Internet security, and distributed domain-name-server services.Google Tag Manager (Tag managers)
Google Tag Manager is a tag management system (TMS) that allows you to quickly and easily update measurement codes and related code fragments collectively known as tags on your website or mobile app.MySQL (Databases)
MySQL is an open-source relational database management system.All in One SEO:4.9.1 (SEO, WordPress plugins)
All in One SEO optimizes a WordPress website and its content for search engines.PHP (Programming languages)
PHP is a general-purpose scripting language used for web development.WooCommerce:10.3.7 (Ecommerce, WordPress plugins)
WooCommerce is an open-source ecommerce plugin for WordPress.WordPress:6.8.3 (CMS, Blogs)
WordPress is a free and open-source content management system written in PHP and paired with a MySQL or MariaDB database. Features include a plugin architecture and a template system.jQuery (JavaScript libraries)
jQuery is a JavaScript library which is a free, open-source software designed to simplify HTML DOM tree traversal and manipulation, as well as event handling, CSS animation, and Ajax.Google AdSense (Advertising)
Google AdSense is a program run by Google through which website publishers serve advertisements that are targeted to the site content and audience.Popper (Miscellaneous)
Popper is a positioning engine, its purpose is to calculate the position of an element to make it possible to position it near a given reference element.jQuery Migrate:3.4.1 (JavaScript libraries)
Query Migrate is a javascript library that allows you to preserve the compatibility of your jQuery code developed for versions of jQuery older than 1.9.Conditional Fields for Contact Form 7:2.6.7 (Widgets, WordPress plugins)
Adds conditional logic to Contact Form 7.Contact Form 7:6.1.4 (WordPress plugins, Form builders)
Contact Form 7 is an WordPress plugin which can manage multiple contact forms. The form supports Ajax-powered submitting, CAPTCHA, Akismet spam filtering.All in One SEO Pack:4.9.1 (SEO, WordPress plugins)
All in One SEO plugin optimizes WordPress website and its content for search engines.GitHub Pages (PaaS)
GitHub Pages is a static site hosting service.Varnish (Caching)
Varnish is a reverse caching proxy.Fastly (CDN)
Fastly is a cloud computing services provider. Fastly's cloud platform provides a content delivery network, Internet security services, load balancing, and video & streaming services.Sucuri (CDN, Security)
Sucuri is a cybersecurity company that provides website security solutions and services.Related reports
Threat Detection Systems
| Detection System | Indicator | Verdict | Alert |
|---|---|---|---|
| DigiCert UltraDNS | archive.today | malicious | Sinkholed |
JavaScript (170)
| HASH | FROM | Size | First Seen | Last Seen | |
|---|---|---|---|---|---|
| 1ab9605be54056a232c5def7296b40e8 | DocumentWrite | 132 B | 2025-12-19 | 2026-01-25 | |
Introduced by DocumentWrite First Seen 2025-12-19 Last Seen 2026-01-25 Times Seen 203 Size 132 B (132 bytes) MD5 1ab9605be54056a232c5def7296b40e8 SHA1 ed12b19c1834d11764f9407db77f4aed12501d0a Loading... | |||||
| 38e00c23fe455bca3838732c552d9497 | DocumentWrite | 4 B | 2023-03-07 | 2026-03-07 | |
Introduced by DocumentWrite First Seen 2023-03-07 Last Seen 2026-03-07 Times Seen 1459 Size 4 B (4 bytes) MD5 38e00c23fe455bca3838732c552d9497 SHA1 82f4fb72c5b57addbdaa012dc26d0da343ba3a33 Loading... | |||||
| 8055c037af2bbf2b056418994b86d77a | DocumentWrite | 51 B | 2025-12-19 | 2026-01-25 | |
Introduced by DocumentWrite First Seen 2025-12-19 Last Seen 2026-01-25 Times Seen 202 Size 51 B (51 bytes) MD5 8055c037af2bbf2b056418994b86d77a SHA1 d7b3b8eb847ac85ce1a19759f9ef19f256b46514 Loading... | |||||
| aed300c0741afae49ccfb47a8830a642 | DocumentWrite | 106 B | 2025-12-19 | 2026-01-25 | |
Introduced by DocumentWrite First Seen 2025-12-19 Last Seen 2026-01-25 Times Seen 202 Size 106 B (106 bytes) MD5 aed300c0741afae49ccfb47a8830a642 SHA1 ee05ba6b012437a2cf80a6d83c87396deb3204d7 Loading... | |||||
| 9bf6f7ea027d82ffd3e42c8ce420975d | DocumentWrite | 5 B | 2023-03-07 | 2026-03-07 | |
Introduced by DocumentWrite First Seen 2023-03-07 Last Seen 2026-03-07 Times Seen 4407 Size 5 B (5 bytes) MD5 9bf6f7ea027d82ffd3e42c8ce420975d SHA1 d8eae26df14cd88c56897a4ff71d5a4052b4885f Loading... | |||||
| 2601cc77ad3650d9f60116feb044de74 | DocumentWrite | 293 B | 2026-01-10 | 2026-01-10 | |
Introduced by DocumentWrite First Seen 2026-01-10 Last Seen 2026-01-10 Times Seen 1 Size 293 B (293 bytes) MD5 2601cc77ad3650d9f60116feb044de74 SHA1 f8a8ae5f26a3202ea216b0a8d0748ce5963fbada Loading... | |||||
| 5f240f0f9b34ba7947e4616a28adfc8f | DocumentWrite | 54 B | 2025-12-19 | 2026-01-25 | |
Introduced by DocumentWrite First Seen 2025-12-19 Last Seen 2026-01-25 Times Seen 207 Size 54 B (54 bytes) MD5 5f240f0f9b34ba7947e4616a28adfc8f SHA1 d84185e35a94abf29b0f1ffadfe79222186d361c Loading... | |||||
| f641e47b43fe7023d97c2086ab88ff2f | DocumentWrite | 132 B | 2025-12-19 | 2026-01-25 | |
Introduced by DocumentWrite First Seen 2025-12-19 Last Seen 2026-01-25 Times Seen 202 Size 132 B (132 bytes) MD5 f641e47b43fe7023d97c2086ab88ff2f SHA1 a1560fdb01ce39674a0056f3762b570025e649e4 Loading... | |||||
| cd2114ce5c83b79346ca1623a64d65a8 | DocumentWrite | 53 B | 2025-12-19 | 2026-01-25 | |
Introduced by DocumentWrite First Seen 2025-12-19 Last Seen 2026-01-25 Times Seen 202 Size 53 B (53 bytes) MD5 cd2114ce5c83b79346ca1623a64d65a8 SHA1 56f0497a0090729a4949d352f7ca880aba0ad2c3 Loading... | |||||
| 1a004bbbb296f65d0f220abe37bb20cd | DocumentWrite | 81 B | 2025-12-19 | 2026-01-25 | |
Introduced by DocumentWrite First Seen 2025-12-19 Last Seen 2026-01-25 Times Seen 202 Size 81 B (81 bytes) MD5 1a004bbbb296f65d0f220abe37bb20cd SHA1 e557400e118c61e0c610ad9040a1889d8fe020ab Loading... | |||||
| 7c92128f8d9427b123e0e3b2a048d03c | DocumentWrite | 63 B | 2025-12-19 | 2026-01-25 | |
Introduced by DocumentWrite First Seen 2025-12-19 Last Seen 2026-01-25 Times Seen 202 Size 63 B (63 bytes) MD5 7c92128f8d9427b123e0e3b2a048d03c SHA1 449803690229baeb083c6ecab4c77d4ee72c93c0 Loading... | |||||
HTTP Transactions (91)
| URL | IP | Response | Size |
|---|











