Report Overview
Visitedpublic
2024-10-11 02:50:29
Tags
Submit Tags
URL
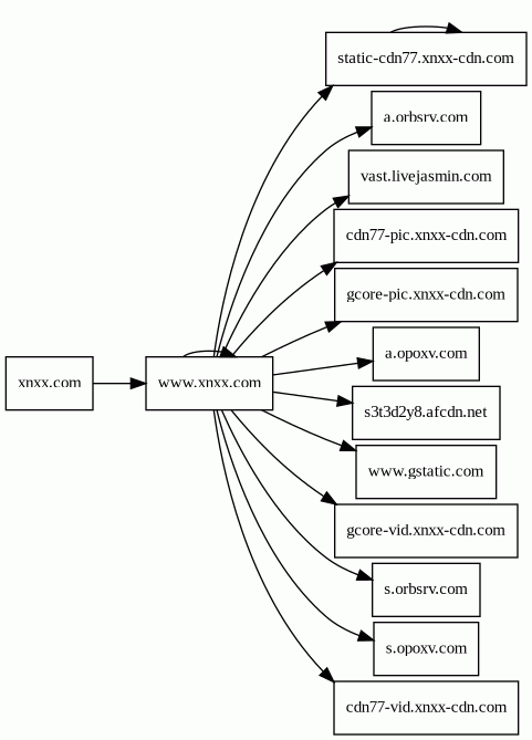
xnxx.com
Finishing URL
www.xnxx.com/video-14k9sxab/adriana_chechik
IP / ASN

185.88.181.54
Title
Adriana Chechik - XNXX.COM
Detections
urlquery
0
Network Intrusion Detection
0
Threat Detection Systems
0
Host Summary
| Host | Rank | Registered | First Seen | Last Seen | Sent | Received | IP | Fingerprints |
|---|---|---|---|---|---|---|---|---|
s.opoxv.com | 53756 | 2019-12-02 | 2019-12-13 10:21:20 | 2024-10-04 18:12:54 | 836 B | 538 B | ![]() 95.211.229.247 | |
s3t3d2y8.afcdn.net | unknown | 2022-06-27 | 2022-08-09 00:22:56 | 2024-10-09 18:43:56 | 6.1 kB | 710 kB | ![]() 185.76.9.27 | |
r10.o.lencr.org | unknown | 2020-06-29 | 2024-06-06 21:45:11 | 2024-10-10 13:37:19 | 1.6 kB | 4.4 kB | ![]() 23.33.119.57 | |
www.xnxx.com | 14038 | 2002-04-08 | 2012-05-21 07:03:00 | 2024-09-29 18:13:58 | 26 kB | 186 kB | ![]() 185.88.181.59 | |
s.orbsrv.com | unknown | 2020-05-16 | 2020-09-02 23:53:48 | 2024-10-09 21:33:20 | 15 kB | 38 kB | ![]() 95.211.229.248 | |
vast.livejasmin.com | unknown | 2001-11-12 | 2023-02-20 16:03:41 | 2024-10-08 19:26:45 | 1.3 kB | 136 kB | ![]() 93.93.51.191 | |
xnxx.com | 6960 | 2002-04-08 | 2012-05-21 07:03:00 | 2024-09-01 20:05:10 | 463 B | 549 B | ![]() 185.88.181.60 | |
gcore-pic.xnxx-cdn.com | unknown | 2017-08-25 | 2023-12-01 19:00:05 | 2024-10-08 19:43:15 | 4.2 kB | 335 kB | ![]() 93.123.17.254 | |
a.opoxv.com | unknown | 2019-12-02 | 2024-03-06 08:00:11 | 2024-10-08 13:48:56 | 810 B | 525 kB | ![]() 185.76.9.27 | |
o.pki.goog | unknown | 2016-06-13 | 2024-04-24 13:44:57 | 2024-10-10 13:37:10 | 650 B | 1.4 kB | ![]() 216.58.211.3 | |
cdn77-pic.xnxx-cdn.com | 15574 | 2017-08-25 | 2018-09-06 21:50:36 | 2024-10-08 19:43:15 | 62 kB | 2.0 MB | ![]() 195.181.166.14 | |
r11.o.lencr.org | unknown | 2020-06-29 | 2024-06-07 07:43:57 | 2024-10-10 13:37:10 | 1.6 kB | 4.4 kB | ![]() 23.33.119.27 | |
www.gstatic.com | unknown | 2008-02-11 | 2016-07-26 11:37:06 | 2024-10-10 14:00:25 | 1.3 kB | 8.4 kB | ![]() 142.250.74.67 | |
gcore-vid.xnxx-cdn.com | unknown | 2017-08-25 | 2023-12-05 13:26:46 | 2024-09-21 06:06:26 | 2.7 kB | 3.8 MB | ![]() 92.223.40.62 | |
cdn77-vid.xnxx-cdn.com | 21875 | 2017-08-25 | 2018-09-10 13:09:55 | 2024-09-18 18:12:37 | 2.2 kB | 2.1 MB | ![]() 185.76.9.7 | |
static-cdn77.xnxx-cdn.com | 283384 | 2017-08-25 | 2021-10-12 16:09:20 | 2024-10-08 19:59:30 | 41 kB | 4.7 MB | ![]() 185.76.9.8 | |
a.orbsrv.com | unknown | 2020-05-16 | 2023-08-10 09:24:24 | 2024-10-09 21:33:19 | 1.2 kB | 144 kB | ![]() 185.76.9.12 |
Related reports
Threat Detection Systems
Public InfoSec YARA rules
No alerts detected
OpenPhish
No alerts detected
PhishTank
No alerts detected
mnemonic secure dns
No alerts detected
Quad9 DNS
No alerts detected
ThreatFox
No alerts detected
JavaScript (9)
| HASH | FROM | Size | First Seen | Last Seen | |
|---|---|---|---|---|---|
| c935c74961cf2596b11d4952c240c62c | DocumentWrite | 13 kB | 2024-08-30 | 2024-11-20 | |
Introduced by DocumentWrite First Seen 2024-08-30 Last Seen 2024-11-20 Times Seen 15 Size 13 kB (12998 bytes) MD5 c935c74961cf2596b11d4952c240c62c SHA1 d3c77c6dbb0b4b9522d0f935988935cd728d6625 Loading... | |||||
| dd2beb016ad65f95a75f0fae2a739525 | DocumentWrite | 45 kB | 2024-10-11 | 2024-10-11 | |
Introduced by DocumentWrite First Seen 2024-10-11 Last Seen 2024-10-11 Times Seen 1 Size 45 kB (44834 bytes) MD5 dd2beb016ad65f95a75f0fae2a739525 SHA1 b93e3f549b5a4cbc852f9ddc48f2b945a59de79d Loading... | |||||
| a26ef8aaf06bfdae2905e114d3fb96f6 | DocumentWrite | 42 kB | 2024-10-11 | 2024-10-11 | |
Introduced by DocumentWrite First Seen 2024-10-11 Last Seen 2024-10-11 Times Seen 1 Size 42 kB (42388 bytes) MD5 a26ef8aaf06bfdae2905e114d3fb96f6 SHA1 76043b85681b0bf74534ce018f39d3d7fd1052e3 Loading... | |||||
| 44ec86e583b78fb03eb0dc6fc9c01b25 | DocumentWrite | 46 kB | 2024-10-11 | 2024-10-11 | |
Introduced by DocumentWrite First Seen 2024-10-11 Last Seen 2024-10-11 Times Seen 1 Size 46 kB (45769 bytes) MD5 44ec86e583b78fb03eb0dc6fc9c01b25 SHA1 34e72f0610a8cdf4aa8995bcdc28e8ee30ed39ab Loading... | |||||
HTTP Transactions (305)
| URL | IP | Response | Size |
|---|



