Report Overview
Visitedpublic
2025-12-29 14:45:08
Tags
Submit Tags
URL
indexboosttools.blogspot.com/?https%3A%2F%2Fbacklinkmasterbuilder.blogspot.com%2F
Finishing URL
indexboosttools.blogspot.com/p/ultimate-backlink-generator-tool.html?https://backlinkmasterbuilder.blogspot.com/
IP / ASN

216.58.207.225
Title
Ultimate Backlink Generator Tool: Boost SEO & Website Traffic with Auto Submission & YouTube Backlinks
Detections
urlquery
0
Network Intrusion Detection
0
Threat Detection Systems
0
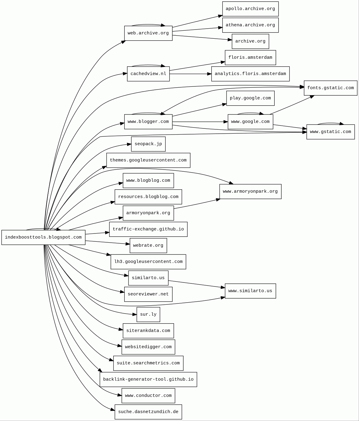
Host Summary
| Host | Rank | Registered | First Seen | Last Seen | Sent | Received | IP | Fingerprints |
|---|---|---|---|---|---|---|---|---|
websitedigger.com | unknown | 2024-10-23 | 2025-12-20 | 2025-12-20 | 569 B | 0 B | ![]() 0.0.0.0 | |
webrate.org | 355579 | 2020-12-16 | 2021-02-17 | 2025-12-19 | 1.2 kB | 18 kB | ![]() 188.114.97.1 | |
sur.ly | 40433 | 2008-08-11 | 2012-12-27 | 2025-12-28 | 557 B | 74 kB | ![]() 54.173.41.122 | |
resources.blogblog.com | 177645 | 2000-09-15 | 2017-01-30 | 2025-12-29 | 470 B | 144 kB | ![]() 142.250.74.105 | |
archive.org | 184 | 1995-12-14 | 2013-04-16 | 2025-12-27 | 7.0 kB | 1.3 MB | ![]() 207.241.224.2 | |
fonts.gstatic.com | unknown | 2008-02-11 | 2014-04-02 | 2025-12-28 | 4.5 kB | 286 kB | ![]() 142.250.74.35 | |
themes.googleusercontent.com | 81747 | 2008-11-17 | 2012-05-24 | 2025-12-29 | 550 B | 229 kB | ![]() 142.250.74.33 | |
suite.searchmetrics.com | unknown | 1999-05-10 | 2025-12-19 | 2025-12-28 | 610 B | 197 B | ![]() 18.202.42.214 | |
www.armoryonpark.org | unknown | 2006-07-25 | 2017-02-02 | 2025-12-28 | 588 B | 1.1 kB | ![]() 13.107.213.53 | |
athena.archive.org | 261917 | 1995-12-14 | 2024-05-08 | 2025-12-25 | 2.2 kB | 1.1 kB | ![]() 207.241.225.195 | |
traffic-exchange.github.io | unknown | 2013-03-08 | 2025-07-25 | 2025-12-27 | 3.3 kB | 44 kB | ![]() 185.199.111.153 | |
www.blogger.com | 9514 | 1999-06-22 | 2012-05-22 | 2025-12-29 | 11 kB | 827 kB | ![]() 142.250.178.105 | |
seopack.jp | 3475665 | 2009-12-18 | 2015-01-18 | 2025-12-28 | 1.1 kB | 45 kB | ![]() 160.16.90.197 | |
floris.amsterdam | unknown | 2017-11-24 | 2025-03-01 | 2025-12-27 | 5.9 kB | 5.2 kB | ![]() 143.178.167.52 | |
www.conductor.com | 4556308 | 2000-05-01 | 2025-11-14 | 2025-12-28 | 532 B | 1.7 kB | ![]() 104.18.27.71 | |
armoryonpark.org | 158201 | 2006-07-25 | 2017-02-02 | 2025-12-28 | 584 B | 332 B | ![]() 13.107.246.40 | |
seoreviewer.net | unknown | 2025-12-18 | 2025-12-19 | 2025-12-28 | 571 B | 0 B | ![]() 0.0.0.0 | |
web.archive.org | 285 | 1995-12-14 | 2012-05-30 | 2025-12-23 | 3.9 kB | 283 kB | ![]() 207.241.237.3 | |
indexboosttools.blogspot.com | unknown | 2000-07-31 | 2025-12-18 | 2025-12-28 | 2.9 kB | 234 kB | ![]() 142.251.142.225 | ![]() ![]() |
www.blogblog.com | 358746 | 2000-09-15 | 2012-05-22 | 2025-12-29 | 466 B | 7.1 kB | ![]() 142.250.178.105 | |
similarto.us | 2980451 | 2014-09-29 | 2025-12-19 | 2025-12-28 | 561 B | 573 B | ![]() 172.67.134.186 | |
www.similarto.us | unknown | 2014-09-29 | 2016-10-21 | 2025-12-28 | 565 B | 0 B | ![]() 0.0.0.0 | |
suche.dasnetzundich.de | unknown | unknown | 2025-12-19 | 2025-12-28 | 1.2 kB | 1.8 kB | ![]() 79.231.217.38 | |
www.gstatic.com | 146047 | 2008-02-11 | 2012-05-29 | 2025-12-28 | 3.3 kB | 3.5 MB | ![]() 142.250.74.99 | |
siterankdata.com | unknown | 2015-07-02 | 2025-12-20 | 2025-12-20 | 565 B | 1.6 kB | ![]() 188.114.96.1 | |
cachedview.nl | unknown | 2018-03-09 | 2025-12-18 | 2025-12-27 | 12 kB | 165 kB | ![]() 85.10.159.81 | |
analytics.floris.amsterdam | unknown | 2017-11-24 | 2025-12-18 | 2025-12-27 | 5.6 kB | 269 kB | ![]() 143.178.167.52 | ![]() |
backlink-generator-tool.github.io | unknown | 2013-03-08 | 2025-10-09 | 2025-12-27 | 1.6 kB | 272 kB | ![]() 185.199.108.153 | |
www.google.com | 22 | 1997-09-15 | 2015-05-10 | 2025-12-28 | 1.9 kB | 96 kB | ![]() 216.58.207.196 | |
lh3.googleusercontent.com | 303 | 2008-11-17 | 2012-05-22 | 2025-12-28 | 576 B | 5.1 kB | ![]() 142.250.178.97 | |
apollo.archive.org | 369557 | 1995-12-14 | 2025-04-10 | 2025-12-27 | 555 B | 230 B | ![]() 207.241.224.2 | |
play.google.com | 48 | 1997-09-15 | 2013-05-30 | 2025-12-28 | 1.1 kB | 1.1 kB | ![]() 142.251.38.110 |
PHP (Programming languages)
PHP is a general-purpose scripting language used for web development.Cloudflare (CDN)
Cloudflare is a web-infrastructure and website-security company, providing content-delivery-network services, DDoS mitigation, Internet security, and distributed domain-name-server services.DoubleClick for Publishers (DFP) (Advertising)
DoubleClick for Publishers (DFP) is a hosted ad serving platform that streamlines your ad management.reCAPTCHA (Security)
reCAPTCHA is a free service from Google that helps protect websites from spam and abuse.Google Analytics (Analytics)
Google Analytics is a free web analytics service that tracks and reports website traffic.Google Publisher Tag (Advertising)
Google Publisher Tag (GPT) is an ad tagging library for Google Ad Manager which is used to dynamically build ad requests.Nginx:1.14.2 (Web servers, Reverse proxies)
Nginx is a web server that can also be used as a reverse proxy, load balancer, mail proxy and HTTP cache.AMP (JavaScript frameworks)
AMP, originally created by Google, is an open-source HTML framework developed by the AMP open-source Project. AMP is designed to help webpages load faster.Google AdSense (Advertising)
Google AdSense is a program run by Google through which website publishers serve advertisements that are targeted to the site content and audience.Nginx:1.24.0 (Web servers, Reverse proxies)
Nginx is a web server that can also be used as a reverse proxy, load balancer, mail proxy and HTTP cache.Amazon ELB (Load balancers)
AWS ELB is a network load balancer service provided by Amazon Web Services for distributing traffic across multiple targets, such as Amazon EC2 instances, containers, IP addresses, and Lambda functions.Amazon Web Services (PaaS)
Amazon Web Services (AWS) is a comprehensive cloud services platform offering compute power, database storage, content delivery and other functionality.Microsoft ASP.NET (Web frameworks)
ASP.NET is an open-source, server-side web-application framework designed for web development to produce dynamic web pages.Azure Front Door (Load balancers)
Azure Front Door is a scalable and secure entry point for fast delivery of your global web applications.Azure (PaaS)
Azure is a cloud computing service for building, testing, deploying, and managing applications and services through Microsoft-managed data centers.Varnish (Caching)
Varnish is a reverse caching proxy.Fastly (CDN)
Fastly is a cloud computing services provider. Fastly's cloud platform provides a content delivery network, Internet security services, load balancing, and video & streaming services.GitHub Pages (PaaS)
GitHub Pages is a static site hosting service.OpenGSE (Web servers)
OpenGSE is a test suite used for testing servlet compliance. It is deployed by using WAR files that are deployed on the server engine.Java (Programming languages)
Java is a class-based, object-oriented programming language that is designed to have as few implementation dependencies as possible.jQuery CDN (CDN)
jQuery CDN is a way to include jQuery in your website without actually downloading and keeping it your website's folder.jsDelivr (CDN)
JSDelivr is a free public CDN for open-source projects. It can serve web files directly from the npm registry and GitHub repositories without any configuration.CentOS (Operating systems)
CentOS is a Linux distribution that provides a free, community-supported computing platform functionally compatible with its upstream source, Red Hat Enterprise Linux (RHEL).Apache HTTP Server:2.2.15 (Web servers)
Apache is a free and open-source cross-platform web server software.PHP:5.3.3 (Programming languages)
PHP is a general-purpose scripting language used for web development.Google Tag Manager (Tag managers)
Google Tag Manager is a tag management system (TMS) that allows you to quickly and easily update measurement codes and related code fragments collectively known as tags on your website or mobile app.jQuery:2.1.4 (JavaScript libraries)
jQuery is a JavaScript library which is a free, open-source software designed to simplify HTML DOM tree traversal and manipulation, as well as event handling, CSS animation, and Ajax.Express (Web frameworks, Web servers)
Express is a web application framework for Node.js, released as free and open-source software under the MIT License. It is designed for building web applications and APIs.Node.js (Programming languages)
Node.js is an open-source, cross-platform, JavaScript runtime environment that executes JavaScript code outside a web browser.Cloudflare Bot Management (Security)
Cloudflare bot management solution identifies and mitigates automated traffic to protect websites from bad bots.Vercel (PaaS)
Vercel is a cloud platform for static frontends and serverless functions.Nginx (Web servers, Reverse proxies)
Nginx is a web server that can also be used as a reverse proxy, load balancer, mail proxy and HTTP cache.Blogger (Blogs)
Blogger is a blog-publishing service that allows multi-user blogs with time-stamped entries.Python (Programming languages)
Python is an interpreted and general-purpose programming language.Clipboard.js (JavaScript libraries)
Apache HTTP Server:2.4.57 (Web servers)
Apache is a free and open-source cross-platform web server software.PHP:8.2.15 (Programming languages)
PHP is a general-purpose scripting language used for web development.Debian (Operating systems)
Debian is a Linux software which is a free open-source software.Related reports
Threat Detection Systems
No alerts detected
JavaScript (47)
No JavaScripts
HTTP Transactions (134)
| URL | IP | Response | Size |
|---|







