Report Overview
Visitedpublic
2025-12-18 14:40:52
Tags
Submit Tags
URL
healthncheck.blogspot.com/2025/12/heart-disease-in-women-silent-threat.html
Finishing URL
healthncheck.blogspot.com/2025/12/heart-disease-in-women-silent-threat.html
IP / ASN

216.58.207.225
Title
(1) New Message!
Detections
urlquery
0
Network Intrusion Detection
0
Threat Detection Systems
37
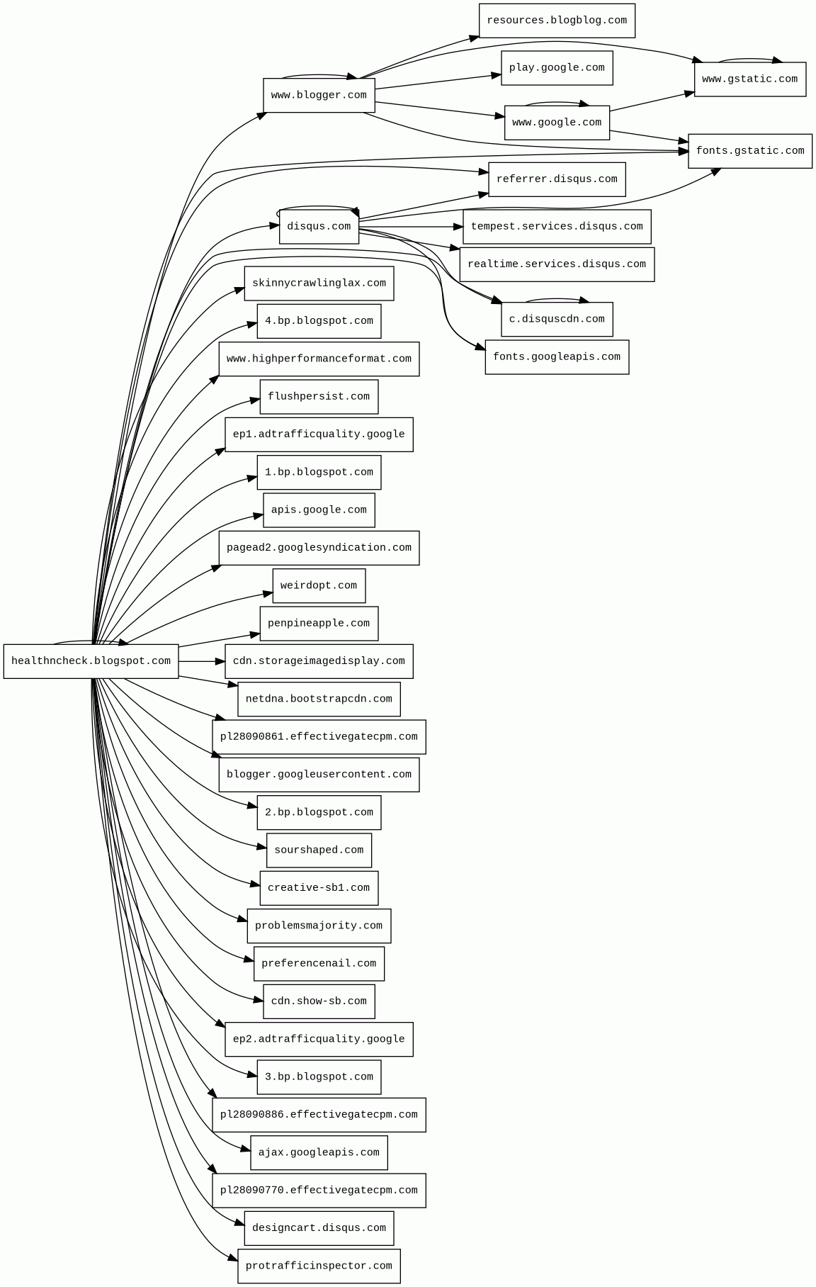
Host Summary
| Host | Rank | Registered | First Seen | Last Seen | Sent | Received | IP | Fingerprints |
|---|---|---|---|---|---|---|---|---|
www.blogger.com | 9514 | 1999-06-22 | 2012-05-22 | 2025-12-15 | 20 kB | 1.8 MB | ![]() 142.250.178.105 | |
creative-sb1.com 15 alert(s) on this Host | 22211 | 2025-07-01 | 2025-08-08 | 2025-12-16 | 2.4 kB | 178 kB | ![]() 188.114.97.1 | |
play.google.com | 48 | 1997-09-15 | 2013-05-30 | 2025-12-14 | 1.1 kB | 1.1 kB | ![]() 142.251.38.110 | |
fonts.googleapis.com | 313 | 2005-01-25 | 2012-05-23 | 2025-12-14 | 3.4 kB | 176 kB | ![]() 142.250.178.106 | |
www.gstatic.com | 146047 | 2008-02-11 | 2012-05-29 | 2025-12-14 | 2.4 kB | 2.6 MB | ![]() 142.250.178.99 | |
ep2.adtrafficquality.google | 3229 | 2023-11-17 | 2024-08-13 | 2025-12-15 | 1.0 kB | 34 kB | ![]() 142.251.142.225 | |
c.disquscdn.com | 47379 | 2013-06-21 | 2017-02-11 | 2025-12-17 | 8.5 kB | 2.3 MB | ![]() 3.167.2.44 | |
disqus.com | 934 | 2006-12-07 | 2012-05-21 | 2025-12-17 | 6.1 kB | 82 kB | ![]() 151.101.64.134 | |
www.google.com | 22 | 1997-09-15 | 2015-05-10 | 2025-12-14 | 1.9 kB | 95 kB | ![]() 216.58.207.196 | |
protrafficinspector.com | 614186 | 2025-06-18 | 2025-07-25 | 2025-12-16 | 932 B | 868 B | ![]() 3.66.182.197 | |
skinnycrawlinglax.com 32 alert(s) on this Host | 38609 | 2024-09-01 | 2025-07-09 | 2025-12-16 | 7.4 kB | 12 kB | ![]() 172.240.127.242 | ![]() |
fonts.gstatic.com | unknown | 2008-02-11 | 2014-04-02 | 2025-12-14 | 9.9 kB | 689 kB | ![]() 142.250.74.35 | |
resources.blogblog.com | 177645 | 2000-09-15 | 2017-01-30 | 2025-12-15 | 459 B | 1.6 kB | ![]() 142.250.178.105 | |
2.bp.blogspot.com | 169100 | 2000-07-31 | 2012-05-21 | 2025-12-16 | 2.6 kB | 7.0 kB | ![]() 142.250.74.97 | |
pl28090770.effectivegatecpm.com 4 alert(s) on this Host | unknown | 2025-10-07 | 2025-11-23 | 2025-11-23 | 474 B | 107 kB | ![]() 172.240.127.244 | ![]() |
designcart.disqus.com | 7250621 | 2006-12-07 | 2014-03-30 | 2025-12-02 | 866 B | 157 kB | ![]() 199.232.196.134 | |
pagead2.googlesyndication.com | 610 | 2003-01-21 | 2012-05-21 | 2025-12-15 | 4.4 kB | 720 kB | ![]() 142.250.178.34 | |
penpineapple.com 1 alert(s) on this Host | unknown | unknown | No data | No data | 507 B | 485 B | ![]() 52.57.11.42 | |
cdn.storageimagedisplay.com | 170153 | 2024-09-13 | 2024-09-13 | 2025-12-15 | 3.5 kB | 389 kB | ![]() 45.133.44.2 | |
preferencenail.com 6 alert(s) on this Host | 20606 | 2025-07-01 | 2025-07-08 | 2025-12-17 | 846 B | 172 kB | ![]() 185.196.197.72 | |
www.highperformanceformat.com 4 alert(s) on this Host | 366864 | 2024-10-15 | 2024-10-23 | 2025-12-16 | 470 B | 47 kB | ![]() 172.240.127.242 | ![]() |
realtime.services.disqus.com | 95165 | 2006-12-07 | 2012-05-26 | 2025-12-16 | 585 B | 458 B | ![]() 54.227.133.51 | |
healthncheck.blogspot.com | unknown | 2000-07-31 | 2025-11-23 | 2025-11-23 | 4.2 kB | 218 kB | ![]() 142.250.178.33 | ![]() ![]() |
netdna.bootstrapcdn.com | 41692 | 2012-05-25 | 2012-09-07 | 2025-12-15 | 1.0 kB | 67 kB | ![]() 104.18.11.207 | |
sourshaped.com 6 alert(s) on this Host | unknown | 2024-09-03 | 2025-10-06 | 2025-12-13 | 5.8 kB | 16 kB | ![]() 172.240.127.243 | ![]() |
weirdopt.com 3 alert(s) on this Host | 37519 | 2025-07-01 | 2025-07-08 | 2025-12-17 | 428 B | 377 B | ![]() 185.196.197.72 | |
4.bp.blogspot.com | 6591 | 2000-07-31 | 2012-05-21 | 2025-12-16 | 3.1 kB | 10 kB | ![]() 142.250.74.97 | |
3.bp.blogspot.com | 4697 | 2000-07-31 | 2012-05-21 | 2025-12-16 | 1.5 kB | 4.4 kB | ![]() 142.250.74.97 | |
pl28090886.effectivegatecpm.com 4 alert(s) on this Host | unknown | 2025-10-07 | 2025-11-23 | 2025-11-23 | 474 B | 80 kB | ![]() 172.240.127.243 | ![]() |
apis.google.com | 1075 | 1997-09-15 | 2013-05-06 | 2025-12-14 | 1.0 kB | 247 kB | ![]() 142.250.178.110 | |
blogger.googleusercontent.com | 4332 | 2008-11-17 | 2012-05-25 | 2025-12-15 | 4.9 kB | 102 kB | ![]() 142.250.74.33 | |
flushpersist.com 6 alert(s) on this Host | 23810 | 2025-07-01 | 2025-07-08 | 2025-12-17 | 1.6 kB | 1.1 kB | ![]() 172.240.108.68 | ![]() |
1.bp.blogspot.com | 115961 | 2000-07-31 | 2012-05-21 | 2025-12-16 | 1.5 kB | 72 kB | ![]() 142.250.74.97 | |
ajax.googleapis.com | 3691 | 2005-01-25 | 2012-05-22 | 2025-12-14 | 450 B | 97 kB | ![]() 216.58.207.202 | |
pl28090861.effectivegatecpm.com 4 alert(s) on this Host | unknown | 2025-10-07 | 2025-11-23 | 2025-11-23 | 472 B | 45 kB | ![]() 172.240.253.132 | ![]() |
problemsmajority.com 5 alert(s) on this Host | unknown | unknown | No data | No data | 7.6 kB | 21 kB | ![]() 172.240.108.76 | ![]() |
ep1.adtrafficquality.google | 3093 | 2023-11-17 | 2024-07-24 | 2025-12-14 | 2.1 kB | 19 kB | ![]() 142.250.74.34 | |
tempest.services.disqus.com | 196737 | 2006-12-07 | 2015-02-13 | 2025-12-17 | 2.6 kB | 70 kB | ![]() 199.232.192.64 | |
referrer.disqus.com | 69736 | 2006-12-07 | 2014-02-25 | 2025-12-17 | 4.3 kB | 1.4 kB | ![]() 199.232.192.134 | |
cdn.show-sb.com 1 alert(s) on this Host | 187612 | 2024-08-20 | 2024-08-31 | 2025-12-16 | 516 B | 2.3 kB | ![]() 172.67.170.115 |
OpenGSE (Web servers)
OpenGSE is a test suite used for testing servlet compliance. It is deployed by using WAR files that are deployed on the server engine.Java (Programming languages)
Java is a class-based, object-oriented programming language that is designed to have as few implementation dependencies as possible.Cloudflare (CDN)
Cloudflare is a web-infrastructure and website-security company, providing content-delivery-network services, DDoS mitigation, Internet security, and distributed domain-name-server services.Amazon CloudFront (CDN)
Amazon CloudFront is a fast content delivery network (CDN) service that securely delivers data, videos, applications, and APIs to customers globally with low latency, high transfer speeds.Amazon Web Services (PaaS)
Amazon Web Services (AWS) is a comprehensive cloud services platform offering compute power, database storage, content delivery and other functionality.Nginx (Web servers, Reverse proxies)
Nginx is a web server that can also be used as a reverse proxy, load balancer, mail proxy and HTTP cache.Nginx:1.21.6 (Web servers, Reverse proxies)
Nginx is a web server that can also be used as a reverse proxy, load balancer, mail proxy and HTTP cache.Envoy (Reverse proxies)
Envoy is an open-source edge and service proxy, designed for cloud-native applications.OpenResty (Web servers)
OpenResty is a web platform based on nginx which can run Lua scripts using its LuaJIT engine.Google AdSense (Advertising)
Google AdSense is a program run by Google through which website publishers serve advertisements that are targeted to the site content and audience.jQuery (JavaScript libraries)
jQuery is a JavaScript library which is a free, open-source software designed to simplify HTML DOM tree traversal and manipulation, as well as event handling, CSS animation, and Ajax.Blogger (Blogs)
Blogger is a blog-publishing service that allows multi-user blogs with time-stamped entries.Google Hosted Libraries (CDN)
Google Hosted Libraries is a stable, reliable, high-speed, globally available content distribution network for the most popular, open-source JavaScript libraries.Python (Programming languages)
Python is an interpreted and general-purpose programming language.Related reports
Threat Detection Systems
| Detection System | Indicator | Verdict | Alert |
|---|---|---|---|
| DNS4EU | skinnycrawlinglax.com | malicious | Sinkholed |
| Hagezi Threat Feed | skinnycrawlinglax.com | malicious | Sinkholed |
| Cloudflare DNS | skinnycrawlinglax.com | malicious | Sinkholed |
| DNS0 Zero | skinnycrawlinglax.com | malicious | Sinkholed |
| Cloudflare DNS | creative-sb1.com | malicious | Sinkholed |
| DNS4EU | creative-sb1.com | malicious | Sinkholed |
| DNS0 Zero | creative-sb1.com | malicious | Sinkholed |
| Hagezi Threat Feed | flushpersist.com | malicious | Sinkholed |
| Cloudflare DNS | flushpersist.com | malicious | Sinkholed |
| DNS0 Zero | flushpersist.com | malicious | Sinkholed |
| Quad9 DNS | problemsmajority.com | malicious | Sinkholed |
| Cloudflare DNS | sourshaped.com | malicious | Sinkholed |
| DNS4EU | sourshaped.com | malicious | Sinkholed |
| Cloudflare DNS | pl28090770.effectivegatecpm.com | malicious | Sinkholed |
| Quad9 DNS | pl28090770.effectivegatecpm.com | malicious | Sinkholed |
| DNS0 Zero | pl28090770.effectivegatecpm.com | malicious | Sinkholed |
| DNS4EU | pl28090770.effectivegatecpm.com | malicious | Sinkholed |
| DNS4EU | weirdopt.com | malicious | Sinkholed |
| Cloudflare DNS | weirdopt.com | malicious | Sinkholed |
| DNS0 Zero | weirdopt.com | malicious | Sinkholed |
| Hagezi Threat Feed | penpineapple.com | malicious | Sinkholed |
| Cloudflare DNS | pl28090886.effectivegatecpm.com | malicious | Sinkholed |
| Quad9 DNS | pl28090886.effectivegatecpm.com | malicious | Sinkholed |
| DNS0 Zero | pl28090886.effectivegatecpm.com | malicious | Sinkholed |
| DNS4EU | pl28090886.effectivegatecpm.com | malicious | Sinkholed |
| Cloudflare DNS | preferencenail.com | malicious | Sinkholed |
| Hagezi Threat Feed | preferencenail.com | malicious | Sinkholed |
| DNS4EU | preferencenail.com | malicious | Sinkholed |
| Cloudflare DNS | cdn.show-sb.com | malicious | Sinkholed |
| Cloudflare DNS | pl28090861.effectivegatecpm.com | malicious | Sinkholed |
| Quad9 DNS | pl28090861.effectivegatecpm.com | malicious | Sinkholed |
| DNS0 Zero | pl28090861.effectivegatecpm.com | malicious | Sinkholed |
| DNS4EU | pl28090861.effectivegatecpm.com | malicious | Sinkholed |
| Hagezi Threat Feed | www.highperformanceformat.com | malicious | Sinkholed |
| Quad9 DNS | www.highperformanceformat.com | malicious | Sinkholed |
| Cloudflare DNS | www.highperformanceformat.com | malicious | Sinkholed |
| DNS0 Zero | www.highperformanceformat.com | malicious | Sinkholed |
JavaScript (222)
| HASH | FROM | Size | First Seen | Last Seen | |
|---|---|---|---|---|---|
| c0fd950bfaaf48b94af1177234ec9834 | DocumentWrite | 23 B | 2023-03-11 | 2025-12-18 | |
Introduced by DocumentWrite First Seen 2023-03-11 Last Seen 2025-12-18 Times Seen 4 Size 23 B (23 bytes) MD5 c0fd950bfaaf48b94af1177234ec9834 SHA1 a889c94b41e6bb4b01f94c5bd6b57301f08cac2d Loading... | |||||
| a6dc87ea1dd808897f27a6770d5c1efc | DocumentWrite | 55 B | 2025-11-26 | 2025-12-18 | |
Introduced by DocumentWrite First Seen 2025-11-26 Last Seen 2025-12-18 Times Seen 2 Size 55 B (55 bytes) MD5 a6dc87ea1dd808897f27a6770d5c1efc SHA1 1f8506f638459593eee3bdde5496590219d62765 Loading... | |||||
| 95209c195749d78c9b4fedf9a37d7e71 | DocumentWrite | 759 B | 2025-12-18 | 2025-12-18 | |
Introduced by DocumentWrite First Seen 2025-12-18 Last Seen 2025-12-18 Times Seen 1 Size 759 B (759 bytes) MD5 95209c195749d78c9b4fedf9a37d7e71 SHA1 d318e631e348439026471f3553463e0cdc577af6 Loading... | |||||
| 0a3a0b592b9c285e050805307cee87c2 | DocumentWrite | 6 B | 2023-03-07 | 2026-04-04 | |
Introduced by DocumentWrite First Seen 2023-03-07 Last Seen 2026-04-04 Times Seen 226903 Size 6 B (6 bytes) MD5 0a3a0b592b9c285e050805307cee87c2 SHA1 125a168e24b2bd38aadb84cbb5f87f316b073c41 Loading... | |||||
| 312351bff07989769097660a56395065 | DocumentWrite | 4 B | 2023-03-13 | 2026-03-29 | |
Introduced by DocumentWrite First Seen 2023-03-13 Last Seen 2026-03-29 Times Seen 32210 Size 4 B (4 bytes) MD5 312351bff07989769097660a56395065 SHA1 004be89dd9e070ecb080b9b759e5be29ec24881b Loading... | |||||
| 02828029099bd3ea5fb23c2b2752b36e | DocumentWrite | 347 B | 2025-02-16 | 2026-04-03 | |
Introduced by DocumentWrite First Seen 2025-02-16 Last Seen 2026-04-03 Times Seen 341 Size 347 B (347 bytes) MD5 02828029099bd3ea5fb23c2b2752b36e SHA1 29cbea43fa238ad415d815d5f25cc8b10ec80dad Loading... | |||||
| 0328c0cee338f4d563ff469c59d893ce | DocumentWrite | 347 B | 2025-02-16 | 2026-04-03 | |
Introduced by DocumentWrite First Seen 2025-02-16 Last Seen 2026-04-03 Times Seen 340 Size 347 B (347 bytes) MD5 0328c0cee338f4d563ff469c59d893ce SHA1 e592e512a8f5037842a871b8ed5ce84c6b3d4405 Loading... | |||||
| 54eb2b876a92287035d843252000612f | DocumentWrite | 27 B | 2023-03-07 | 2026-04-04 | |
Introduced by DocumentWrite First Seen 2023-03-07 Last Seen 2026-04-04 Times Seen 323 Size 27 B (27 bytes) MD5 54eb2b876a92287035d843252000612f SHA1 11254ee079386cf7afc279b37f47723d3de9b51d Loading... | |||||
| b15835f133ff2e27c7cb28117bfae8f4 | DocumentWrite | 1 B | 2023-03-07 | 2026-04-04 | |
Introduced by DocumentWrite First Seen 2023-03-07 Last Seen 2026-04-04 Times Seen 576 Size 1 B (1 bytes) MD5 b15835f133ff2e27c7cb28117bfae8f4 SHA1 2ace62c1befa19e3ea37dd52be9f6d508c5163e6 Loading... | |||||
HTTP Transactions (176)
| URL | IP | Response | Size |
|---|





