Report Overview
Visitedpublic
2024-08-18 03:21:46
Tags
Submit Tags
URL
shed4u1.com/watch/%D9%85%D8%B3%D9%84%D8%B3%D9%84-everybody-loves-raymond-%D8%A7%D9%84%D9%85%D9%88%D8%B3%D9%85-%D8%A7%D9%84%D8%AA%D8%A7%D8%B3%D8%B9-%D8%A7%D9%84%D8%AD%D9%84%D9%82%D8%A9-12-%D9%85%D8%AA%D8%B1%D8%AC%D9%85%D8%A9
Finishing URL
shed4u1.com/watch/%D9%85%D8%B3%D9%84%D8%B3%D9%84-everybody-loves-raymond-%D8%A7%D9%84%D9%85%D9%88%D8%B3%D9%85-%D8%A7%D9%84%D8%AA%D8%A7%D8%B3%D8%B9-%D8%A7%D9%84%D8%AD%D9%84%D9%82%D8%A9-12-%D9%85%D8%AA%D8%B1%D8%AC%D9%85%D8%A9
IP / ASN

188.114.96.1
Title
مسلسل Everybody Loves Raymond الموسم التاسع الحلقة 12 مترجمة - شاهد فور يو - Shahid4u
Detections
urlquery
0
Network Intrusion Detection
0
Threat Detection Systems
0
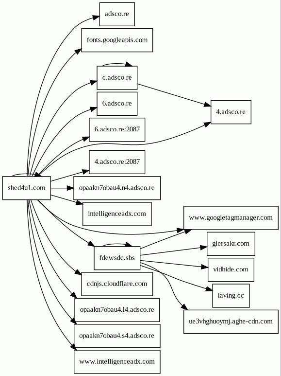
Host Summary
| Host | Rank | Registered | First Seen | Last Seen | Sent | Received | IP | Fingerprints |
|---|---|---|---|---|---|---|---|---|
laving.cc | unknown | 850 B | 222 kB | ![]() 172.67.142.145 | ||||
www.intelligenceadx.com | 156602 | 438 B | 38 kB | ![]() 121.127.45.81 | ||||
6.adsco.re | 17812 | 406 B | 493 B | ![]() 104.17.167.186 | ||||
4.adsco.re | 19179 | 801 B | 870 B | ![]() 162.252.214.5 | ||||
adsco.re | 8541 | 428 B | 1.4 kB | ![]() 162.252.214.5 | ||||
r10.o.lencr.org | unknown | 981 B | 2.7 kB | ![]() 23.36.76.226 | ||||
intelligenceadx.com | 78834 | 1.6 kB | 255 B | ![]() 208.95.114.100 | ||||
glersakr.com | 93793 | 394 B | 74 kB | ![]() 139.45.197.239 | ||||
6.adsco.re:2087 | unknown | 411 B | 494 B | ![]() 104.17.167.186 | ||||
opaakn7obau4.l4.adsco.re | unknown | 440 B | 461 B | ![]() 185.200.118.62 | ||||
c.adsco.re | 16577 | 887 B | 110 kB | ![]() 104.17.167.186 | ||||
www.googletagmanager.com | 75 | 850 B | 213 kB | ![]() 142.250.74.168 | ||||
4.adsco.re:2087 | unknown | 411 B | 444 B | ![]() 162.252.214.5 | ||||
o.pki.goog | unknown | 650 B | 1.4 kB | ![]() 142.250.74.131 | ||||
cdnjs.cloudflare.com | 235 | 2.1 kB | 306 kB | ![]() 104.17.25.14 | ||||
fonts.googleapis.com | 8877 | 472 B | 9.5 kB | ![]() 216.58.207.234 | ||||
e5.o.lencr.org | unknown | 652 B | 1.5 kB | ![]() 23.36.76.226 | ||||
vidhide.com | unknown | 431 B | 881 B | ![]() 172.67.142.24 | ||||
ue3vhghuoymj.aghe-cdn.com | unknown | 1.9 kB | 683 kB | ![]() 45.156.158.9 | ||||
shed4u1.com | unknown | 23 kB | 918 kB | ![]() 188.114.97.1 | ||||
opaakn7obau4.n4.adsco.re | unknown | 440 B | 461 B | ![]() 38.132.109.126 | ||||
e6.o.lencr.org | unknown | 326 B | 729 B | ![]() 23.36.76.226 | ||||
r11.o.lencr.org | unknown | 654 B | 1.8 kB | ![]() 23.36.76.226 | ||||
opaakn7obau4.s4.adsco.re | unknown | 440 B | 461 B | ![]() 185.200.116.60 | ||||
fdewsdc.sbs | unknown | 5.3 kB | 1.3 MB | ![]() 104.21.62.154 |
Related reports
Threat Detection Systems
Public InfoSec YARA rules
No alerts detected
OpenPhish
No alerts detected
PhishTank
No alerts detected
mnemonic secure dns
No alerts detected
Quad9 DNS
No alerts detected
ThreatFox
No alerts detected
JavaScript (187)
No JavaScripts
HTTP Transactions (66)
| URL | IP | Response | Size |
|---|





