Report Overview
Visitedpublic
2025-11-16 08:05:39
Tags
Submit Tags
URL
sevdase.xyz/
Finishing URL
www.betcio675.com/tr/
IP / ASN

172.67.146.137
Title
Betcio En Güvenilir Bahis ve Casino Sitesi - Betcio.com
Detections
urlquery
0
Network Intrusion Detection
0
Threat Detection Systems
0
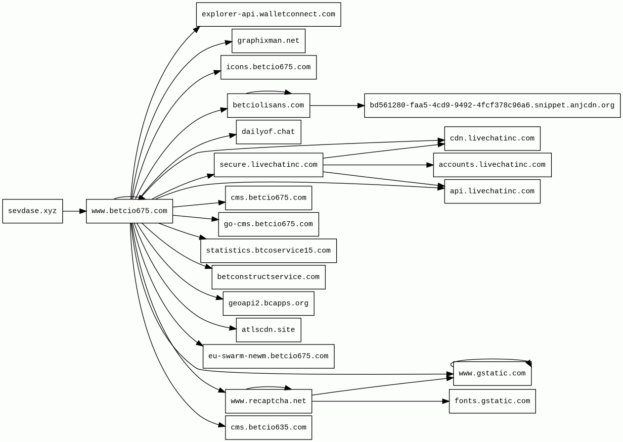
Host Summary
| Host | Rank | Registered | First Seen | Last Seen | Sent | Received | IP | Fingerprints |
|---|---|---|---|---|---|---|---|---|
statistics.btcoservice15.com | unknown | 2025-10-16 | 2025-11-15 | 2025-11-15 | 17 kB | 61 kB | ![]() 185.162.229.2 | |
fonts.gstatic.com | unknown | 2008-02-11 | 2014-04-02 | 2025-11-09 | 1.1 kB | 33 kB | ![]() 142.250.74.3 | |
geoapi2.bcapps.org | 1722879 | 2019-01-31 | 2022-12-18 | 2025-11-10 | 930 B | 1.8 kB | ![]() 185.162.230.7 | |
sevdase.xyz | unknown | unknown | No data | No data | 480 B | 3.4 kB | ![]() 172.67.146.137 | ![]() |
www.betcio675.com | unknown | 2024-05-14 | 2025-11-13 | 2025-11-13 | 53 kB | 8.5 MB | ![]() 185.162.229.2 | |
cdn.livechatinc.com | 36142 | 2005-10-31 | 2012-06-22 | 2025-11-10 | 7.2 kB | 1.0 MB | ![]() 23.36.77.179 | |
www.gstatic.com | 146047 | 2008-02-11 | 2012-05-29 | 2025-11-09 | 2.4 kB | 2.6 MB | ![]() 172.217.21.163 | |
betconstructservice.com | unknown | 2025-09-24 | 2025-09-30 | 2025-11-09 | 1.6 kB | 22 kB | ![]() 188.114.97.1 | ![]() |
dailyof.chat | unknown | 2023-10-11 | 2023-10-11 | 2025-11-15 | 471 B | 5.4 kB | ![]() 172.236.126.234 | |
atlscdn.site | unknown | 2024-09-09 | 2025-07-15 | 2025-11-15 | 443 B | 98 kB | ![]() 188.114.96.1 | ![]() |
secure.livechatinc.com | 8212 | 2005-10-31 | 2012-08-20 | 2025-11-10 | 716 B | 2.0 kB | ![]() 2.22.225.83 | |
eu-swarm-newm.betcio675.com | unknown | 2024-05-14 | 2025-11-13 | 2025-11-13 | 784 B | 1.2 kB | ![]() 185.162.229.2 | |
betciolisans.com | unknown | 2025-08-11 | 2025-08-16 | 2025-11-15 | 2.8 kB | 33 kB | ![]() 104.21.11.167 | |
icons.betcio675.com | unknown | 2024-05-14 | 2025-11-13 | 2025-11-13 | 5.4 kB | 24 kB | ![]() 185.162.229.2 | |
api.livechatinc.com | 29526 | 2005-10-31 | 2013-12-20 | 2025-11-10 | 3.7 kB | 50 kB | ![]() 2.22.225.83 | |
www.recaptcha.net | 7582 | 2007-01-06 | 2012-07-11 | 2025-11-10 | 1.9 kB | 83 kB | ![]() 172.217.21.163 | |
cms.betcio635.com | unknown | 2024-05-14 | 2025-09-17 | 2025-11-15 | 509 B | 174 kB | ![]() 185.162.229.2 | |
cms.betcio675.com | unknown | 2024-05-14 | 2025-11-13 | 2025-11-13 | 36 kB | 10 MB | ![]() 185.162.229.2 | |
bd561280-faa5-4cd9-9492-4fcf378c96a6.snippet.anjcdn.org | unknown | 2025-08-28 | 2025-09-12 | 2025-11-15 | 651 B | 0 B | ![]() 0.0.0.0 | |
explorer-api.walletconnect.com | 466611 | 2009-12-19 | 2022-10-10 | 2025-11-10 | 5.1 kB | 429 kB | ![]() 104.18.26.46 | |
graphixman.net | 3307384 | 2025-04-16 | 2025-06-09 | 2025-11-15 | 7.5 kB | 2.0 MB | ![]() 104.21.91.79 | |
go-cms.betcio675.com | unknown | 2024-05-14 | 2025-11-13 | 2025-11-13 | 6.7 kB | 54 kB | ![]() 185.162.229.2 | |
accounts.livechatinc.com | 44666 | 2005-10-31 | 2017-07-31 | 2025-11-10 | 573 B | 1.9 kB | ![]() 2.22.225.83 |
Microsoft ASP.NET (Web frameworks)
ASP.NET is an open-source, server-side web-application framework designed for web development to produce dynamic web pages.Cloudflare Bot Management (Security)
Cloudflare bot management solution identifies and mitigates automated traffic to protect websites from bad bots.Cloudflare (CDN)
Cloudflare is a web-infrastructure and website-security company, providing content-delivery-network services, DDoS mitigation, Internet security, and distributed domain-name-server services.Google Cloud CDN (CDN)
Cloud CDN uses Google's global edge network to serve content closer to users.Google Cloud (IaaS)
Google Cloud is a suite of cloud computing services.PHP (Programming languages)
PHP is a general-purpose scripting language used for web development.Litespeed Cache (Caching, WordPress plugins)
LiteSpeed Cache is an all-in-one site acceleration plugin for WordPress.LiteSpeed Cache (Caching, WordPress plugins)
LiteSpeed Cache is an all-in-one site acceleration plugin for WordPress.LiteSpeed (Web servers)
LiteSpeed is a high-scalability web server.Google Cloud Storage (Miscellaneous)
Google Cloud Storage allows world-wide storage and retrieval of any amount of data at any time.Nginx (Web servers, Reverse proxies)
Nginx is a web server that can also be used as a reverse proxy, load balancer, mail proxy and HTTP cache.OpenResty (Web servers)
OpenResty is a web platform based on nginx which can run Lua scripts using its LuaJIT engine.Plesk (Hosting panels)
Plesk is a web hosting and server data centre automation software with a control panel developed for Linux and Windows-based retail hosting service providers.Related reports
Threat Detection Systems
No alerts detected
JavaScript (64)
| HASH | FROM | Size | First Seen | Last Seen | |
|---|---|---|---|---|---|
| 04349c72459d3831b8736e6abcce7489 | DocumentWrite | 249 B | 2025-08-16 | 2026-03-06 | |
Introduced by DocumentWrite First Seen 2025-08-16 Last Seen 2026-03-06 Times Seen 773 Size 249 B (249 bytes) MD5 04349c72459d3831b8736e6abcce7489 SHA1 c61c385d7213e3f72fd17981eb8cca6637d6fad9 Loading... | |||||
| 7582978a20a8e407c27e04d7305c076c | DocumentWrite | 6.4 kB | 2025-11-16 | 2025-11-16 | |
Introduced by DocumentWrite First Seen 2025-11-16 Last Seen 2025-11-16 Times Seen 1 Size 6.4 kB (6406 bytes) MD5 7582978a20a8e407c27e04d7305c076c SHA1 02d88135644b155c47c97b89b3ecf72551fc2e2c Loading... | |||||
HTTP Transactions (266)
| URL | IP | Response | Size |
|---|




