Report Overview
Visitedpublic
2025-11-12 21:19:56
Tags
Submit Tags
URL
switchroms.io/the-legend-of-zelda-echoes-of-wisdom-nsp-xci-switch-rom-1b/?download=8
Finishing URL
switchroms.io/the-legend-of-zelda-echoes-of-wisdom-nsp-xci-switch-rom-1b/?download=8
IP / ASN

104.21.8.22
Title
(1) New Message!
Detections
urlquery
0
Network Intrusion Detection
1
Threat Detection Systems
21
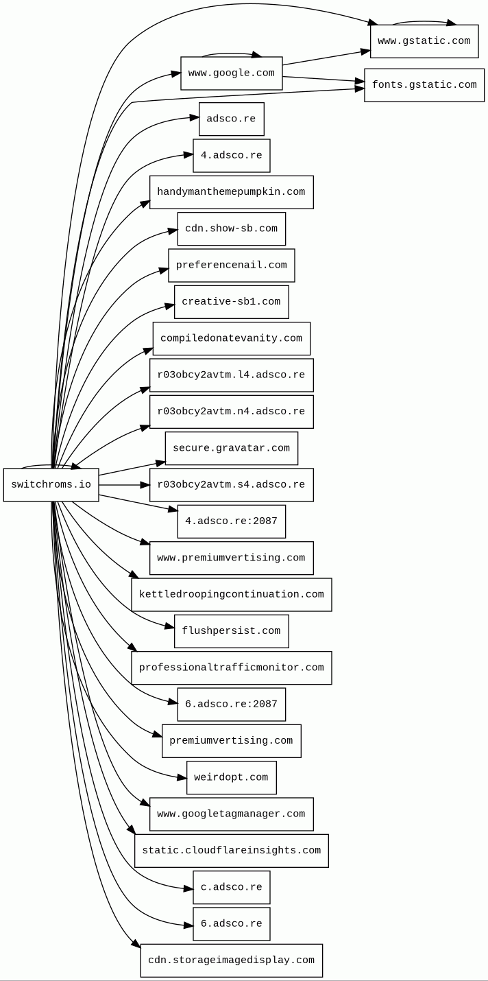
Host Summary
| Host | Rank | Registered | First Seen | Last Seen | Sent | Received | IP | Fingerprints |
|---|---|---|---|---|---|---|---|---|
kettledroopingcontinuation.com 72 alert(s) on this Host | 196057 | 2024-09-01 | 2025-07-30 | 2025-11-10 | 24 kB | 44 kB | ![]() 172.240.127.242 | ![]() |
c.adsco.re | 100769 | 2017-02-14 | 2017-11-29 | 2025-11-10 | 510 B | 65 kB | ![]() 104.16.42.28 | |
www.google.com | 22 | 1997-09-15 | 2015-05-10 | 2025-11-09 | 2.6 kB | 92 kB | ![]() 142.251.38.100 | |
compiledonatevanity.com 8 alert(s) on this Host | 813747 | 2023-06-18 | 2023-06-18 | 2025-11-09 | 1.8 kB | 285 kB | ![]() 172.240.127.234 | ![]() |
r03obcy2avtm.l4.adsco.re | unknown | 2017-02-14 | 2025-11-12 | 2025-11-12 | 438 B | 0 B | ![]() 0.0.0.0 | |
r03obcy2avtm.s4.adsco.re | unknown | 2017-02-14 | 2025-11-12 | 2025-11-12 | 438 B | 0 B | ![]() 0.0.0.0 | |
r03obcy2avtm.n4.adsco.re | unknown | 2017-02-14 | 2025-11-12 | 2025-11-12 | 438 B | 0 B | ![]() 0.0.0.0 | |
premiumvertising.com 1 alert(s) on this Host | 64798 | 2020-04-18 | 2020-04-19 | 2025-11-12 | 1.7 kB | 258 B | ![]() 162.252.214.11 | |
secure.gravatar.com | 16323 | 2004-07-15 | 2012-05-22 | 2025-11-09 | 1.5 kB | 5.2 kB | ![]() 192.0.73.2 | |
6.adsco.re | 91627 | 2017-02-14 | 2018-01-15 | 2025-11-07 | 853 B | 0 B | ![]() 0.0.0.0 | |
cdn.storageimagedisplay.com | 170153 | 2024-09-13 | 2024-09-13 | 2025-11-09 | 977 B | 135 kB | ![]() 45.133.44.1 | |
4.adsco.re | 95532 | 2017-02-14 | 2021-01-04 | 2025-11-07 | 853 B | 0 B | ![]() 0.0.0.0 | |
weirdopt.com 2 alert(s) on this Host | 37519 | 2025-07-01 | 2025-07-08 | 2025-11-12 | 416 B | 377 B | ![]() 185.196.197.72 | |
www.googletagmanager.com | 283 | 2011-11-11 | 2012-10-04 | 2025-11-09 | 434 B | 433 kB | ![]() 142.250.74.136 | |
static.cloudflareinsights.com | 4073 | 2019-08-30 | 2019-09-24 | 2025-11-09 | 504 B | 20 kB | ![]() 104.16.79.73 | |
flushpersist.com 4 alert(s) on this Host | 23810 | 2025-07-01 | 2025-07-08 | 2025-11-12 | 1.5 kB | 1.1 kB | ![]() 172.240.127.243 | ![]() |
professionaltrafficmonitor.com | 16376 | 2025-01-23 | 2025-01-25 | 2025-11-09 | 2.9 kB | 2.0 kB | ![]() 52.59.96.77 | |
creative-sb1.com 16 alert(s) on this Host | 22211 | 2025-07-01 | 2025-08-08 | 2025-11-10 | 3.7 kB | 273 kB | ![]() 188.114.97.1 | |
fonts.gstatic.com | unknown | 2008-02-11 | 2014-04-02 | 2025-11-09 | 1.6 kB | 98 kB | ![]() 142.250.74.3 | |
preferencenail.com 6 alert(s) on this Host | 20606 | 2025-07-01 | 2025-07-08 | 2025-11-12 | 822 B | 172 kB | ![]() 185.196.197.71 | |
adsco.re | 3069 | 2017-02-14 | 2017-04-03 | 2025-11-11 | 486 B | 1.8 kB | ![]() 162.252.214.5 | |
switchroms.io | 900326 | 2024-06-30 | 2025-05-28 | 2025-11-09 | 17 kB | 1.6 MB | ![]() 104.21.8.22 | ![]() ![]() |
www.gstatic.com | 146047 | 2008-02-11 | 2012-05-29 | 2025-11-09 | 3.3 kB | 3.5 MB | ![]() 172.217.21.163 | |
handymanthemepumpkin.com 15 alert(s) on this Host | unknown | 2025-10-23 | 2025-11-12 | 2025-11-12 | 5.0 kB | 18 kB | ![]() 172.240.253.132 | ![]() |
cdn.show-sb.com 1 alert(s) on this Host | 187612 | 2024-08-20 | 2024-08-31 | 2025-11-10 | 480 B | 3.0 kB | ![]() 172.67.170.115 | |
fonts.googleapis.com | 313 | 2005-01-25 | 2012-05-23 | 2025-11-09 | 430 B | 17 kB | ![]() 216.58.211.10 | |
www.premiumvertising.com 1 alert(s) on this Host | 874532 | 2020-04-18 | 2020-04-18 | 2025-11-12 | 452 B | 42 kB | ![]() 95.173.205.14 | ![]() |
Nginx:1.21.6 (Web servers, Reverse proxies)
Nginx is a web server that can also be used as a reverse proxy, load balancer, mail proxy and HTTP cache.Envoy (Reverse proxies)
Envoy is an open-source edge and service proxy, designed for cloud-native applications.Cloudflare (CDN)
Cloudflare is a web-infrastructure and website-security company, providing content-delivery-network services, DDoS mitigation, Internet security, and distributed domain-name-server services.Nginx (Web servers, Reverse proxies)
Nginx is a web server that can also be used as a reverse proxy, load balancer, mail proxy and HTTP cache.Gravatar (Miscellaneous)
Gravatar is a service for providing globally unique avatars.Akismet (WordPress plugins)
Akismet is a service that filters spam from comments, trackbacks, and contact form messages.Google AdSense (Advertising)
Google AdSense is a program run by Google through which website publishers serve advertisements that are targeted to the site content and audience.WordPress Block Editor (Page builders)
Sites using the WordPress Block Editor, also known as Gutenberg.jQuery (JavaScript libraries)
jQuery is a JavaScript library which is a free, open-source software designed to simplify HTML DOM tree traversal and manipulation, as well as event handling, CSS animation, and Ajax.MySQL (Databases)
MySQL is an open-source relational database management system.jQuery Migrate:3.4.1 (JavaScript libraries)
Query Migrate is a javascript library that allows you to preserve the compatibility of your jQuery code developed for versions of jQuery older than 1.9.Cloudflare Browser Insights (Analytics, RUM)
Cloudflare Browser Insights is a tool that measures the performance of websites from the perspective of users.Google Analytics (Analytics)
Google Analytics is a free web analytics service that tracks and reports website traffic.WordPress:6.8.3 (CMS, Blogs)
WordPress is a free and open-source content management system written in PHP and paired with a MySQL or MariaDB database. Features include a plugin architecture and a template system.reCAPTCHA (Security)
reCAPTCHA is a free service from Google that helps protect websites from spam and abuse.PHP (Programming languages)
PHP is a general-purpose scripting language used for web development.CDN77 (CDN)
CDN77 is a content delivery network (CDN).Related reports
Network Intrusion Detection Systems
Suricata /w Emerging Threats Pro
| Timestamp | Severity | Source IP | Destination IP | Alert |
|---|---|---|---|---|
| low | ![]() 172.18.0.15 | ![]() 74.125.250.129 | ET INFO Session Traversal Utilities for NAT (STUN Binding Request On Non-Standard High Port) |
Threat Detection Systems
| Detection System | Indicator | Verdict | Alert |
|---|---|---|---|
| Quad9 DNS | kettledroopingcontinuation.com | malicious | Sinkholed |
| DNS4EU | kettledroopingcontinuation.com | malicious | Sinkholed |
| Hagezi Threat Feed | kettledroopingcontinuation.com | malicious | Sinkholed |
| Cloudflare DNS | kettledroopingcontinuation.com | malicious | Sinkholed |
| Quad9 DNS | handymanthemepumpkin.com | malicious | Sinkholed |
| DNS0 Zero | handymanthemepumpkin.com | malicious | Sinkholed |
| DNS4EU | handymanthemepumpkin.com | malicious | Sinkholed |
| Cloudflare DNS | cdn.show-sb.com | malicious | Sinkholed |
| Cloudflare DNS | flushpersist.com | malicious | Sinkholed |
| Hagezi Threat Feed | flushpersist.com | malicious | Sinkholed |
| Cloudflare DNS | creative-sb1.com | malicious | Sinkholed |
| DNS4EU | creative-sb1.com | malicious | Sinkholed |
| Hagezi Threat Feed | preferencenail.com | malicious | Sinkholed |
| Cloudflare DNS | preferencenail.com | malicious | Sinkholed |
| DNS4EU | preferencenail.com | malicious | Sinkholed |
| Hagezi Threat Feed | compiledonatevanity.com | malicious | Sinkholed |
| DNS4EU | compiledonatevanity.com | malicious | Sinkholed |
| DNS4EU | premiumvertising.com | malicious | Sinkholed |
| DNS4EU | www.premiumvertising.com | malicious | Sinkholed |
| Cloudflare DNS | weirdopt.com | malicious | Sinkholed |
| DNS4EU | weirdopt.com | malicious | Sinkholed |
JavaScript (80)
No JavaScripts
HTTP Transactions (110)
| URL | IP | Response | Size |
|---|







