Report Overview
Visitedpublic
2026-03-18 01:01:00
Tags
Submit Tags
URL
eqvygm0qy5dl0p7w.click.mailersend.net/tl/cws/eyJpdiI6IlRmNFR0QjliWTdmZC8vUm80R2NpekE9PSIsInZhbHVlIjoiZlRNSEUxdDhHT3Z5d3VBbit0MjgvbkREN0hLek9tdnZLT3hNNC9tVDRtZFZXVFBTNXJwVEtYaktPWEt6TDkzcFFZbER5dC83dkZEWXRoa2dKOUtiUVRjYU5NOHNUbFltU1NBMjBTKy9JUFMwN0N4REVXNU9sbFF3WUlleGY0RmM1cFlpVWI3Y3dWNlZjbldBRTRoeWN3PT0iLCJtYWMiOiIzMDIxMjI2MWE1ZWM1ZWFkMzYzYzA4MDI1MTFkNzlmYjcwOWJhNGNjMTFkY2U0Y2UyYjZlMTk2NTZkMjM0MTAxIiwidGFnIjoiIn0,
Finishing URL
bot.com/home
IP / ASN

104.18.35.108
Title
Home | Toronto Region Board of Trade
Detections
urlquery
0
Network Intrusion Detection
1
Threat Detection Systems
2
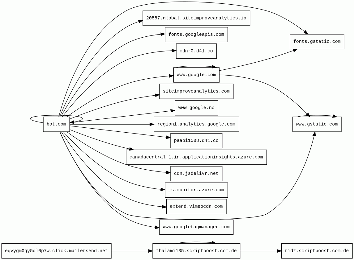
Host Summary
| Host | Rank | Registered | First Seen | Last Seen | Sent | Received | IP | Fingerprints |
|---|---|---|---|---|---|---|---|---|
www.google.com | 22 | 1997-09-15 | 2015-05-10 | 2026-03-15 | 8.1 kB | 147 kB | ![]() 142.251.155.119 | |
www.gstatic.com | 146047 | 2008-02-11 | 2012-05-29 | 2026-03-15 | 2.4 kB | 2.7 MB | ![]() 142.251.142.227 | |
bot.com 42 alert(s) on this Host | 1382538 | 1995-02-28 | 2015-04-17 | 2026-03-11 | 20 kB | 3.8 MB | ![]() 13.107.213.53 | ![]() |
extend.vimeocdn.com | 80308 | 2010-04-21 | 2015-04-13 | 2026-03-13 | 414 B | 18 kB | ![]() 151.101.0.217 | |
fonts.gstatic.com | unknown | 2008-02-11 | 2014-04-02 | 2026-03-15 | 3.8 kB | 330 kB | ![]() 172.217.19.227 | |
paapi1508.d41.co | unknown | 2014-07-09 | 2025-07-04 | 2026-03-11 | 855 B | 1.4 kB | ![]() 54.236.150.0 | |
cdn-0.d41.co | 198708 | 2014-07-09 | 2016-11-29 | 2026-03-17 | 419 B | 93 kB | ![]() 52.84.50.117 | |
js.monitor.azure.com | 3578 | 1994-10-25 | 2020-04-24 | 2026-03-11 | 444 B | 125 kB | ![]() 13.107.246.53 | |
thalami135.scriptboost.com.de | unknown | unknown | 2026-03-17 | 2026-03-17 | 1.5 kB | 10 kB | ![]() 172.67.159.196 | |
ridz.scriptboost.com.de | unknown | unknown | 2026-03-17 | 2026-03-17 | 1.1 kB | 4.6 kB | ![]() 172.67.159.196 | |
siteimproveanalytics.com | 10362 | 2014-02-26 | 2014-12-11 | 2026-03-11 | 428 B | 61 kB | ![]() 188.114.96.1 | |
canadacentral-1.in.applicationinsights.azure.com | 509636 | 1994-10-25 | 2022-10-15 | 2026-03-13 | 1.1 kB | 746 B | ![]() 52.228.85.195 | |
eqvygm0qy5dl0p7w.click.mailersend.net | unknown | 2020-04-09 | 2026-03-18 | 2026-03-18 | 885 B | 853 B | ![]() 104.18.35.108 | ![]() |
cdn.jsdelivr.net | 1678 | 2012-05-16 | 2012-09-30 | 2026-03-15 | 949 B | 315 kB | ![]() 104.16.174.226 | |
www.google.no | 92680 | 2001-02-26 | 2012-06-26 | 2026-03-15 | 700 B | 580 B | ![]() 192.178.25.3 | |
region1.analytics.google.com | 22257 | 1997-09-15 | 2022-03-17 | 2026-03-15 | 922 B | 841 B | ![]() 216.239.34.36 | |
20587.global.siteimproveanalytics.io | unknown | 2017-03-08 | 2022-11-11 | 2026-03-11 | 670 B | 304 B | ![]() 13.62.182.63 | |
fonts.googleapis.com | 313 | 2005-01-25 | 2012-05-23 | 2026-03-15 | 495 B | 37 kB | ![]() 142.251.38.106 | |
www.googletagmanager.com | 283 | 2011-11-11 | 2012-10-04 | 2026-03-15 | 870 B | 1.1 MB | ![]() 172.217.19.232 |
Microsoft ASP.NET (Web frameworks)
ASP.NET is an open-source, server-side web-application framework designed for web development to produce dynamic web pages.Azure Front Door (Load balancers)
Azure Front Door is a scalable and secure entry point for fast delivery of your global web applications.Azure (PaaS)
Azure is a cloud computing service for building, testing, deploying, and managing applications and services through Microsoft-managed data centers.Kentico CMS (CMS)
Kentico CMS is a web content management system for building websites, online stores, intranets, and Web 2.0 community sites.Google Tag Manager (Tag managers)
Google Tag Manager is a tag management system (TMS) that allows you to quickly and easily update measurement codes and related code fragments collectively known as tags on your website or mobile app.Bootstrap:5.3.6 (UI frameworks)
Bootstrap is a free and open-source CSS framework directed at responsive, mobile-first front-end web development. It contains CSS and JavaScript-based design templates for typography, forms, buttons, navigation, and other interface components.reCAPTCHA (Security)
reCAPTCHA is a free service from Google that helps protect websites from spam and abuse.jsDelivr (CDN)
JSDelivr is a free public CDN for open-source projects. It can serve web files directly from the npm registry and GitHub repositories without any configuration.Varnish (Caching)
Varnish is a reverse caching proxy.Apache HTTP Server (Web servers)
Apache is a free and open-source cross-platform web server software.Amazon CloudFront (CDN)
Amazon CloudFront is a fast content delivery network (CDN) service that securely delivers data, videos, applications, and APIs to customers globally with low latency, high transfer speeds.Amazon Web Services (PaaS)
Amazon Web Services (AWS) is a comprehensive cloud services platform offering compute power, database storage, content delivery and other functionality.Amazon S3 (CDN)
Amazon S3 or Amazon Simple Storage Service is a service offered by Amazon Web Services (AWS) that provides object storage through a web service interface.Cloudflare (CDN)
Cloudflare is a web-infrastructure and website-security company, providing content-delivery-network services, DDoS mitigation, Internet security, and distributed domain-name-server services.Microsoft HTTPAPI:2.0 (Web servers)
Microsoft HTTPAPI is a kernel-mode HTTP driver in the Windows operating system responsible for handling HTTP requests and responses with efficiency, scalability, and security.Envoy (Reverse proxies)
Envoy is an open-source edge and service proxy, designed for cloud-native applications.Related reports
Network Intrusion Detection Systems
Suricata /w Emerging Threats Pro
| Timestamp | Severity | Source IP | Destination IP | Alert |
|---|---|---|---|---|
| low | Client IP | ![]() 74.125.250.129 | ET INFO Session Traversal Utilities for NAT (STUN Binding Request On Non-Standard High Port) |
Threat Detection Systems
| Detection System | Indicator | Verdict | Alert |
|---|---|---|---|
| DNS4EU | bot.com | malicious | Sinkholed |
| Hagezi Threat Feed | bot.com | malicious | Sinkholed |
JavaScript (47)
No JavaScripts
HTTP Transactions (67)
| URL | IP | Response | Size |
|---|



