Report Overview
Visitedpublic
2026-01-21 22:34:50
Tags
Submit Tags
URL
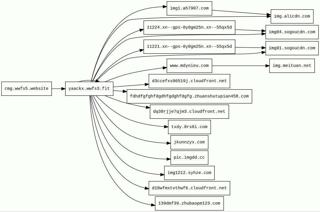
cmg.wwfs5.website/cn/home/web/index.php/vod/play/id/910309/sid/1/nid/1.html
Finishing URL
yaackx.wwfs3.fit/cn/home/web/index.php/vod/play/id/910309/sid/1/nid/1.html
IP / ASN

172.67.166.213
Title
在线播放自宅警备员4thミッションインラン母娘と淫らな性活。 第1集 - 高清资源 - 万物复苏
Detections
urlquery
0
Network Intrusion Detection
0
Threat Detection Systems
1
Host Summary
| Host | Rank | Registered | First Seen | Last Seen | Sent | Received | IP | Fingerprints |
|---|---|---|---|---|---|---|---|---|
img.meituan.net | 189994 | 2010-01-25 | 2017-02-03 | 2026-01-15 | 442 B | 408 kB | ![]() 163.171.134.109 | |
d18wfmxtvthwf6.cloudfront.net | unknown | 2008-04-25 | 2025-10-19 | 2026-01-18 | 912 B | 309 kB | ![]() 54.192.209.4 | |
img.alicdn.com | 61670 | 2008-06-25 | 2015-03-04 | 2026-01-21 | 4.9 kB | 3.0 MB | ![]() 155.102.215.180 | ![]() |
11221.xn--gps-8y0gm25n.xn--55qx5d | unknown | 2025-04-18 | 2025-12-03 | 2026-01-16 | 465 B | 739 kB | ![]() 36.158.231.176 | |
img1212.syhze.com | unknown | 2014-05-15 | 2025-12-21 | 2026-01-21 | 896 B | 987 kB | ![]() 156.231.116.173 | |
www.mdynieu.com | unknown | unknown | 2025-11-07 | 2026-01-18 | 461 B | 407 kB | ![]() 142.248.151.108 | |
jkunnzyx.com | 376120 | 2025-04-21 | 2025-05-09 | 2026-01-16 | 1.9 kB | 454 kB | ![]() 23.226.76.18 | |
pic.imgdd.cc | unknown | 2025-03-18 | 2025-04-19 | 2026-01-16 | 456 B | 70 kB | ![]() 162.159.38.160 | |
yaackx.wwfs3.fit | unknown | 2025-09-07 | 2026-01-21 | 2026-01-21 | 14 kB | 1.0 MB | ![]() 188.114.96.1 | |
img1.ah7907.com | unknown | 2024-08-29 | 2025-11-08 | 2026-01-21 | 1.8 kB | 631 kB | ![]() 98.98.86.10 | |
cmg.wwfs5.website | unknown | 2025-04-30 | 2025-11-21 | 2026-01-18 | 543 B | 14 kB | ![]() 172.67.166.213 | |
11224.xn--gps-8y0gm25n.xn--55qx5d | unknown | 2025-04-18 | 2025-12-12 | 2026-01-18 | 465 B | 704 kB | ![]() 36.158.231.176 | |
img01.sogoucdn.com | 1540924 | 2013-07-11 | 2014-02-20 | 2026-01-16 | 552 B | 738 kB | ![]() 43.152.140.79 | |
yj888.12img666394.com | unknown | 2025-12-17 | 2025-12-18 | 2026-01-16 | 454 B | 644 kB | ![]() 156.231.116.173 | |
pg888.12img707989.com | unknown | 2025-12-17 | 2025-12-18 | 2026-01-16 | 457 B | 733 kB | ![]() 156.231.116.173 | |
img04.sogoucdn.com | 1612383 | 2013-07-11 | 2014-02-14 | 2026-01-21 | 552 B | 704 kB | ![]() 43.152.140.79 | |
txdy.8rs8i.com | unknown | 2024-08-29 | 2025-10-24 | 2026-01-18 | 436 B | 120 kB | ![]() 157.185.128.120 | |
139dmf39.zhubaopm123.com 1 alert(s) on this Host | unknown | 2025-12-24 | 2025-12-27 | 2026-01-21 | 451 B | 481 kB | ![]() 156.234.84.189 | |
d3ccefxs96519j.cloudfront.net | unknown | 2008-04-25 | 2025-06-30 | 2026-01-16 | 455 B | 96 kB | ![]() 54.192.209.198 | |
fdhdfgfghfdgdhfgdghfdgfg.zhuanshutupian458.com | unknown | unknown | 2026-01-09 | 2026-01-16 | 490 B | 0 B | ![]() 0.0.0.0 | |
dq38rjje7qjm3.cloudfront.net | unknown | 2008-04-25 | 2025-03-24 | 2026-01-21 | 455 B | 94 kB | ![]() 54.230.241.109 |
OpenResty (Web servers)
OpenResty is a web platform based on nginx which can run Lua scripts using its LuaJIT engine.Nginx (Web servers, Reverse proxies)
Nginx is a web server that can also be used as a reverse proxy, load balancer, mail proxy and HTTP cache.Amazon CloudFront (CDN)
Amazon CloudFront is a fast content delivery network (CDN) service that securely delivers data, videos, applications, and APIs to customers globally with low latency, high transfer speeds.Amazon Web Services (PaaS)
Amazon Web Services (AWS) is a comprehensive cloud services platform offering compute power, database storage, content delivery and other functionality.Amazon S3 (CDN)
Amazon S3 or Amazon Simple Storage Service is a service offered by Amazon Web Services (AWS) that provides object storage through a web service interface.Tengine (Web servers)
Tengine is a web server which is based on the Nginx HTTP server.Express (Web frameworks, Web servers)
Express is a web application framework for Node.js, released as free and open-source software under the MIT License. It is designed for building web applications and APIs.Node.js (Programming languages)
Node.js is an open-source, cross-platform, JavaScript runtime environment that executes JavaScript code outside a web browser.Cloudflare (CDN)
Cloudflare is a web-infrastructure and website-security company, providing content-delivery-network services, DDoS mitigation, Internet security, and distributed domain-name-server services.jQuery (JavaScript libraries)
jQuery is a JavaScript library which is a free, open-source software designed to simplify HTML DOM tree traversal and manipulation, as well as event handling, CSS animation, and Ajax.Related reports
Threat Detection Systems
| Detection System | Indicator | Verdict | Alert |
|---|---|---|---|
| OpenDNS | 139dmf39.zhubaopm123.com | phishing | Phishing Block |
JavaScript (24)
| HASH | FROM | Size | First Seen | Last Seen | |
|---|---|---|---|---|---|
| fab63f38bfbc924c21807739b4671d14 | DocumentWrite | 712 B | 2023-03-07 | 2026-01-21 | |
Introduced by DocumentWrite First Seen 2023-03-07 Last Seen 2026-01-21 Times Seen 3713 Size 712 B (712 bytes) MD5 fab63f38bfbc924c21807739b4671d14 SHA1 87cf4443de5e7f7aecfb727af93d92eaea3ed992 Loading... | |||||
| 3b010ac73a623bb3987f09d1d7bc3432 | DocumentWrite | 62 B | 2023-03-07 | 2026-01-21 | |
Introduced by DocumentWrite First Seen 2023-03-07 Last Seen 2026-01-21 Times Seen 3538 Size 62 B (62 bytes) MD5 3b010ac73a623bb3987f09d1d7bc3432 SHA1 852f613940f58226f5e7d161766f366e9f610029 Loading... | |||||
HTTP Transactions (64)
| URL | IP | Response | Size |
|---|







