Report Overview
Visitedpublic
2025-05-27 21:30:32
Submit Tags
URL
fastsouq.sbs/chgfghg/c70571c17a53e9d92a3bb6d7d8293fa3/bWF0dGhldy5idXRjaGVyQHNsdXJwbWFpbC5uZXQ=
Finishing URL
jnxmv.iafpojfq.es/vrwmlskaikyazqbisunmhaflhngiENFXSPV2SDS2QP9JMSVIV?CGMZITUUESKMVGAZ
IP / ASN

103.83.194.143
Title
Complete Secure Profile
Phishing - Microsoft
Phishing - Generic phishing
Suspicious - Anti-debugging code
Phishing - Tycoon Phishing Kit
Detections
urlquery
0
Network Intrusion Detection
0
Threat Detection Systems
0
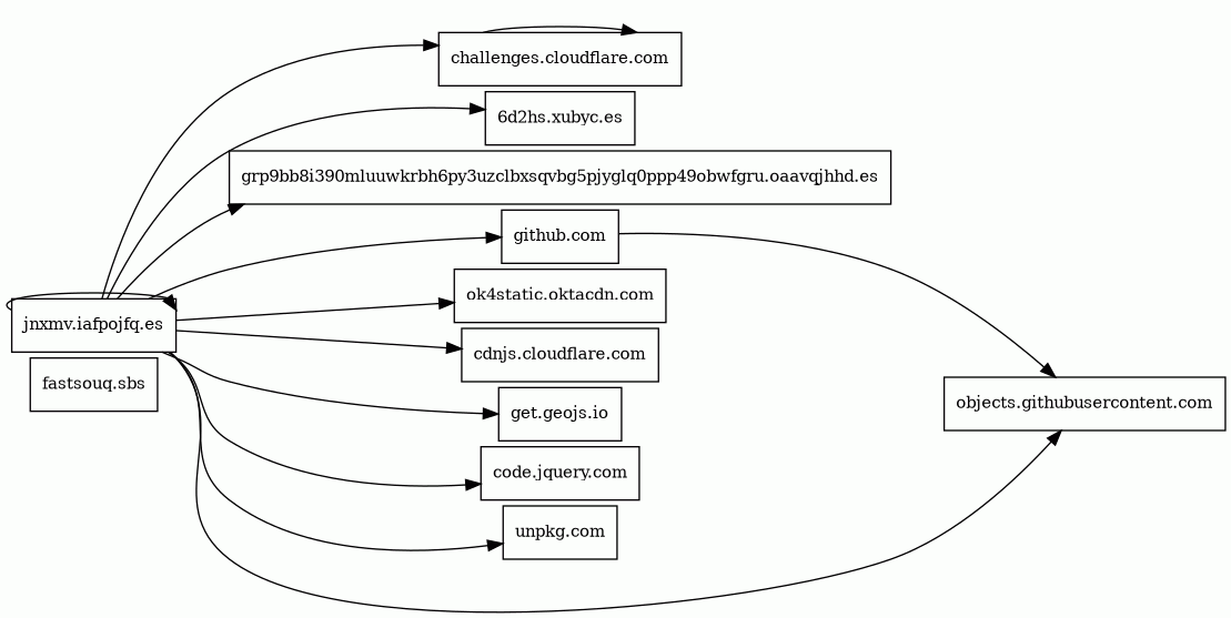
Host Summary
| Host | Rank | Registered | First Seen | Last Seen | Sent | Received | IP | Fingerprints |
|---|---|---|---|---|---|---|---|---|
6d2hs.xubyc.es 1 alert(s) on this Host | unknown | unknown | 2025-05-27 | 2025-05-27 | 449 B | 578 B | ![]() 104.21.16.1 | |
github.com | 1423 | 2007-10-09 | 2016-07-13 | 2025-05-21 | 456 B | 15 kB | ![]() 140.82.121.3 | |
ok4static.oktacdn.com | 16592 | 2014-11-11 | 2018-06-15 | 2025-05-21 | 2.0 kB | 268 kB | ![]() 3.167.2.106 | |
jnxmv.iafpojfq.es 50 alert(s) on this Host | unknown | unknown | 2025-05-27 | 2025-05-27 | 35 kB | 1.0 MB | ![]() 188.114.96.1 | |
unpkg.com | 11693 | 2016-01-06 | 2016-01-07 | 2025-05-21 | 1.7 kB | 8.4 kB | ![]() 104.18.1.22 | |
grp9bb8i390mluuwkrbh6py3uzclbxsqvbg5pjyglq0ppp49obwfgru.oaavqjhhd.es 2 alert(s) on this Host | unknown | unknown | 2025-05-27 | 2025-05-27 | 682 B | 1.2 kB | ![]() 188.114.96.1 | |
objects.githubusercontent.com | 134060 | 2014-02-06 | 2021-11-01 | 2025-05-21 | 891 B | 11 kB | ![]() 185.199.111.133 | |
get.geojs.io | 17418 | 2017-02-18 | 2017-03-30 | 2025-05-22 | 491 B | 1.5 kB | ![]() 104.26.1.100 | |
fastsouq.sbs | unknown | 2025-04-11 | 2025-05-27 | 2025-05-27 | 562 B | 288 B | ![]() 103.83.194.143 | |
cdnjs.cloudflare.com | 235 | 2009-02-17 | 2012-05-23 | 2025-05-21 | 2.3 kB | 247 kB | ![]() 104.17.24.14 | |
code.jquery.com | 634 | 2005-12-10 | 2012-05-21 | 2025-05-21 | 1.3 kB | 270 kB | ![]() 151.101.194.137 | |
challenges.cloudflare.com | unknown | 2009-02-17 | 2021-10-20 | 2025-05-21 | 7.2 kB | 516 kB | ![]() 104.18.95.41 |
Related reports
Threat Detection Systems
Public InfoSec YARA rules
No alerts detected
OpenPhish
No alerts detected
PhishTank
No alerts detected
Quad9 DNS
| Scan Date | Severity | Indicator | Alert |
|---|---|---|---|
| 2025-05-27 | medium | oaavqjhhd.es | Sinkholed |
ThreatFox
No alerts detected
JavaScript (93)
| HASH | FROM | Size | First Seen | Last Seen | |
|---|---|---|---|---|---|
| 330fdaa765a7ababa6ec50094c98c1e5 | DocumentWrite | 113 kB | 2025-05-27 | 2025-05-27 | |
Introduced by DocumentWrite First Seen 2025-05-27 Last Seen 2025-05-27 Times Seen 1 Size 113 kB (113268 bytes) MD5 330fdaa765a7ababa6ec50094c98c1e5 SHA1 a4a60ea6663b74d0b3847df4bde61036c84c75e5 Loading... | |||||
| 086707e4369f60afedcafb16050a7618 | DocumentWrite | 39 B | 2023-03-07 | 2026-04-04 | |
Introduced by DocumentWrite First Seen 2023-03-07 Last Seen 2026-04-04 Times Seen 745210 Size 39 B (39 bytes) MD5 086707e4369f60afedcafb16050a7618 SHA1 8216b0cc6876cbd44f01c158e7dff3833ceccd41 Loading... | |||||
| 28f9ff98d780c33f4b18aac428a01e78 | DocumentWrite | 7.1 kB | 2025-05-27 | 2025-05-27 | |
Introduced by DocumentWrite First Seen 2025-05-27 Last Seen 2025-05-27 Times Seen 1 Size 7.1 kB (7051 bytes) MD5 28f9ff98d780c33f4b18aac428a01e78 SHA1 059234ed934cec485305bcf38057cb9b25321b51 Loading... | |||||
HTTP Transactions (60)
| URL | IP | Response | Size |
|---|


