Report Overview
Visitedpublic
2023-12-01 16:44:08
Tags
Submit Tags
URL
info.coreview.com/dc/AEFsmbrB73Uooz5xZ0_PZQ_66ioLvX77R7-GFsJqLNdKpiTfvmjNZbR1RL6GNboScHH_xozQoFdudwn2jwKLzrycNe7BbC08OCjvSm9VIQI=/OTYxLUdLTC0zODQAAAGPxTkuSoOdDrZVJ0GMizKVc2upFk-kesGvgIcqmHOsMxh-KfGzXTGrPpZi1vruohCYZW5hHXQ=
Finishing URL
www.coreview.com/subscription-center?email=ho.nsagnol@cma-cgm.com&mkt_tok=OTYxLUdLTC0zODQAAAGPxTkuSotLQKGNYNhHF10noqbFPvRZR-pXiSNIETXeu1DoSbqq3D83-hJQyDQ_MNMIXh7qPvVFIMuR9lRQD4e2O_EP_VN3JKCTZWeFqzYrJg
IP / ASN

104.17.71.206
Title
Subscription Center | CoreView
Detections
urlquery
0
Network Intrusion Detection
0
Threat Detection Systems
0
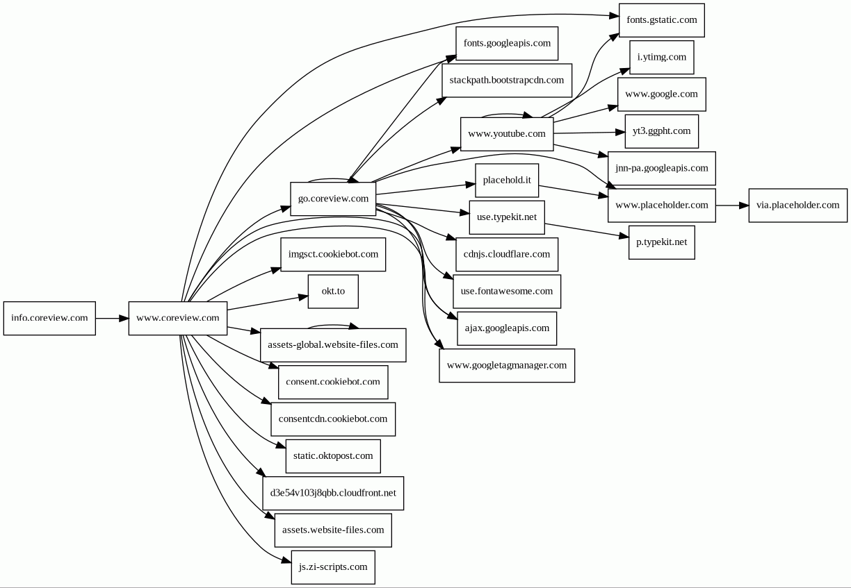
Host Summary
| Host | Rank | Registered | First Seen | Last Seen | Sent | Received | IP | Fingerprints |
|---|---|---|---|---|---|---|---|---|
www.youtube.com | 90 | 2005-02-15 | 2013-04-13 09:43:20 | 2023-12-01 05:09:18 | 12 kB | 2.1 MB | ![]() 142.250.74.174 | |
www.coreview.com | unknown | 2003-12-02 | 2018-06-05 15:08:40 | 2023-10-31 16:14:04 | 702 B | 7.6 kB | ![]() 52.17.119.105 | |
via.placeholder.com | 26595 | 2002-05-05 | 2017-06-01 17:41:00 | 2023-11-30 16:55:34 | 400 B | 7.8 kB | ![]() 54.86.69.40 | |
placehold.it | 157574 | 2010-02-04 | 2012-07-28 01:33:57 | 2023-11-29 00:46:48 | 442 B | 626 B | ![]() 104.21.60.12 | |
d3e54v103j8qbb.cloudfront.net | unknown | 2008-04-25 | 2016-03-11 23:08:14 | 2023-11-30 18:58:42 | 513 B | 90 kB | ![]() 143.204.42.215 | |
ajax.googleapis.com | 12905 | 2005-01-25 | 2013-08-16 11:51:31 | 2023-12-01 08:07:42 | 1.8 kB | 100 kB | ![]() 172.217.21.170 | |
jnn-pa.googleapis.com | 2640 | 2005-01-25 | 2021-11-16 07:12:21 | 2023-12-01 11:11:39 | 2.6 kB | 35 kB | ![]() 142.250.74.74 | |
stackpath.bootstrapcdn.com | 2467 | 2012-05-25 | 2018-06-15 22:36:43 | 2023-12-01 06:54:36 | 974 B | 157 kB | ![]() 104.18.10.207 | |
use.typekit.net | 494 | 2010-08-02 | 2012-07-05 03:42:39 | 2023-12-01 05:09:23 | 1.0 kB | 19 kB | ![]() 23.36.76.186 | |
static.oktopost.com | 39410 | 2011-06-07 | 2018-06-24 00:10:41 | 2023-11-28 14:09:19 | 415 B | 4.4 kB | ![]() 143.204.55.35 | |
yt3.ggpht.com | 203 | 2008-01-16 | 2014-01-15 17:55:17 | 2023-12-01 05:09:22 | 509 B | 3.3 kB | ![]() 142.250.74.129 | |
use.fontawesome.com | 942 | 2012-10-18 | 2017-01-30 05:43:25 | 2023-12-01 05:12:17 | 449 B | 46 kB | ![]() 172.64.140.13 | |
assets-global.website-files.com | 14027 | 2019-01-23 | 2020-11-01 16:14:58 | 2023-12-01 05:00:12 | 5.2 kB | 356 kB | ![]() 143.204.55.27 | |
consentcdn.cookiebot.com | 5676 | 2010-01-21 | 2018-05-23 07:13:43 | 2023-12-01 05:17:40 | 1.0 kB | 2.5 kB | ![]() 104.110.3.72 | |
www.google.com | 7 | 1997-09-15 | 2015-05-10 13:11:19 | 2023-11-19 18:48:38 | 920 B | 32 kB | ![]() 216.58.207.228 | |
sesandbox.pedowitzgroup.com | unknown | 2007-07-13 | 2017-06-05 20:01:54 | 2023-10-26 19:52:07 | 1.8 kB | 0 B | ![]() 0.0.0.0 | |
www.placeholder.com | unknown | 2002-05-05 | 2014-02-24 18:20:24 | 2023-11-30 13:54:19 | 437 B | 8.1 kB | ![]() 143.204.55.121 | |
consent.cookiebot.com | 4972 | 2010-01-21 | 2014-02-26 15:48:42 | 2023-12-01 05:17:40 | 936 B | 26 kB | ![]() 95.101.10.153 | |
imgsct.cookiebot.com | unknown | 2010-01-21 | 2023-11-22 14:44:39 | 2023-11-30 18:12:19 | 489 B | 723 B | ![]() 104.110.3.72 | |
i.ytimg.com | 109 | 2007-12-11 | 2012-10-03 19:11:04 | 2023-12-01 10:35:03 | 902 B | 6.2 kB | ![]() 216.58.207.246 | |
okt.to | 29021 | unknown | 2015-06-23 19:48:53 | 2023-11-30 22:52:32 | 638 B | 165 B | ![]() 52.20.195.32 | |
assets.website-files.com | 13552 | 2019-01-23 | 2020-11-01 16:14:58 | 2023-11-30 10:08:24 | 1.8 kB | 81 kB | ![]() 143.204.55.45 | |
fonts.gstatic.com | unknown | 2008-02-11 | 2014-09-09 02:40:21 | 2023-12-01 05:29:09 | 11 kB | 437 kB | ![]() 216.58.207.227 | |
cdnjs.cloudflare.com | 235 | 2009-02-17 | 2015-04-17 22:46:33 | 2023-12-01 05:09:17 | 481 B | 7.5 kB | ![]() 104.17.25.14 | |
www.googletagmanager.com | 75 | 2011-11-11 | 2013-05-22 04:07:37 | 2023-12-01 06:26:25 | 1.3 kB | 275 kB | ![]() 142.250.74.168 | |
go.coreview.com | 672699 | 2003-12-02 | 2019-12-11 20:44:18 | 2023-11-23 17:44:51 | 7.6 kB | 330 kB | ![]() 104.17.74.206 | |
js.zi-scripts.com | unknown | 2022-08-23 | 2022-12-01 14:45:55 | 2023-12-01 05:31:36 | 2.2 kB | 43 kB | ![]() 104.18.37.212 | |
fonts.googleapis.com | 8877 | 2005-01-25 | 2013-06-10 22:14:26 | 2023-12-01 08:02:13 | 1.0 kB | 33 kB | ![]() 142.250.74.74 | |
p.typekit.net | 620 | 2010-08-02 | 2012-05-23 16:28:57 | 2023-12-01 05:09:24 | 517 B | 338 B | ![]() 23.36.76.184 |
Related reports
Threat Detection Systems
Public InfoSec YARA rules
No alerts detected
OpenPhish
No alerts detected
PhishTank
No alerts detected
mnemonic secure dns
No alerts detected
Quad9 DNS
No alerts detected
ThreatFox
No alerts detected
JavaScript (179)
| HASH | FROM | Size | First Seen | Last Seen | |
|---|---|---|---|---|---|
| 5531a5834816222280f20d1ef9e95f69 | DocumentWrite | 4 B | 2023-03-12 | 2025-10-31 | |
Introduced by DocumentWrite First Seen 2023-03-12 Last Seen 2025-10-31 Times Seen 7115 Size 4 B (4 bytes) MD5 5531a5834816222280f20d1ef9e95f69 SHA1 445cd2fd3273962bdf09425109a2d09f7170e837 Loading... | |||||
HTTP Transactions (106)
| URL | IP | Response | Size |
|---|


