Report Overview
Visitedpublic
2025-12-31 11:31:21
Tags
Submit Tags
URL
shrinkme.click/TZdQnv6p
Finishing URL
shrinkme.click/TZdQnv6p
IP / ASN

104.21.86.45
Title
ShrinkMe.io
Detections
urlquery
0
Network Intrusion Detection
0
Threat Detection Systems
7
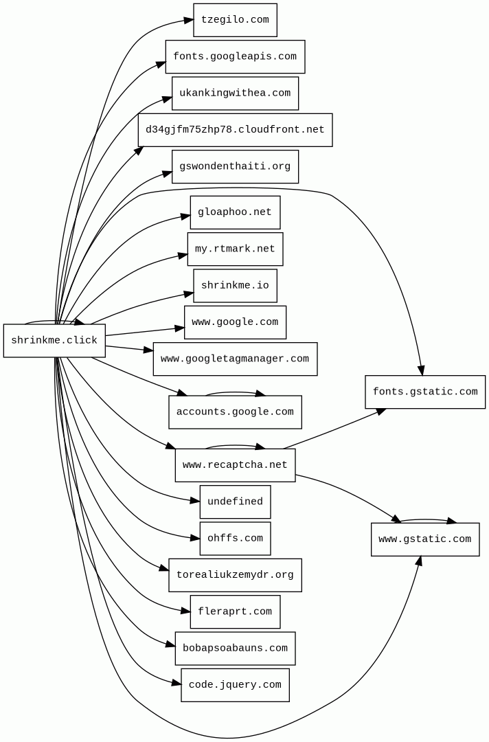
Host Summary
| Host | Rank | Registered | First Seen | Last Seen | Sent | Received | IP | Fingerprints |
|---|---|---|---|---|---|---|---|---|
shrinkme.click | unknown | 2025-10-05 | 2025-10-06 | 2025-12-25 | 6.8 kB | 553 kB | ![]() 188.114.97.1 | |
www.google.com | 22 | 1997-09-15 | 2015-05-10 | 2025-12-28 | 418 B | 1.7 kB | ![]() 216.58.207.196 | |
fleraprt.com | 17838 | 2022-01-14 | 2022-01-14 | 2025-12-24 | 1.2 kB | 906 B | ![]() 139.45.195.252 | |
accounts.google.com | 103 | 1997-09-15 | 2012-05-23 | 2025-12-29 | 3.8 kB | 14 kB | ![]() 142.250.150.84 | |
gloaphoo.net 1 alert(s) on this Host | 283321 | 2022-09-09 | 2022-09-10 | 2025-12-25 | 411 B | 169 kB | ![]() 172.67.205.91 | |
d34gjfm75zhp78.cloudfront.net 2 alert(s) on this Host | unknown | 2008-04-25 | 2023-10-27 | 2025-12-25 | 430 B | 233 kB | ![]() 54.230.241.132 | |
ohffs.com | unknown | 2018-08-31 | 2025-11-20 | 2025-12-25 | 3.9 kB | 7.4 kB | ![]() 139.45.195.9 | |
www.recaptcha.net | 7582 | 2007-01-06 | 2012-07-11 | 2025-12-29 | 2.6 kB | 115 kB | ![]() 142.250.178.99 | |
fonts.gstatic.com | unknown | 2008-02-11 | 2014-04-02 | 2025-12-28 | 3.3 kB | 234 kB | ![]() 142.250.74.35 | |
ukankingwithea.com 3 alert(s) on this Host | 32650 | 2024-01-01 | 2024-09-05 | 2025-12-30 | 434 B | 838 B | ![]() 188.114.97.1 | |
shrinkme.io | 218590 | 2019-03-18 | 2019-04-01 | 2025-12-25 | 1.3 kB | 60 kB | ![]() 188.114.96.1 | |
www.googletagmanager.com | 283 | 2011-11-11 | 2012-10-04 | 2025-12-28 | 886 B | 755 kB | ![]() 142.250.178.104 | |
torealiukzemydr.org 3 alert(s) on this Host | unknown | 2025-10-06 | 2025-12-21 | 2025-12-28 | 1.8 kB | 1.6 kB | ![]() 104.21.3.24 | |
code.jquery.com | 4915 | 2005-12-10 | 2012-05-21 | 2025-12-28 | 422 B | 86 kB | ![]() 151.101.194.137 | |
my.rtmark.net | 43911 | 2014-10-29 | 2015-02-04 | 2025-12-29 | 435 B | 837 B | ![]() 172.64.146.234 | |
www.gstatic.com | 146047 | 2008-02-11 | 2012-05-29 | 2025-12-28 | 3.9 kB | 4.4 MB | ![]() 142.250.178.35 | |
undefined | unknown | unknown | 2020-01-28 | 2025-12-30 | 970 B | 0 B | ![]() 0.0.0.0 | |
tzegilo.com | 18163 | 2022-01-14 | 2022-01-14 | 2025-12-30 | 409 B | 19 kB | ![]() 104.21.11.245 | |
gswondenthaiti.org | unknown | 2025-10-06 | 2025-12-30 | 2025-12-30 | 1.0 kB | 3.7 kB | ![]() 108.157.214.63 | |
bobapsoabauns.com | 16239 | 2025-01-23 | 2025-03-26 | 2025-12-25 | 912 B | 23 kB | ![]() 172.67.166.60 | |
fonts.googleapis.com | 313 | 2005-01-25 | 2012-05-23 | 2025-12-28 | 902 B | 35 kB | ![]() 142.251.38.106 |
Cloudflare (CDN)
Cloudflare is a web-infrastructure and website-security company, providing content-delivery-network services, DDoS mitigation, Internet security, and distributed domain-name-server services.jQuery CDN (CDN)
jQuery CDN is a way to include jQuery in your website without actually downloading and keeping it your website's folder.jQuery:2.2.4 (JavaScript libraries)
jQuery is a JavaScript library which is a free, open-source software designed to simplify HTML DOM tree traversal and manipulation, as well as event handling, CSS animation, and Ajax.reCAPTCHA (Security)
reCAPTCHA is a free service from Google that helps protect websites from spam and abuse.Google Tag Manager (Tag managers)
Google Tag Manager is a tag management system (TMS) that allows you to quickly and easily update measurement codes and related code fragments collectively known as tags on your website or mobile app.Nginx:1.25.5 (Web servers, Reverse proxies)
Nginx is a web server that can also be used as a reverse proxy, load balancer, mail proxy and HTTP cache.OpenGSE (Web servers)
OpenGSE is a test suite used for testing servlet compliance. It is deployed by using WAR files that are deployed on the server engine.Java (Programming languages)
Java is a class-based, object-oriented programming language that is designed to have as few implementation dependencies as possible.Amazon CloudFront (CDN)
Amazon CloudFront is a fast content delivery network (CDN) service that securely delivers data, videos, applications, and APIs to customers globally with low latency, high transfer speeds.Amazon Web Services (PaaS)
Amazon Web Services (AWS) is a comprehensive cloud services platform offering compute power, database storage, content delivery and other functionality.Nginx (Web servers, Reverse proxies)
Nginx is a web server that can also be used as a reverse proxy, load balancer, mail proxy and HTTP cache.Varnish (Caching)
Varnish is a reverse caching proxy.OpenResty:1.17.8.2 (Web servers)
OpenResty is a web platform based on nginx which can run Lua scripts using its LuaJIT engine.Related reports
Threat Detection Systems
| Detection System | Indicator | Verdict | Alert |
|---|---|---|---|
| DigiCert UltraDNS | torealiukzemydr.org | malicious | Sinkholed |
| DigiCert UltraDNS | ukankingwithea.com | malicious | Sinkholed |
| DNS4EU | ukankingwithea.com | malicious | Sinkholed |
| DNS0 Zero | ukankingwithea.com | malicious | Sinkholed |
| Hagezi Threat Feed | gloaphoo.net | malicious | Sinkholed |
| Hagezi Threat Feed | d34gjfm75zhp78.cloudfront.net | malicious | Sinkholed |
| DNS4EU | d34gjfm75zhp78.cloudfront.net | malicious | Sinkholed |
JavaScript (10)
No JavaScripts
HTTP Transactions (58)
| URL | IP | Response | Size |
|---|


