Report Overview
Visitedpublic
2026-03-11 02:16:32
Tags
Submit Tags
URL
bitveon.com/
Finishing URL
bitveon.com/
IP / ASN

192.142.54.88
Title
BitVeon Growth
Detections
urlquery
0
Network Intrusion Detection
0
Threat Detection Systems
1
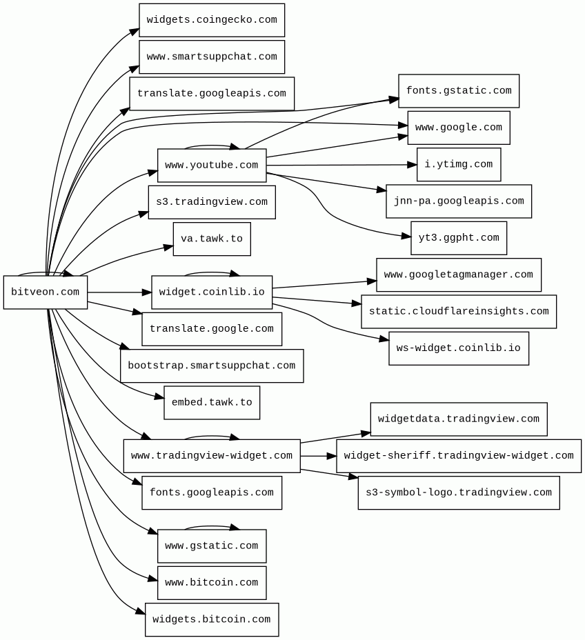
Host Summary
| Host | Rank | Registered | First Seen | Last Seen | Sent | Received | IP | Fingerprints |
|---|---|---|---|---|---|---|---|---|
s3-symbol-logo.tradingview.com | 110931 | 2010-03-20 | 2020-11-23 | 2026-03-06 | 2.6 kB | 11 kB | ![]() 194.242.11.186 | |
www.googletagmanager.com | 283 | 2011-11-11 | 2012-10-04 | 2026-03-08 | 1.3 kB | 1.1 MB | ![]() 192.178.204.97 | |
translate.googleapis.com | 6317 | 2005-01-25 | 2012-05-31 | 2026-03-09 | 2.1 kB | 417 kB | ![]() 192.178.202.95 | |
www.gstatic.com | 146047 | 2008-02-11 | 2012-05-29 | 2026-03-08 | 3.2 kB | 70 kB | ![]() 142.250.178.67 | |
translate.google.com | 609 | 1997-09-15 | 2012-05-30 | 2026-03-09 | 934 B | 83 kB | ![]() 142.250.178.78 | |
va.tawk.to | 51316 | unknown | 2017-01-30 | 2026-03-09 | 1.5 kB | 5.2 kB | ![]() 172.66.161.212 | |
www.tradingview-widget.com | 196495 | 2020-06-05 | 2021-04-08 | 2026-03-05 | 13 kB | 513 kB | ![]() 194.242.11.186 | ![]() |
embed.tawk.to | 52083 | unknown | 2014-03-19 | 2026-03-09 | 4.2 kB | 681 kB | ![]() 172.66.161.212 | |
www.youtube.com 1 alert(s) on this Host | 286 | 2005-02-15 | 2013-04-13 | 2026-03-09 | 5.1 kB | 3.6 MB | ![]() 142.250.178.78 | |
widgets.coingecko.com | 3132971 | 2014-03-26 | 2018-07-05 | 2026-03-05 | 446 B | 535 B | ![]() 104.18.4.118 | |
i.ytimg.com | 436 | 2007-12-11 | 2012-10-03 | 2026-03-09 | 455 B | 11 kB | ![]() 142.250.178.86 | |
widgets.bitcoin.com | unknown | 2008-01-04 | 2016-11-28 | 2026-03-09 | 415 B | 195 B | ![]() 18.180.147.21 | |
widgetdata.tradingview.com | 179381 | 2010-03-20 | 2015-02-20 | 2026-03-06 | 679 B | 224 B | ![]() 93.123.102.179 | |
widget.coinlib.io | unknown | 2017-12-05 | 2018-10-03 | 2026-03-10 | 22 kB | 1.4 MB | ![]() 188.114.96.1 | |
static.cloudflareinsights.com | 4073 | 2019-08-30 | 2019-09-24 | 2026-03-08 | 512 B | 32 kB | ![]() 104.16.80.73 | |
fonts.googleapis.com | 313 | 2005-01-25 | 2012-05-23 | 2026-03-08 | 494 B | 6.0 kB | ![]() 192.178.202.95 | |
www.bitcoin.com | 855986 | 2008-01-04 | 2013-08-06 | 2026-03-09 | 400 B | 1.1 kB | ![]() 104.18.1.118 | |
s3.tradingview.com | 165395 | 2010-03-20 | 2018-06-24 | 2026-03-05 | 445 B | 14 kB | ![]() 194.242.11.186 | |
yt3.ggpht.com | 1275 | 2008-01-16 | 2014-01-15 | 2026-03-09 | 500 B | 1.2 kB | ![]() 192.178.204.132 | |
www.google.com | 22 | 1997-09-15 | 2015-05-10 | 2026-03-08 | 894 B | 61 kB | ![]() 142.251.155.119 | |
jnn-pa.googleapis.com | 1579 | 2005-01-25 | 2021-11-16 | 2026-03-09 | 1.2 kB | 1.2 kB | ![]() 142.250.178.42 | |
www.smartsuppchat.com | 491650 | 2014-02-02 | 2017-01-30 | 2026-03-04 | 416 B | 19 kB | ![]() 185.76.9.12 | ![]() |
bootstrap.smartsuppchat.com | 425291 | 2014-02-02 | 2018-01-29 | 2026-03-04 | 515 B | 379 B | ![]() 18.193.231.135 | |
widget-sheriff.tradingview-widget.com | 206730 | 2020-06-05 | 2024-02-01 | 2026-03-06 | 536 B | 595 B | ![]() 52.84.50.72 | |
bitveon.com | unknown | unknown | No data | No data | 62 kB | 2.9 MB | ![]() 192.142.54.88 | ![]() |
fonts.gstatic.com | unknown | 2008-02-11 | 2014-04-02 | 2026-03-08 | 2.1 kB | 112 kB | ![]() 142.250.178.35 | |
ws-widget.coinlib.io | unknown | 2017-12-05 | 2023-05-09 | 2026-03-06 | 4.3 kB | 8.1 kB | ![]() 172.67.152.30 |
Bunny (CDN)
Amazon Web Services (PaaS)
Amazon Web Services (AWS) is a comprehensive cloud services platform offering compute power, database storage, content delivery and other functionality.Cloudflare (CDN)
Cloudflare is a web-infrastructure and website-security company, providing content-delivery-network services, DDoS mitigation, Internet security, and distributed domain-name-server services.PayPal (Payment processors)
PayPal is an online payments system that supports online money transfers and serves as an electronic alternative to traditional paper methods like checks and money orders.dc.js (JavaScript graphics, JavaScript libraries)
A multi-dimensional charting library built to work natively with crossfilter and rendered using d3.jsAmazon ELB (Load balancers)
AWS ELB is a network load balancer service provided by Amazon Web Services for distributing traffic across multiple targets, such as Amazon EC2 instances, containers, IP addresses, and Lambda functions.Google Tag Manager (Tag managers)
Google Tag Manager is a tag management system (TMS) that allows you to quickly and easily update measurement codes and related code fragments collectively known as tags on your website or mobile app.Google Analytics (Analytics)
Google Analytics is a free web analytics service that tracks and reports website traffic.Cloudflare Browser Insights (Analytics, RUM)
Cloudflare Browser Insights is a tool that measures the performance of websites from the perspective of users.Amazon CloudFront (CDN)
Amazon CloudFront is a fast content delivery network (CDN) service that securely delivers data, videos, applications, and APIs to customers globally with low latency, high transfer speeds.Cloudflare Bot Management (Security)
Cloudflare bot management solution identifies and mitigates automated traffic to protect websites from bad bots.CDN77 (CDN)
CDN77 is a content delivery network (CDN).LiteSpeed (Web servers)
LiteSpeed is a high-scalability web server.PHP:8.3.27 (Programming languages)
PHP is a general-purpose scripting language used for web development.Slick (JavaScript libraries)
jQuery (JavaScript libraries)
jQuery is a JavaScript library which is a free, open-source software designed to simplify HTML DOM tree traversal and manipulation, as well as event handling, CSS animation, and Ajax.YouTube (Video players)
YouTube is a video sharing service where users can create their own profile, upload videos, watch, like and comment on other videos.Bootstrap (UI frameworks)
Bootstrap is a free and open-source CSS framework directed at responsive, mobile-first front-end web development. It contains CSS and JavaScript-based design templates for typography, forms, buttons, navigation, and other interface components.Popper (Miscellaneous)
Popper is a positioning engine, its purpose is to calculate the position of an element to make it possible to position it near a given reference element.Related reports
Threat Detection Systems
| Detection System | Indicator | Verdict | Alert |
|---|---|---|---|
| Private YARA rules | www.youtube.com/s/player/e42f4bf8/player_es6.vflset/en_US/base.js | audit | Hunting_JS_WebAssembly |
JavaScript (171)
| HASH | FROM | Size | First Seen | Last Seen | |
|---|---|---|---|---|---|
| 9af88871328eade0863692c73ac2683d | DocumentWrite | 470 B | 2026-02-18 | 2026-03-16 | |
Introduced by DocumentWrite First Seen 2026-02-18 Last Seen 2026-03-16 Times Seen 316 Size 470 B (470 bytes) MD5 9af88871328eade0863692c73ac2683d SHA1 20e7bd6f035ad0812de0fb171176f106eea250fe Loading... | |||||
| ad5701dbb30261e2e81df7a8a1934e8c | DocumentWrite | 470 B | 2026-02-18 | 2026-03-16 | |
Introduced by DocumentWrite First Seen 2026-02-18 Last Seen 2026-03-16 Times Seen 395 Size 470 B (470 bytes) MD5 ad5701dbb30261e2e81df7a8a1934e8c SHA1 69ea43727e55fb2b8b528af6b005036834259bd2 Loading... | |||||
| 23723b094bdc424199dd24b0420feb00 | DocumentWrite | 3.0 kB | 2026-02-17 | 2026-03-16 | |
Introduced by DocumentWrite First Seen 2026-02-17 Last Seen 2026-03-16 Times Seen 1198 Size 3.0 kB (3011 bytes) MD5 23723b094bdc424199dd24b0420feb00 SHA1 2e9fd96b082f9fee856afacb67c08d992304b5c6 Loading... | |||||
HTTP Transactions (186)
| URL | IP | Response | Size |
|---|









