Report Overview
Visitedpublic
2025-06-10 11:34:54
Tags
Submit Tags
URL
portraitoons.com/
Finishing URL
portraitoons.com/
IP / ASN

104.21.53.36
Title
GOD HAND : Top Up & Bongkar Game Chip Royal Dream Resmi Terpercaya No#1 Indonesia
Detections
urlquery
0
Network Intrusion Detection
0
Threat Detection Systems
0
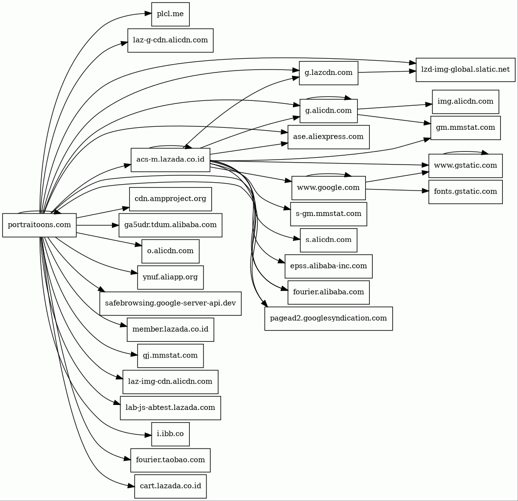
Host Summary
| Host | Rank | Registered | First Seen | Last Seen | Sent | Received | IP | Fingerprints |
|---|---|---|---|---|---|---|---|---|
pagead2.googlesyndication.com | 101 | 2003-01-21 | 2012-05-21 | 2025-06-05 | 926 B | 328 kB | ![]() 216.58.207.226 | |
gj.mmstat.com | 23875 | 2007-12-25 | 2014-12-16 | 2025-06-05 | 4.9 kB | 2.8 kB | ![]() 47.246.136.160 | |
www.gstatic.com | unknown | 2008-02-11 | 2012-05-29 | 2025-06-04 | 3.3 kB | 2.4 MB | ![]() 142.250.74.99 | |
lzd-img-global.slatic.net | 25020 | 2013-09-24 | 2021-12-16 | 2025-06-05 | 9.4 kB | 210 kB | ![]() 98.98.201.152 | |
ase.aliexpress.com | unknown | 2006-04-16 | 2024-08-02 | 2025-06-04 | 2.2 kB | 2.6 kB | ![]() 47.246.146.202 | |
s-gm.mmstat.com | unknown | 2007-12-25 | 2022-05-11 | 2025-06-08 | 916 B | 852 B | ![]() 140.205.151.4 | |
ynuf.aliapp.org | 8486 | 2008-01-04 | 2017-01-30 | 2025-06-06 | 402 B | 968 B | ![]() 124.239.14.252 | |
gm.mmstat.com | 14331 | 2007-12-25 | 2013-09-16 | 2025-06-05 | 2.6 kB | 1.3 kB | ![]() 140.205.151.4 | |
fonts.gstatic.com | unknown | 2008-02-11 | 2014-04-02 | 2025-06-04 | 513 B | 16 kB | ![]() 142.250.74.35 | |
o.alicdn.com | 13674 | 2008-06-25 | 2021-04-29 | 2025-06-08 | 860 B | 90 kB | ![]() 47.246.50.175 | |
safebrowsing.google-server-api.dev 2 alert(s) on this Host | unknown | 2024-08-25 | 2024-09-13 | 2025-06-08 | 1.1 kB | 0 B | ![]() 0.0.0.0 | |
cart.lazada.co.id | 80239 | 2012-02-24 | 2018-03-26 | 2025-06-09 | 1.1 kB | 2.2 kB | ![]() 47.246.165.111 | |
fourier.alibaba.com | 245815 | 1999-04-15 | 2017-12-29 | 2025-06-04 | 6.1 kB | 1.6 kB | ![]() 47.246.165.194 | |
cdn.ampproject.org | 329 | 2015-08-31 | 2015-10-09 | 2025-06-05 | 416 B | 68 kB | ![]() 142.250.178.33 | |
laz-g-cdn.alicdn.com | 16513 | 2008-06-25 | 2017-09-28 | 2025-06-06 | 1.6 kB | 74 kB | ![]() 90.84.161.25 | |
g.alicdn.com | 6787 | 2008-06-25 | 2014-10-06 | 2025-06-07 | 8.0 kB | 579 kB | ![]() 163.181.253.193 | |
g.lazcdn.com | unknown | 2021-11-05 | 2022-09-16 | 2025-06-05 | 24 kB | 7.8 MB | ![]() 90.84.161.25 | |
epss.alibaba-inc.com | unknown | 1999-08-24 | 2023-06-11 | 2025-06-07 | 1.0 kB | 474 B | ![]() 47.246.174.209 | |
laz-img-cdn.alicdn.com | 17299 | 2008-06-25 | 2017-09-20 | 2025-06-06 | 467 B | 20 kB | ![]() 38.54.123.58 | |
img.alicdn.com | 8663 | 2008-06-25 | 2015-03-04 | 2025-06-09 | 927 B | 19 kB | ![]() 47.246.44.178 | |
ga5udr.tdum.alibaba.com | unknown | 1999-04-15 | 2025-06-10 | 2025-06-10 | 407 B | 407 B | ![]() 47.246.146.193 | |
portraitoons.com | unknown | 2024-08-17 | 2025-06-09 | 2025-06-09 | 2.0 kB | 4.4 kB | ![]() 104.21.53.36 | |
plcl.me | unknown | 2023-04-08 | 2013-11-12 | 2025-06-03 | 1.7 kB | 8.4 kB | ![]() 104.21.9.179 | |
i.ibb.co | 13485 | 2010-07-20 | 2018-11-25 | 2025-06-08 | 1.7 kB | 594 kB | ![]() 45.43.142.4 | |
acs-m.lazada.co.id | 32126 | 2012-02-24 | 2017-12-21 | 2025-06-09 | 6.4 kB | 15 kB | ![]() 47.246.165.35 | |
member.lazada.co.id | 46666 | 2012-02-24 | 2018-02-10 | 2025-06-05 | 4.5 kB | 8.8 kB | ![]() 47.246.165.111 | |
fourier.taobao.com | 12218 | 2003-04-21 | 2019-10-09 | 2025-06-07 | 3.2 kB | 2.3 kB | ![]() 123.183.232.34 | |
lab-js-abtest.lazada.com | unknown | 2009-08-25 | 2023-01-23 | 2025-06-09 | 1.0 kB | 1.9 kB | ![]() 90.84.160.25 | |
www.google.com | 7 | 1997-09-15 | 2015-05-10 | 2025-06-04 | 2.5 kB | 87 kB | ![]() 142.250.74.68 | |
s.alicdn.com | 17303 | 2008-06-25 | 2019-04-29 | 2025-06-07 | 487 B | 2.9 kB | ![]() 54.240.174.118 |
Related reports
Threat Detection Systems
Public InfoSec YARA rules
No alerts detected
OpenPhish
No alerts detected
PhishTank
No alerts detected
Quad9 DNS
| Scan Date | Severity | Indicator | Alert |
|---|---|---|---|
| 2025-06-10 | medium | google-server-api.dev | Sinkholed |
| 2025-06-10 | medium | google-server-api.dev | Sinkholed |
ThreatFox
No alerts detected
JavaScript (82)
| HASH | FROM | Size | First Seen | Last Seen | |
|---|---|---|---|---|---|
| 763b09dfd5ea5f28f86ff302bcef406b | DocumentWrite | 163 B | 2024-10-24 | 2025-12-14 | |
Introduced by DocumentWrite First Seen 2024-10-24 Last Seen 2025-12-14 Times Seen 16471 Size 163 B (163 bytes) MD5 763b09dfd5ea5f28f86ff302bcef406b SHA1 b1c7ebba969dd754b4408ffd377be8f7aff21a7f Loading... | |||||
HTTP Transactions (164)
| URL | IP | Response | Size |
|---|






