Report Overview
Visitedpublic
2024-06-15 18:33:05
Tags
Submit Tags
URL
www.daraz.com.bd/products/burgler-security-alarm-system-for-door-window-gate-aaa-battery-china-imported-by-trustee-shop-bd-i219023317-s1166648713.html?dsource=share&laz_share_info=31509474_100_100_700018428217_31509474_null&laz_token=69638c7fe6da80568814ae108ea323dd&aff_trace_key=99021448376148379aaad0e723550a7b-1718476327211-07366-_berdzgb
Finishing URL
www.daraz.com.bd/products/burgler-security-alarm-system-for-door-window-gate-aaa-battery-china-imported-by-trustee-shop-bd-i219023317-s1166648713.html?dsource=share&laz_share_info=31509474_100_100_700018428217_31509474_null&laz_token=69638c7fe6da80568814ae108ea323dd&aff_trace_key=99021448376148379aaad0e723550a7b-1718476327211-07366-_berdzgb
IP / ASN

47.246.165.222
Title
Burgler security alarm system for door window gate aaa battery China imported by Trustee shop bd
Detections
urlquery
0
Network Intrusion Detection
0
Threat Detection Systems
0
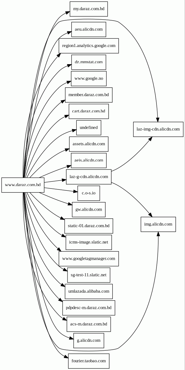
Host Summary
| Host | Rank | Registered | First Seen | Last Seen | Sent | Received | IP | Fingerprints |
|---|---|---|---|---|---|---|---|---|
assets.alicdn.com | 9636 | 2008-06-25 | 2014-10-08 04:25:48 | 2024-06-14 18:12:56 | 2.6 kB | 92 kB | ![]() 104.110.21.4 | |
g.alicdn.com | 6787 | 2008-06-25 | 2014-10-06 10:39:58 | 2024-06-14 18:12:59 | 3.3 kB | 383 kB | ![]() 163.181.131.249 | |
sg-test-11.slatic.net | 30237 | 2013-09-24 | 2018-01-26 07:42:11 | 2024-06-08 13:27:15 | 3.4 kB | 150 kB | ![]() 98.98.201.152 | |
aeis.alicdn.com | 23225 | 2008-06-25 | 2016-08-25 13:57:46 | 2024-06-15 00:52:18 | 856 B | 150 kB | ![]() 104.110.21.4 | |
aeu.alicdn.com | 24216 | 2008-06-25 | 2015-05-12 10:16:12 | 2024-06-07 14:26:41 | 431 B | 106 kB | ![]() 104.110.21.4 | |
region1.analytics.google.com | unknown | 1997-09-15 | 2022-03-17 12:26:33 | 2024-06-14 23:09:30 | 1.2 kB | 447 B | ![]() 216.239.34.36 | |
www.google.no | 25607 | 2001-02-26 | 2016-04-05 21:50:59 | 2024-06-14 21:10:42 | 606 B | 578 B | ![]() 142.250.74.163 | |
umlazada.alibaba.com | 15525 | 1999-04-15 | 2018-01-24 07:11:31 | 2024-06-11 17:49:59 | 1.5 kB | 3.2 kB | ![]() 47.246.167.12 | |
c.o-s.io | 75994 | 2017-06-23 | 2017-08-29 12:55:43 | 2024-06-06 15:59:41 | 400 B | 599 B | ![]() 108.156.60.17 | |
static-01.daraz.com.bd | 273515 | unknown | 2018-10-04 10:13:39 | 2024-04-25 21:41:54 | 12 kB | 1.2 MB | ![]() 23.90.149.109 | |
fourier.taobao.com | 12218 | 2003-04-21 | 2019-10-09 12:09:52 | 2024-06-15 09:00:20 | 1.1 kB | 266 B | ![]() 123.183.232.34 | |
dz.mmstat.com | 198616 | 2007-12-25 | 2018-09-25 12:20:15 | 2024-06-06 15:59:40 | 35 kB | 9.5 kB | ![]() 47.246.165.120 | |
laz-img-cdn.alicdn.com | 17299 | 2008-06-25 | 2017-09-20 04:16:41 | 2024-06-13 15:22:17 | 8.6 kB | 133 kB | ![]() 23.90.149.107 | |
member.daraz.com.bd | 335600 | unknown | 2018-10-09 09:44:30 | 2024-06-05 14:11:15 | 1.8 kB | 2.0 kB | ![]() 47.246.165.197 | |
acs-m.daraz.com.bd | 236741 | unknown | 2018-10-26 08:37:36 | 2024-06-05 14:11:15 | 8.8 kB | 4.4 kB | ![]() 47.246.165.197 | |
aus5.mozilla.org | 2548 | 1998-01-24 | 2015-10-27 08:06:24 | 2024-06-14 18:15:04 | 521 B | 489 B | ![]() 35.244.181.201 | |
img.alicdn.com | 8663 | 2008-06-25 | 2015-03-04 08:06:39 | 2024-06-14 15:32:50 | 8.9 kB | 117 kB | ![]() 47.246.44.183 | |
my.daraz.com.bd | 444412 | unknown | 2018-10-09 09:44:32 | 2024-06-05 14:11:16 | 2.1 kB | 2.4 kB | ![]() 47.246.165.222 | |
services.addons.mozilla.org | 6161 | 1998-01-24 | 2012-05-21 16:03:02 | 2024-06-15 17:59:35 | 677 B | 1.9 kB | ![]() 54.240.174.17 | |
r10.o.lencr.org | unknown | 2020-06-29 | 2024-06-06 21:45:11 | 2024-06-15 18:20:48 | 2.0 kB | 5.3 kB | ![]() 23.36.77.32 | |
www.googletagmanager.com | 75 | 2011-11-11 | 2013-05-22 04:07:37 | 2024-06-15 03:17:19 | 907 B | 213 kB | ![]() 142.250.74.168 | |
gw.alicdn.com | 12285 | 2008-06-25 | 2013-11-25 08:54:34 | 2024-06-14 20:28:08 | 477 B | 1.2 kB | ![]() 163.181.154.230 | |
pdpdesc-m.daraz.com.bd | 530896 | unknown | 2018-10-09 09:44:31 | 2024-04-25 21:43:37 | 3.4 kB | 34 kB | ![]() 47.246.165.222 | |
www.daraz.com.bd | 148188 | unknown | 2015-01-15 08:38:17 | 2024-04-25 21:42:27 | 798 B | 496 kB | ![]() 47.246.165.222 | |
undefined 2 alert(s) on this Host | 142677 | unknown | 2020-01-28 20:52:40 | 2023-07-23 07:59:56 | 896 B | 0 B | ![]() 0.0.0.0 | |
laz-g-cdn.alicdn.com | 16513 | 2008-06-25 | 2017-09-28 09:51:00 | 2024-06-13 21:37:43 | 17 kB | 1.5 MB | ![]() 23.90.149.107 | |
icms-image.slatic.net | 21899 | 2013-09-24 | 2020-12-20 19:04:48 | 2024-06-06 15:59:38 | 1.9 kB | 183 kB | ![]() 47.246.2.227 | |
cart.daraz.com.bd | 376906 | unknown | 2018-10-09 09:44:30 | 2024-06-05 14:11:15 | 1.8 kB | 2.3 kB | ![]() 47.246.165.222 |
Related reports
Threat Detection Systems
Public InfoSec YARA rules
No alerts detected
OpenPhish
No alerts detected
PhishTank
No alerts detected
mnemonic secure dns
No alerts detected
Quad9 DNS
| Scan Date | Severity | Indicator | Alert |
|---|---|---|---|
| 2024-06-15 | medium | undefined | Sinkholed |
| 2024-06-15 | medium | undefined | Sinkholed |
ThreatFox
No alerts detected
JavaScript (95)
No JavaScripts
HTTP Transactions (162)
| URL | IP | Response | Size |
|---|






