Report Overview
Visitedpublic
2023-11-30 22:04:52
Tags
Submit Tags
URL
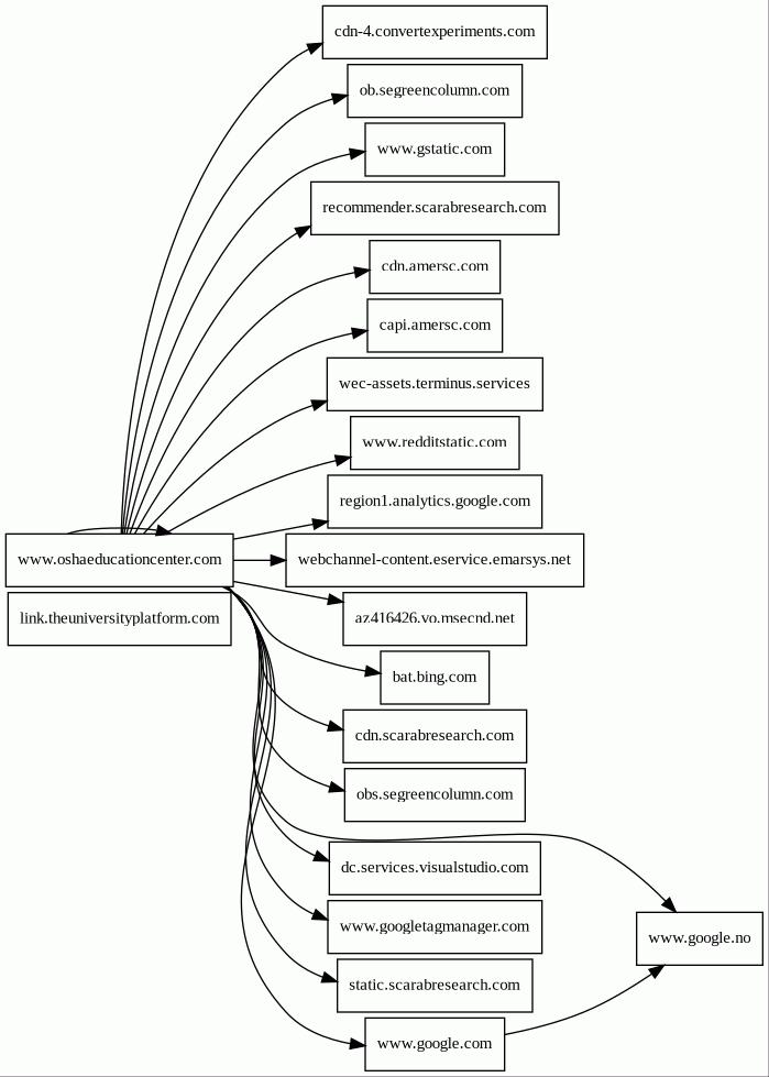
link.theuniversityplatform.com/u/nrd.php?p=d0hVdg8aqP_97_6327702_1_5&ems_l=10286597&i=1&d=NTEwMDgwNjA0|ZDBoVmRnOGFxUA==|NWIxOTg5NGFkMWRiMzNmOTE=|&_esuh=_11_4dda692e9b4c01b2b787b605ae44787553eee856be1861ecddec8cfac4ad740d
Finishing URL
www.oshaeducationcenter.com/hazwoper/8-hour-training/?lgr=2e8e2b8c-c55d-4e64-ad00-b43ec1f8bac0&sc_src=email_6327702&sc_lid=510080604&sc_uid=d0hVdg8aqP&sc_llid=97&sc_eh=5b19894ad1db33f91&utm_source=emarsys&utm_medium=email_retention&utm_campaign=%7C%20Hazwoper%20Refresher%20%7C%20OEC%20%7C%20NTL%20%7C%20Renewal%20%7C%20Black%20Friday%205doff%202023%20Expired%20%7C%20T2%20%7C&utm_content=%7C%20Hazwoper%20Refresher%20%7C%20OEC%20%7C%20NTL%2
IP / ASN

217.175.192.49
Title
OSHA 8-Hour HAZWOPER Annual Refresher Training Online
Detections
urlquery
0
Network Intrusion Detection
0
Threat Detection Systems
0
Host Summary
| Host | Rank | Registered | First Seen | Last Seen | Sent | Received | IP | Fingerprints |
|---|---|---|---|---|---|---|---|---|
cdn-4.convertexperiments.com | unknown | 2012-06-05 | 2022-10-27 10:47:30 | 2023-11-30 06:23:20 | 450 B | 92 kB | ![]() 96.6.17.228 | |
www.googletagmanager.com | 75 | 2011-11-11 | 2013-05-22 04:07:37 | 2023-11-30 08:05:45 | 3.3 kB | 676 kB | ![]() 142.250.74.168 | |
capi.amersc.com | 315885 | 2003-03-05 | 2022-02-09 19:57:09 | 2023-11-15 16:26:02 | 17 kB | 49 kB | ![]() 152.199.16.5 | |
wec-assets.terminus.services | 14882 | 2016-12-12 | 2021-05-25 08:59:38 | 2023-11-29 13:35:13 | 468 B | 341 B | ![]() 143.204.55.70 | |
static.scarabresearch.com | 14309 | 2008-03-06 | 2018-03-27 09:32:15 | 2023-11-25 21:21:43 | 895 B | 66 kB | ![]() 54.230.111.21 | |
link.theuniversityplatform.com | unknown | 2019-09-13 | 2019-11-04 17:23:52 | 2023-11-16 16:28:27 | 686 B | 849 B | ![]() 217.175.192.49 | |
www.oshaeducationcenter.com | 744645 | 2006-11-07 | 2014-02-11 14:08:27 | 2023-11-27 14:56:46 | 18 kB | 367 kB | ![]() 20.82.13.59 | |
bat.bing.com | 387 | 1996-01-29 | 2014-04-08 11:23:16 | 2023-11-30 05:10:13 | 7.8 kB | 62 kB | ![]() 204.79.197.200 | |
cdn.amersc.com | 201431 | 2003-03-05 | 2020-01-07 13:46:41 | 2023-11-16 00:11:46 | 871 B | 13 kB | ![]() 152.199.21.175 | |
cdn.scarabresearch.com | 11242 | 2008-03-06 | 2017-08-01 09:10:31 | 2023-11-17 09:59:03 | 453 B | 23 kB | ![]() 54.230.111.107 | |
ob.segreencolumn.com | unknown | 2022-08-01 | 2023-01-06 14:48:58 | 2023-11-30 14:46:02 | 456 B | 38 kB | ![]() 54.230.111.69 | |
recommender.scarabresearch.com | 7821 | 2008-03-06 | 2012-10-10 16:32:56 | 2023-11-30 08:00:32 | 594 B | 632 B | ![]() 18.184.210.11 | |
region1.analytics.google.com | unknown | 1997-09-15 | 2022-03-17 12:26:33 | 2023-11-30 05:09:14 | 5.5 kB | 1.8 kB | ![]() 216.239.34.36 | |
www.google.com | 7 | 1997-09-15 | 2015-05-10 13:11:19 | 2023-11-19 18:48:38 | 1.4 kB | 1.8 kB | ![]() 216.58.211.4 | |
webchannel-content.eservice.emarsys.net | 13932 | 2001-07-12 | 2019-10-25 09:15:02 | 2023-11-30 08:00:33 | 1.2 kB | 469 B | ![]() 34.111.52.132 | |
www.redditstatic.com | 1440 | 2011-11-09 | 2012-06-30 14:33:28 | 2023-11-29 18:23:02 | 431 B | 8.4 kB | ![]() 151.101.129.140 | |
www.gstatic.com | unknown | 2008-02-11 | 2016-07-26 11:37:06 | 2023-11-30 06:52:33 | 887 B | 22 kB | ![]() 142.250.74.35 | |
obs.segreencolumn.com | unknown | 2022-08-01 | 2023-01-06 14:48:59 | 2023-11-25 15:26:30 | 11 kB | 3.9 kB | ![]() 52.45.196.192 | |
www.google.no | 25607 | 2001-02-26 | 2016-04-05 21:50:59 | 2023-11-30 06:00:14 | 2.6 kB | 1.9 kB | ![]() 142.250.74.163 | |
dc.services.visualstudio.com | 894 | 1997-03-18 | 2014-02-04 17:25:27 | 2023-11-30 03:20:41 | 1.1 kB | 877 B | ![]() 52.236.186.216 | |
az416426.vo.msecnd.net | 1935 | 2008-09-29 | 2014-02-09 16:03:31 | 2023-11-30 05:44:20 | 440 B | 97 kB | ![]() 152.199.19.161 |
Related reports
Threat Detection Systems
Public InfoSec YARA rules
No alerts detected
OpenPhish
No alerts detected
PhishTank
No alerts detected
mnemonic secure dns
No alerts detected
Quad9 DNS
No alerts detected
ThreatFox
No alerts detected
JavaScript (65)
| HASH | FROM | Size | First Seen | Last Seen | |
|---|---|---|---|---|---|
| c3259ea011a45965c0a62afd108a1a0d | DocumentWrite | 473 B | 2023-10-31 | 2024-08-20 | |
Introduced by DocumentWrite First Seen 2023-10-31 Last Seen 2024-08-20 Times Seen 9 Size 473 B (473 bytes) MD5 c3259ea011a45965c0a62afd108a1a0d SHA1 4df0da068bfc600ca215b05696352c709f4a8381 Loading... | |||||
HTTP Transactions (95)
| URL | IP | Response | Size |
|---|



