Report Overview
Visitedpublic
2024-09-04 01:46:56
Tags
Submit Tags
URL
foothubhd.live/cast/1/link5.php
Finishing URL
foothubhd.live/cast/1/link5.php
IP / ASN

172.67.218.76
Title
LINK 5
Suspicious - Anti-debugging code
Detections
urlquery
0
Network Intrusion Detection
0
Threat Detection Systems
0
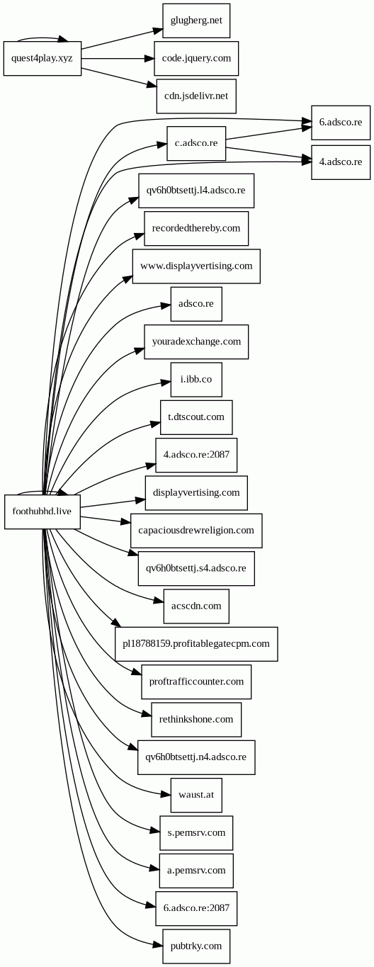
Host Summary
| Host | Rank | Registered | First Seen | Last Seen | Sent | Received | IP | Fingerprints |
|---|---|---|---|---|---|---|---|---|
www.displayvertising.com | 124302 | 2020-04-18 | 2020-04-29 19:59:02 | 2024-08-31 17:20:05 | 455 B | 51 kB | ![]() 185.76.9.12 | |
qv6h0btsettj.n4.adsco.re | unknown | unknown | No data | No data | 446 B | 461 B | ![]() 38.132.109.126 | |
pubtrky.com | unknown | 2023-11-21 | 2023-11-21 12:12:26 | 2024-09-03 16:39:51 | 471 B | 562 B | ![]() 172.67.188.110 | |
a.pemsrv.com | unknown | 2023-08-01 | 2023-08-05 14:08:36 | 2024-09-03 21:38:19 | 403 B | 102 kB | ![]() 185.76.9.12 | |
r10.o.lencr.org | unknown | 2020-06-29 | 2024-06-06 21:45:11 | 2024-09-03 18:12:24 | 2.3 kB | 6.2 kB | ![]() 23.36.77.32 | |
s.pemsrv.com | unknown | 2023-08-01 | 2023-08-04 15:10:46 | 2024-09-03 21:38:22 | 423 B | 269 B | ![]() 95.211.229.247 | |
rethinkshone.com | unknown | 2024-08-05 | 2024-09-03 12:19:54 | 2024-09-03 16:46:15 | 2.5 kB | 2.5 kB | ![]() 192.243.59.13 | |
foothubhd.live 1 alert(s) on this Host | unknown | unknown | No data | No data | 970 B | 16 kB | ![]() 104.21.38.32 | |
qv6h0btsettj.l4.adsco.re | unknown | unknown | No data | No data | 446 B | 461 B | ![]() 185.200.118.62 | |
recordedthereby.com | unknown | 2024-05-08 | 2024-05-14 07:24:53 | 2024-09-03 16:50:42 | 399 B | 32 kB | ![]() 188.114.97.1 | |
c.adsco.re | 16577 | 2017-02-14 | 2017-11-29 19:42:15 | 2024-09-03 16:50:42 | 1.0 kB | 118 kB | ![]() 104.17.166.186 | |
capaciousdrewreligion.com | unknown | 2023-11-07 | 2023-11-27 13:27:45 | 2024-09-03 13:22:27 | 413 B | 375 B | ![]() 192.243.61.227 | |
code.jquery.com | 634 | 2005-12-10 | 2012-05-21 19:28:02 | 2024-09-03 18:12:19 | 408 B | 32 kB | ![]() 151.101.66.137 | |
quest4play.xyz | unknown | 2024-08-03 | 2024-08-13 19:01:33 | 2024-08-13 19:01:33 | 856 B | 79 kB | ![]() 104.21.58.142 | |
6.adsco.re | 17812 | 2017-02-14 | 2018-01-15 05:15:29 | 2024-09-03 16:44:12 | 821 B | 951 B | ![]() 104.17.167.186 | |
4.adsco.re | 19179 | 2017-02-14 | 2021-01-04 17:47:52 | 2024-09-03 16:34:55 | 807 B | 873 B | ![]() 162.252.214.5 | |
displayvertising.com | 65650 | 2020-04-18 | 2020-04-29 23:21:45 | 2024-08-31 17:20:07 | 1.6 kB | 255 B | ![]() 216.59.56.9 | |
youradexchange.com | 273384 | 2012-11-09 | 2013-02-04 17:25:46 | 2024-09-03 16:39:49 | 793 B | 1.7 kB | ![]() 104.21.91.188 | |
t.dtscout.com | 11951 | 2013-11-01 | 2017-01-30 05:52:42 | 2024-09-03 15:59:32 | 977 B | 47 kB | ![]() 141.101.120.11 | |
waust.at | 38137 | unknown | 2016-01-28 19:24:33 | 2024-09-03 11:50:19 | 388 B | 16 kB | ![]() 104.26.4.7 | |
glugherg.net 1 alert(s) on this Host | unknown | 2022-07-14 | 2022-07-14 07:01:22 | 2024-07-16 11:50:09 | 398 B | 71 kB | ![]() 139.45.197.237 | |
e6.o.lencr.org | unknown | 2020-06-29 | 2024-06-07 08:35:09 | 2024-09-03 18:13:33 | 652 B | 1.5 kB | ![]() 23.36.77.32 | |
adsco.re | 8541 | 2017-02-14 | 2017-04-03 05:11:30 | 2024-09-03 16:34:52 | 434 B | 1.5 kB | ![]() 162.252.214.5 | |
qv6h0btsettj.s4.adsco.re | unknown | unknown | No data | No data | 446 B | 461 B | ![]() 185.200.116.60 | |
i.ibb.co | 13485 | 2010-07-20 | 2018-11-25 11:13:48 | 2024-09-03 18:41:11 | 422 B | 1.6 kB | ![]() 162.19.58.158 | |
acscdn.com | 93608 | 2020-05-05 | 2020-05-06 10:07:13 | 2024-09-03 16:39:50 | 1.2 kB | 221 kB | ![]() 172.67.165.20 | |
pl18788159.profitablegatecpm.com | unknown | unknown | No data | No data | 450 B | 34 kB | ![]() 192.243.61.225 | |
6.adsco.re:2087 | unknown | unknown | No data | No data | 417 B | 497 B | ![]() 104.17.167.186 | |
r11.o.lencr.org | unknown | 2020-06-29 | 2024-06-07 07:43:57 | 2024-09-03 18:12:05 | 1.3 kB | 3.5 kB | ![]() 23.36.77.32 | |
cdn.jsdelivr.net | 439 | 2012-05-16 | 2012-09-30 02:15:09 | 2024-09-03 18:22:05 | 426 B | 146 kB | ![]() 151.101.65.229 | |
proftrafficcounter.com | unknown | 2023-11-16 | 2023-11-21 09:55:14 | 2024-09-03 20:57:05 | 429 B | 421 B | ![]() 3.127.45.75 | |
4.adsco.re:2087 | unknown | unknown | No data | No data | 417 B | 447 B | ![]() 162.252.214.5 | |
e5.o.lencr.org | unknown | 2020-06-29 | 2024-06-07 07:39:25 | 2024-09-03 18:12:04 | 326 B | 728 B | ![]() 23.36.77.32 |
Related reports
Threat Detection Systems
Public InfoSec YARA rules
No alerts detected
OpenPhish
No alerts detected
PhishTank
No alerts detected
mnemonic secure dns
No alerts detected
Quad9 DNS
| Scan Date | Severity | Indicator | Alert |
|---|---|---|---|
| 2024-09-04 | medium | glugherg.net | Sinkholed |
ThreatFox
No alerts detected
JavaScript (179)
No JavaScripts
HTTP Transactions (55)
| URL | IP | Response | Size |
|---|







