Report Overview
Visitedpublic
2025-12-09 16:05:10
Tags
Submit Tags
URL
info-us.symetri.com/e3t/Ctc/LW+113/cxTRM04/VV_3lD8r897zN27Cp3h8qXzxW54fY-N5GThfPN74Pqtj3lYM-W6N1vHY6lZ3mFVqnB881w6NmCV93p7-792spVW204m3Q88W2-gVNLkDj1LCJ36W6GYjp14K5fg9W3sblKD32zvHFN1xfmXPBHjJQW5SLRbb8NR-fWW7x2xln1CfnTSVbFQl73yPq-WW51hP3m1Hh20RW4S7Qs05Wv6WZW5dmxMn2t_1wqW906dR54LVFwqW1s5GYj46Z6vPW2hRpwy72lftQN7H76V8lRCzyVSm3km449G7FN4Z7hFcrqWlVVBKqtc5m3XjCN2ZPSw7y3BhNW6wyJkn2Z9dM8f5GdLpK04
Finishing URL
www.symetri.us/?utm_medium=email&_hsenc=p2ANqtz-_XDWh1tD72SUQu0aQm8Hz39ac1IjrlSoWzI3weGEj0yl3MBCTqqO_-0dtpDzbi6IyRxvrm3y6HdeLBxeT2RZ1hTQMM48UY7HGLLlcXTtdVFfVvlZE&_hsmi=393618130&utm_content=393066459&utm_source=hs_email
IP / ASN

199.60.103.228
Title
We challenge people to work smarter | Symetri.us
Detections
urlquery
0
Network Intrusion Detection
0
Threat Detection Systems
1
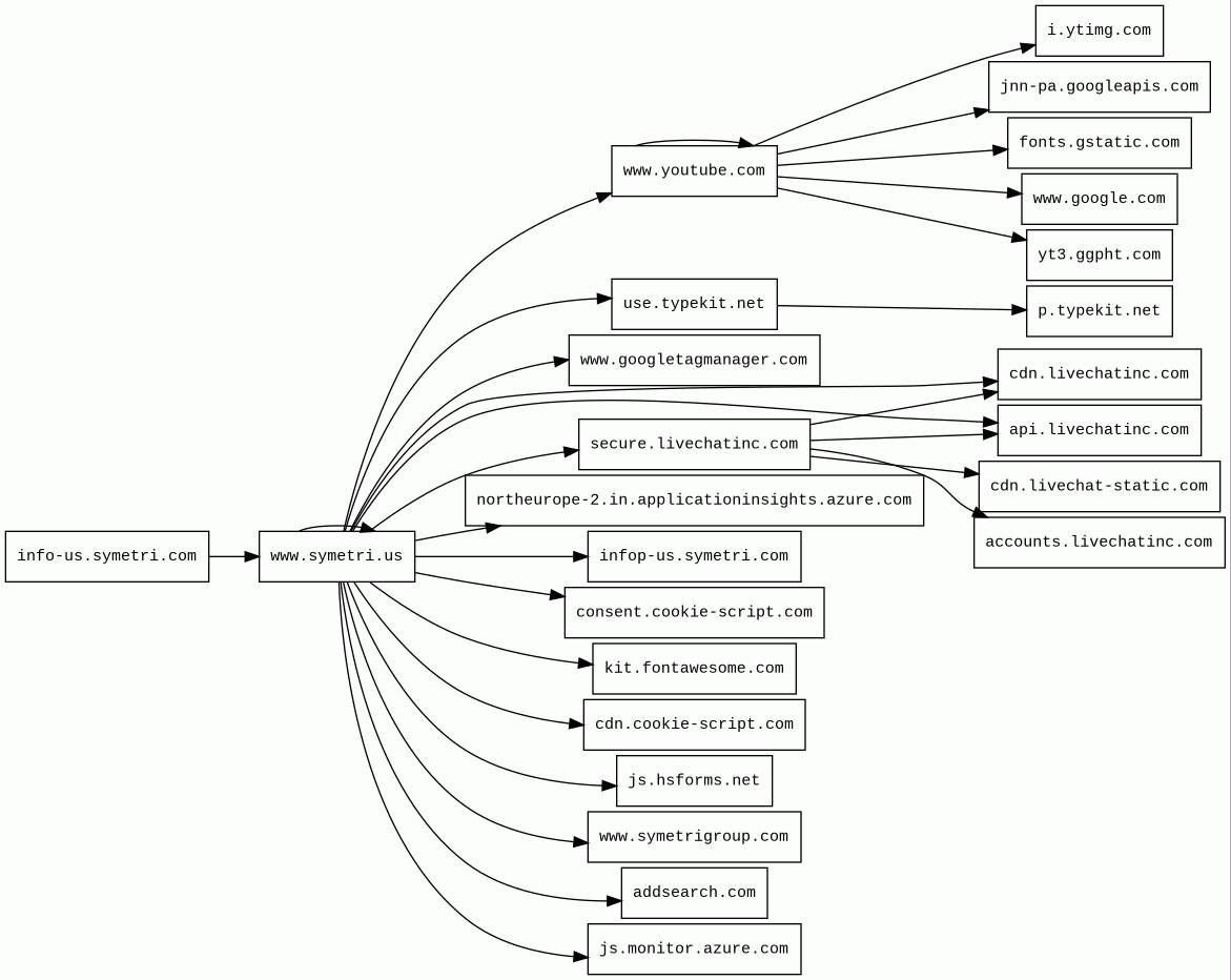
Host Summary
| Host | Rank | Registered | First Seen | Last Seen | Sent | Received | IP | Fingerprints |
|---|---|---|---|---|---|---|---|---|
www.symetri.us | unknown | 2021-03-28 | 2023-06-14 | 2025-06-03 | 18 kB | 1.2 MB | ![]() 13.69.228.11 | ![]() ![]() |
cdn.livechatinc.com | 36142 | 2005-10-31 | 2012-06-22 | 2025-12-08 | 9.6 kB | 1.3 MB | ![]() 95.101.10.171 | |
addsearch.com | 60835 | 2001-09-25 | 2013-11-30 | 2025-12-01 | 922 B | 59 kB | ![]() 99.80.22.109 | |
jnn-pa.googleapis.com | 1579 | 2005-01-25 | 2021-11-16 | 2025-12-07 | 1.2 kB | 1.2 kB | ![]() 142.250.74.106 | |
fonts.gstatic.com | unknown | 2008-02-11 | 2014-04-02 | 2025-12-07 | 1.1 kB | 82 kB | ![]() 142.250.74.35 | |
js.hsforms.net | 43845 | 2013-09-18 | 2013-09-26 | 2025-12-08 | 413 B | 596 kB | ![]() 104.16.5.65 | |
info-us.symetri.com | unknown | 1999-04-19 | 2025-06-05 | 2025-06-19 | 2.1 kB | 115 kB | ![]() 199.60.103.28 | |
api.livechatinc.com | 29526 | 2005-10-31 | 2013-12-20 | 2025-12-08 | 3.2 kB | 22 kB | ![]() 23.0.161.50 | |
secure.livechatinc.com | 8212 | 2005-10-31 | 2012-08-20 | 2025-12-08 | 714 B | 2.0 kB | ![]() 23.0.161.50 | |
www.youtube.com 1 alert(s) on this Host | 286 | 2005-02-15 | 2013-04-13 | 2025-12-07 | 5.8 kB | 3.9 MB | ![]() 216.58.211.14 | |
infop-us.symetri.com | unknown | 1999-04-19 | 2023-12-21 | 2025-06-03 | 413 B | 6.0 kB | ![]() 52.54.96.194 | |
use.typekit.net | 4054 | 2010-08-02 | 2012-07-05 | 2025-12-07 | 2.2 kB | 108 kB | ![]() 23.36.77.81 | |
northeurope-2.in.applicationinsights.azure.com | 99693 | 1994-10-25 | 2021-06-09 | 2025-12-08 | 2.2 kB | 1.5 kB | ![]() 20.166.40.68 | |
cdn.livechat-static.com | 339953 | 2016-05-30 | 2017-12-15 | 2025-12-03 | 483 B | 373 kB | ![]() 95.101.10.171 | |
kit.fontawesome.com | 16651 | 2012-10-18 | 2019-03-29 | 2025-12-08 | 449 B | 500 B | ![]() 172.64.147.188 | |
accounts.livechatinc.com | 44666 | 2005-10-31 | 2017-07-31 | 2025-12-08 | 534 B | 1.8 kB | ![]() 23.0.161.50 | |
www.googletagmanager.com | 283 | 2011-11-11 | 2012-10-04 | 2025-12-07 | 884 B | 907 kB | ![]() 142.250.74.136 | |
cdn.cookie-script.com | 107384 | 2013-05-28 | 2020-07-25 | 2025-12-09 | 446 B | 203 kB | ![]() 165.232.93.253 | |
www.google.com | 22 | 1997-09-15 | 2015-05-10 | 2025-12-07 | 455 B | 58 kB | ![]() 142.251.142.228 | |
i.ytimg.com | 436 | 2007-12-11 | 2012-10-03 | 2025-12-07 | 556 B | 50 kB | ![]() 216.58.211.22 | |
js.monitor.azure.com | 3578 | 1994-10-25 | 2020-04-24 | 2025-12-08 | 458 B | 124 kB | ![]() 13.107.213.53 | |
www.symetrigroup.com | unknown | 2016-01-27 | 2023-01-30 | 2025-06-03 | 485 B | 8.0 kB | ![]() 13.69.228.11 | |
consent.cookie-script.com | 183561 | 2013-05-28 | 2018-05-24 | 2025-12-09 | 537 B | 434 B | ![]() 206.189.8.180 | |
yt3.ggpht.com | 1275 | 2008-01-16 | 2014-01-15 | 2025-12-07 | 524 B | 2.9 kB | ![]() 142.251.142.225 | |
p.typekit.net | 4638 | 2010-08-02 | 2012-05-23 | 2025-12-07 | 486 B | 340 B | ![]() 23.36.77.57 |
YouTube (Video players)
YouTube is a video sharing service where users can create their own profile, upload videos, watch, like and comment on other videos.Typekit (Font scripts)
Typekit is an online service which offers a subscription library of fonts.Adobe Fonts (Font scripts)
Adobe Fonts is a web-based service providing access to a vast library of high-quality fonts for web and print design.Google Tag Manager (Tag managers)
Google Tag Manager is a tag management system (TMS) that allows you to quickly and easily update measurement codes and related code fragments collectively known as tags on your website or mobile app.Font Awesome (Font scripts)
Font Awesome is a font and icon toolkit based on CSS and Less.Addsearch (Search engines)
Addsearch is a site search solution for small and large websites.Azure (PaaS)
Azure is a cloud computing service for building, testing, deploying, and managing applications and services through Microsoft-managed data centers.jQuery:3.6.0 (JavaScript libraries)
jQuery is a JavaScript library which is a free, open-source software designed to simplify HTML DOM tree traversal and manipulation, as well as event handling, CSS animation, and Ajax.Google Cloud Storage (Miscellaneous)
Google Cloud Storage allows world-wide storage and retrieval of any amount of data at any time.Google Cloud (IaaS)
Google Cloud is a suite of cloud computing services.Nginx (Web servers, Reverse proxies)
Nginx is a web server that can also be used as a reverse proxy, load balancer, mail proxy and HTTP cache.Cloudflare (CDN)
Cloudflare is a web-infrastructure and website-security company, providing content-delivery-network services, DDoS mitigation, Internet security, and distributed domain-name-server services.Amazon CloudFront (CDN)
Amazon CloudFront is a fast content delivery network (CDN) service that securely delivers data, videos, applications, and APIs to customers globally with low latency, high transfer speeds.Amazon Web Services (PaaS)
Amazon Web Services (AWS) is a comprehensive cloud services platform offering compute power, database storage, content delivery and other functionality.Cloudflare Bot Management (Security)
Cloudflare bot management solution identifies and mitigates automated traffic to protect websites from bad bots.Salesforce Marketing Cloud Account Engagement (Marketing automation)
Salesforce Marketing Cloud Account Engagement (formerly known as Pardot) is an application specifically designed for B2B marketing automation.Microsoft HTTPAPI:2.0 (Web servers)
Microsoft HTTPAPI is a kernel-mode HTTP driver in the Windows operating system responsible for handling HTTP requests and responses with efficiency, scalability, and security.Nginx:1.26.3 (Web servers, Reverse proxies)
Nginx is a web server that can also be used as a reverse proxy, load balancer, mail proxy and HTTP cache.Azure Front Door (Load balancers)
Azure Front Door is a scalable and secure entry point for fast delivery of your global web applications.Related reports
Threat Detection Systems
| Detection System | Indicator | Verdict | Alert |
|---|---|---|---|
| Private YARA rules | www.youtube.com/s/player/3062cec8/player_ias.vflset/en_US/base.js | audit | Hunting_JS_WebAssembly |
JavaScript (175)
| HASH | FROM | Size | First Seen | Last Seen | |
|---|---|---|---|---|---|
| 05d8a05ff1872626f5b8243934507b28 | DocumentWrite | 6.5 kB | 2025-12-09 | 2025-12-09 | |
Introduced by DocumentWrite First Seen 2025-12-09 Last Seen 2025-12-09 Times Seen 1 Size 6.5 kB (6530 bytes) MD5 05d8a05ff1872626f5b8243934507b28 SHA1 f0f18157148a5d84d9b8519055a0a82026bf4a1a Loading... | |||||
| 13d993bda3597f01bde06a11cb808482 | DocumentWrite | 6.5 kB | 2025-12-09 | 2025-12-09 | |
Introduced by DocumentWrite First Seen 2025-12-09 Last Seen 2025-12-09 Times Seen 1 Size 6.5 kB (6529 bytes) MD5 13d993bda3597f01bde06a11cb808482 SHA1 8e2a5420787d2bb8bd57c4358134ea8cda078853 Loading... | |||||
HTTP Transactions (86)
| URL | IP | Response | Size |
|---|






