Report Overview
Visitedpublic
2025-10-04 20:48:18
Tags
Submit Tags
URL
srv.dt.ppmxp.com/v2/992/a5514332-a041-11f0-8455-ac1f6b8de821/1/cl
Finishing URL
www.magasinet.no/?utm_source=circlewise&utm_medium=cpo&utm_campaign=YIELDKIT&tmt_data=c167e529-62f5-4da1-b91e-6bed1ea9ba84&tmt_ufp=4bdccdc03767d8309a4ee62208cc54130dd24be59e4edee7976b90150829c25f
IP / ASN

185.59.220.199
Title
Magasinet.no | Alt til jakt, tur og friluftsliv siden 1991
Detections
urlquery
0
Network Intrusion Detection
0
Threat Detection Systems
1
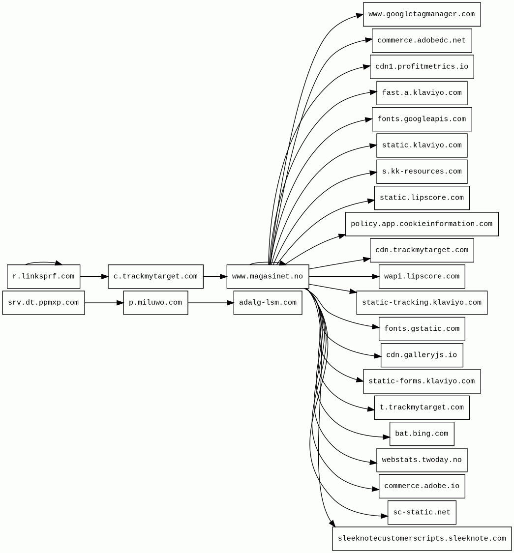
Host Summary
| Host | Rank | Registered | First Seen | Last Seen | Sent | Received | IP | Fingerprints |
|---|---|---|---|---|---|---|---|---|
policy.app.cookieinformation.com | 194909 | 2014-02-25 | 2018-04-03 | 2025-09-29 | 2.4 kB | 282 kB | ![]() 13.107.253.53 | |
fonts.googleapis.com | 313 | 2005-01-25 | 2012-05-23 | 2025-09-28 | 1.0 kB | 44 kB | ![]() 142.250.74.138 | |
cdn.galleryjs.io | 859456 | 2019-08-27 | 2019-10-23 | 2025-09-30 | 436 B | 42 kB | ![]() 104.18.4.83 | |
www.googletagmanager.com | 283 | 2011-11-11 | 2012-10-04 | 2025-09-28 | 2.2 kB | 2.2 MB | ![]() 142.250.74.8 | |
wapi.lipscore.com | 792374 | 2013-07-12 | 2018-02-11 | 2025-09-30 | 17 kB | 63 kB | ![]() 151.101.238.217 | ![]() ![]() |
static.lipscore.com | 863120 | 2013-07-12 | 2015-01-29 | 2025-09-30 | 878 B | 447 kB | ![]() 18.244.18.72 | |
t.trackmytarget.com | unknown | 2014-04-10 | 2015-09-24 | 2025-10-01 | 422 B | 186 B | ![]() 52.18.171.109 | |
webstats.twoday.no | unknown | 2022-08-19 | 2023-06-05 | 2025-10-01 | 2.5 kB | 67 kB | ![]() 185.22.120.233 | |
grounswerbrounimum.com | 118166 | 2025-06-23 | 2025-07-08 | 2025-09-30 | 1.1 kB | 959 B | ![]() 18.165.140.118 | |
srv.dt.ppmxp.com 1 alert(s) on this Host | 4044711 | 2025-07-16 | 2025-08-10 | 2025-09-10 | 533 B | 955 B | ![]() 185.59.220.199 | |
sleeknotecustomerscripts.sleeknote.com | 223810 | 2012-11-25 | 2014-12-21 | 2025-09-29 | 435 B | 608 B | ![]() 13.35.58.46 | |
www.magasinet.no | 1295261 | 2011-10-12 | 2012-07-21 | 2025-10-01 | 112 kB | 3.2 MB | ![]() 151.101.237.154 | |
commerce.adobedc.net | 181006 | 2018-11-27 | 2019-08-03 | 2025-09-29 | 7.0 kB | 5.5 kB | ![]() 35.153.109.208 | |
static-forms.klaviyo.com | 21447 | 2012-03-29 | 2021-05-06 | 2025-09-28 | 474 B | 35 kB | ![]() 151.101.238.133 | |
static-tracking.klaviyo.com | 20795 | 2012-03-29 | 2021-12-02 | 2025-09-28 | 3.2 kB | 84 kB | ![]() 151.101.238.133 | |
fonts.gstatic.com | unknown | 2008-02-11 | 2014-04-02 | 2025-09-28 | 4.4 kB | 395 kB | ![]() 142.250.74.99 | |
c.trackmytarget.com | 5792172 | 2014-04-10 | 2014-10-08 | 2025-10-01 | 627 B | 4.8 kB | ![]() 99.80.23.122 | |
sc-static.net | 3142 | 2017-03-16 | 2017-09-05 | 2025-09-28 | 417 B | 58 kB | ![]() 3.163.248.4 | |
fast.a.klaviyo.com | 22057 | 2012-03-29 | 2018-04-18 | 2025-09-28 | 496 B | 3.0 kB | ![]() 151.101.238.133 | |
static.klaviyo.com | 17868 | 2012-03-29 | 2018-04-18 | 2025-09-28 | 8.3 kB | 371 kB | ![]() 151.101.238.133 | |
s.kk-resources.com | 457668 | 2016-07-04 | 2018-08-25 | 2025-09-29 | 836 B | 14 kB | ![]() 13.33.235.84 | |
r.linksprf.com | 963970 | 2023-09-05 | 2023-09-14 | 2025-09-29 | 2.4 kB | 3.8 kB | ![]() 54.154.136.171 | |
cdn1.profitmetrics.io | 642078 | 2018-08-01 | 2022-05-02 | 2025-09-30 | 437 B | 24 kB | ![]() 172.67.74.163 | |
bat.bing.com | 2924 | 1996-01-29 | 2014-04-08 | 2025-09-28 | 1.8 kB | 56 kB | ![]() 150.171.27.10 | |
commerce.adobe.io | 245426 | 2012-03-12 | 2020-12-09 | 2025-09-29 | 1.2 kB | 11 kB | ![]() 44.196.228.180 | |
p.miluwo.com | unknown | 2023-08-16 | 2023-09-04 | 2025-10-01 | 990 B | 2.4 kB | ![]() 185.59.220.198 | |
cdn.trackmytarget.com | 4225920 | 2014-04-10 | 2017-12-11 | 2025-09-30 | 439 B | 5.8 kB | ![]() 185.76.9.12 | ![]() |
Azure (PaaS)
Azure is a cloud computing service for building, testing, deploying, and managing applications and services through Microsoft-managed data centers.Azure Front Door (Load balancers)
Azure Front Door is a scalable and secure entry point for fast delivery of your global web applications.Cloudflare (CDN)
Cloudflare is a web-infrastructure and website-security company, providing content-delivery-network services, DDoS mitigation, Internet security, and distributed domain-name-server services.Amazon CloudFront (CDN)
Amazon CloudFront is a fast content delivery network (CDN) service that securely delivers data, videos, applications, and APIs to customers globally with low latency, high transfer speeds.Amazon Web Services (PaaS)
Amazon Web Services (AWS) is a comprehensive cloud services platform offering compute power, database storage, content delivery and other functionality.Varnish (Caching)
Varnish is a reverse caching proxy.Cowboy (Web servers)
Cowboy is a small, fast, modular HTTP server written in Erlang.Erlang (Programming languages)
Erlang is a general-purpose, concurrent, functional programming language, and a garbage-collected runtime system.Amazon S3 (CDN)
Amazon S3 or Amazon Simple Storage Service is a service offered by Amazon Web Services (AWS) that provides object storage through a web service interface.Nginx (Web servers, Reverse proxies)
Nginx is a web server that can also be used as a reverse proxy, load balancer, mail proxy and HTTP cache.Bunny (CDN)
Platform.sh (PaaS)
PHP (Programming languages)
PHP is a general-purpose scripting language used for web development.OpenResty (Web servers)
OpenResty is a web platform based on nginx which can run Lua scripts using its LuaJIT engine.CDN77 (CDN)
CDN77 is a content delivery network (CDN).Related reports
Threat Detection Systems
| Detection System | Indicator | Verdict | Alert |
|---|---|---|---|
| DNS4EU | srv.dt.ppmxp.com | malicious | Sinkholed |
JavaScript (72)
No JavaScripts
HTTP Transactions (189)
| URL | IP | Response | Size |
|---|







