Report Overview
Visitedpublic
2023-12-03 15:09:21
Tags
Submit Tags
URL
thetele.space/ng/pm/wheel/
Finishing URL
www.ibet.com/no-NO/?aff=chJIjaqSjQA9AIDYF8lAOGNd7ZgqdRLk
IP / ASN

164.90.221.181
Title
iBet.com
Detections
urlquery
0
Network Intrusion Detection
0
Threat Detection Systems
0
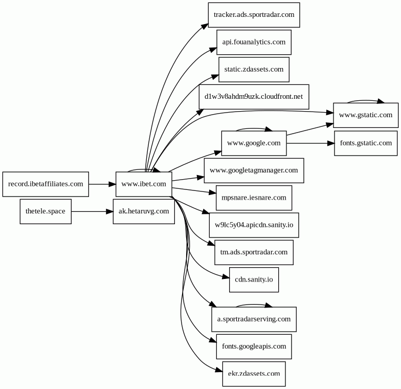
Host Summary
| Host | Rank | Registered | First Seen | Last Seen | Sent | Received | IP | Fingerprints |
|---|---|---|---|---|---|---|---|---|
w9lc5y04.apicdn.sanity.io | unknown | 2015-01-07 | 2021-06-01 09:50:44 | 2023-12-03 13:56:18 | 9.0 kB | 62 kB | ![]() 34.102.211.197 | |
www.gstatic.com | unknown | 2008-02-11 | 2016-07-26 11:37:06 | 2023-12-03 07:56:40 | 2.4 kB | 603 kB | ![]() 142.250.74.35 | |
fonts.gstatic.com | unknown | 2008-02-11 | 2014-09-09 02:40:21 | 2023-12-03 05:48:43 | 1.1 kB | 33 kB | ![]() 142.250.74.131 | |
cdn.sanity.io | 20386 | 2015-01-07 | 2017-03-16 08:21:36 | 2023-12-02 18:18:08 | 39 kB | 2.7 MB | ![]() 35.190.70.79 | |
d1w3v8ahdm9uzk.cloudfront.net | unknown | 2008-04-25 | 2023-01-19 20:53:31 | 2023-12-02 12:11:05 | 504 B | 951 B | ![]() 143.204.42.60 | |
record.ibetaffiliates.com | unknown | 2020-02-27 | 2021-06-01 09:50:39 | 2023-12-03 12:01:48 | 547 B | 3.3 kB | ![]() 104.18.192.136 | |
tm.ads.sportradar.com | 40177 | 1998-10-30 | 2019-07-25 12:47:51 | 2023-12-03 04:34:24 | 440 B | 379 kB | ![]() 23.36.79.8 | |
thetele.space | unknown | 2023-11-10 | 2023-11-12 20:44:12 | 2023-12-01 05:14:51 | 492 B | 390 B | ![]() 164.90.221.181 | |
www.ibet.com | unknown | 1997-11-02 | 2015-02-28 10:01:34 | 2023-11-30 05:41:54 | 31 kB | 6.2 MB | ![]() 54.230.111.16 | |
www.google.com | 7 | 1997-09-15 | 2015-05-10 13:11:19 | 2023-11-19 18:48:38 | 1.8 kB | 40 kB | ![]() 142.250.74.100 | |
tracker.ads.sportradar.com | 41720 | 1998-10-30 | 2019-05-23 10:10:00 | 2023-12-03 12:03:09 | 868 B | 53 kB | ![]() 23.36.79.8 | |
api.fouanalytics.com | 8452 | 2019-11-20 | 2020-03-20 11:36:49 | 2023-12-01 23:53:50 | 1.3 kB | 32 kB | ![]() 172.64.97.32 | |
a.sportradarserving.com | 2372 | 2019-05-15 | 2019-05-18 10:44:07 | 2023-12-03 12:01:53 | 967 B | 3.1 kB | ![]() 3.122.4.58 | |
ekr.zdassets.com | 2396 | 2013-01-28 | 2018-06-14 01:52:57 | 2023-12-03 10:05:52 | 472 B | 2.4 kB | ![]() 104.18.72.113 | |
my.rtmark.net | 9054 | 2014-10-29 | 2015-02-04 10:54:57 | 2023-12-02 20:02:45 | 410 B | 681 B | ![]() 139.45.195.8 | |
fonts.googleapis.com | 8877 | 2005-01-25 | 2013-06-10 22:14:26 | 2023-12-03 06:08:10 | 498 B | 7.4 kB | ![]() 142.250.74.138 | |
mpsnare.iesnare.com | 5723 | 2003-03-12 | 2016-04-10 13:13:26 | 2023-12-03 12:59:35 | 4.3 kB | 47 kB | ![]() 54.228.71.178 | |
static.zdassets.com | 2154 | 2013-01-28 | 2018-06-24 00:11:55 | 2023-12-02 18:21:42 | 3.1 kB | 380 kB | ![]() 104.18.70.113 | |
www.googletagmanager.com | 75 | 2011-11-11 | 2013-05-22 04:07:37 | 2023-12-03 06:51:04 | 891 B | 176 kB | ![]() 142.250.74.168 | |
ak.hetaruvg.com 2 alert(s) on this Host | 37989 | 2021-09-01 | 2021-09-02 05:00:56 | 2023-12-02 15:10:35 | 985 B | 2.3 kB | ![]() 23.36.76.200 |
Related reports
Threat Detection Systems
Public InfoSec YARA rules
No alerts detected
OpenPhish
No alerts detected
PhishTank
No alerts detected
mnemonic secure dns
No alerts detected
Quad9 DNS
| Scan Date | Severity | Indicator | Alert |
|---|---|---|---|
| 2023-12-03 | medium | hetaruvg.com | Sinkholed |
| 2023-12-03 | medium | hetaruvg.com | Sinkholed |
ThreatFox
No alerts detected
JavaScript (73)
No JavaScripts
HTTP Transactions (185)
| URL | IP | Response | Size |
|---|




