Report Overview
Visitedpublic
2025-12-27 16:25:41
Tags
Submit Tags
URL
www.createsexfriend.com/?rtkcid=6950083ca74398f3cfe5d98c&clickid=6950083ca74398f3cfe5d98c&cmpid=68b540ed1d868e9bcac2dbb6&pubid=d_jean&auth_token=&prelandername=&utm_source=referral&utm_medium=affiliate&utm_campaign=
Finishing URL
www.createsexfriend.com/?rtkcid=6950083ca74398f3cfe5d98c&clickid=6950083ca74398f3cfe5d98c&cmpid=68b540ed1d868e9bcac2dbb6&pubid=d_jean&auth_token=&prelandername=&utm_source=referral&utm_medium=affiliate&utm_campaign=
IP / ASN
216.150.16.193
#16509 AMAZON-02
Title
Swipey.ai – Bring Your Fantasy to Life with AI

Detections

urlquery
0
Network Intrusion Detection
0
Threat Detection Systems
2

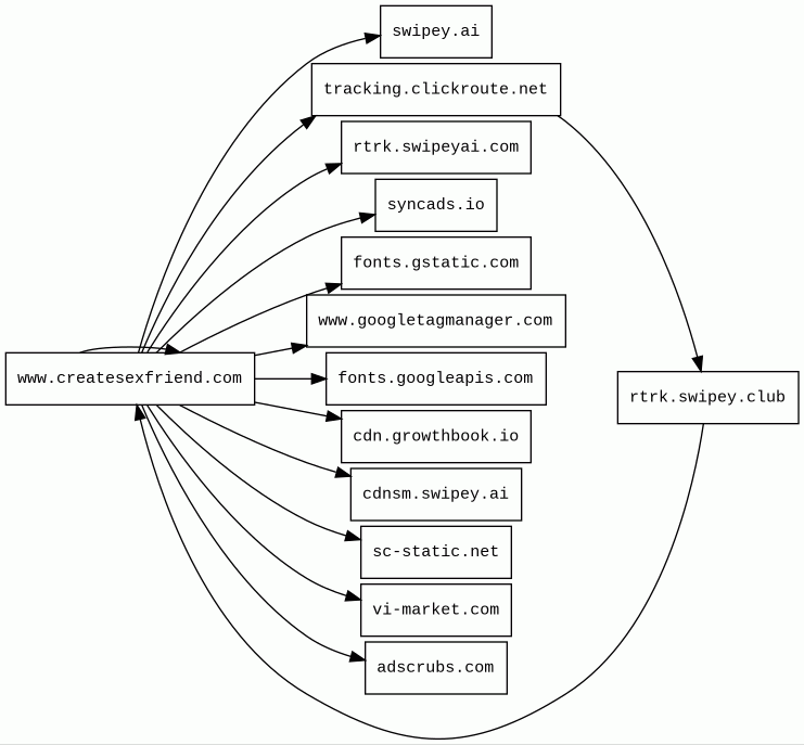
Host Summary

HostRankRegisteredFirst SeenLast Seen
swipey.ai
502339unknown2025-04-012025-12-20
fonts.googleapis.com
3132005-01-252012-05-232025-12-21
cdnsm.swipey.ai
unknownunknown2025-11-062025-12-26
www.createsexfriend.com
unknown2025-08-052025-08-282025-12-26
rtrk.swipeyai.com
unknown2025-01-312025-08-282025-12-26
vi-market.com
unknown2025-01-302025-12-162025-12-26
rtrk.swipey.club
73064982025-02-032025-07-032025-12-26
tracking.clickroute.net
unknown2023-11-012025-11-052025-12-21
cdn.growthbook.io
456632020-05-192022-02-082025-12-23
sc-static.net
31422017-03-162017-09-052025-12-22
syncads.io
1608132023-11-172023-12-052025-12-23
adscrubs.com
unknown2025-09-052025-11-032025-12-20
fonts.gstatic.com
unknown2008-02-112014-04-022025-12-21
www.googletagmanager.com
2832011-11-112012-10-042025-12-21

Related reports

Threat Detection Systems
Detection SystemIndicatorVerdictAlert
DigiCert UltraDNSrtrk.swipeyai.commalicious
Sinkholed
DigiCert UltraDNSrtrk.swipey.clubmalicious
Sinkholed

JavaScript (33)

HTTP Transactions (74)

URLIPResponseSize