Report Overview
Visitedpublic
2025-09-17 10:29:16
Tags
Submit Tags
URL
stokourbeti.online/kourbetitv/
Finishing URL
stokourbeti.online/kourbetitv/
IP / ASN

104.21.64.1
Title
(Αγώνες) STO KOURBETI TV
Detections
urlquery
0
Network Intrusion Detection
9
Threat Detection Systems
0
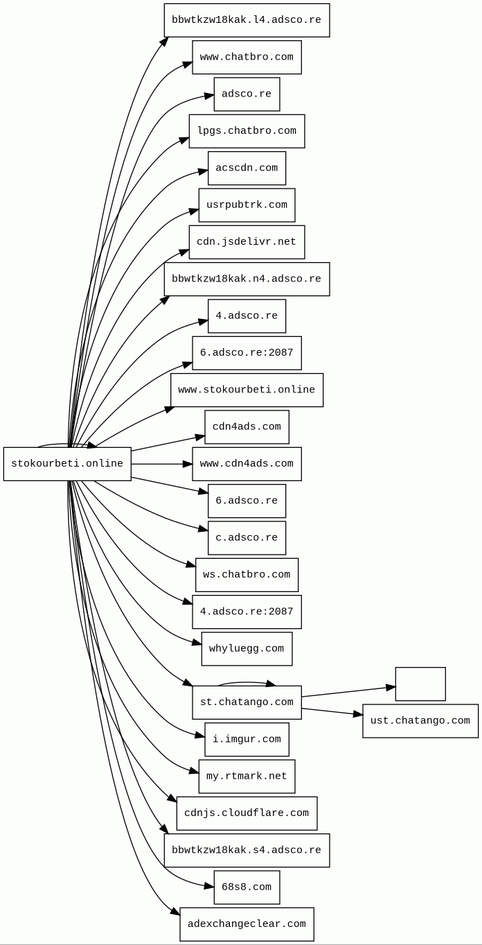
Host Summary
| Host | Rank | Registered | First Seen | Last Seen | Sent | Received | IP | Fingerprints |
|---|---|---|---|---|---|---|---|---|
usrpubtrk.com | 6824 | unknown | No data | No data | 495 B | 538 B | ![]() 104.21.92.33 | |
www.cdn4ads.com | 441594 | unknown | No data | No data | 460 B | 42 kB | ![]() 185.76.9.11 | ![]() |
bbwtkzw18kak.n4.adsco.re | unknown | unknown | No data | No data | 468 B | 463 B | ![]() 38.132.109.126 | |
lpgs.chatbro.com | 1481633 | unknown | No data | No data | 502 B | 689 B | ![]() 104.21.43.60 | |
bbwtkzw18kak.s4.adsco.re | unknown | unknown | No data | No data | 468 B | 463 B | ![]() 185.200.116.60 | |
stokourbeti.online | 934899 | unknown | No data | No data | 928 B | 41 kB | ![]() 104.21.32.1 | ![]() |
68s8.com | unknown | unknown | No data | No data | 2.3 kB | 118 kB | ![]() 172.64.146.197 | |
acscdn.com | 18769 | unknown | No data | No data | 1.3 kB | 335 kB | ![]() 104.18.17.201 | |
cdn4ads.com | 44268 | unknown | No data | No data | 1.7 kB | 257 B | ![]() 216.59.63.128 | |
www.chatbro.com | 1476467 | unknown | No data | No data | 3.3 kB | 576 kB | ![]() 104.21.43.60 | |
adsco.re | 3069 | unknown | No data | No data | 456 B | 1.8 kB | ![]() 162.252.214.5 | |
ws.chatbro.com | 1401945 | unknown | No data | No data | 619 B | 943 B | ![]() 172.67.221.111 | |
www.stokourbeti.online | 2710599 | unknown | No data | No data | 910 B | 634 kB | ![]() 104.21.32.1 | |
adexchangeclear.com | 24943 | unknown | No data | No data | 2.7 kB | 4.3 kB | ![]() 104.21.78.155 | |
my.rtmark.net | 43911 | unknown | No data | No data | 483 B | 841 B | ![]() 104.18.41.22 | |
c.adsco.re | 100769 | unknown | No data | No data | 933 B | 78 kB | ![]() 0.0.0.0 | |
4.adsco.re | 95532 | unknown | No data | No data | 873 B | 872 B | ![]() 162.252.214.5 | |
s52.chatango.com | unknown | unknown | No data | No data | 559 B | 129 B | ![]() 208.93.230.167 | |
www.predictivdisplay.com | 2093691 | unknown | No data | No data | 549 B | 11 kB | ![]() 188.114.97.1 | |
cdnjs.cloudflare.com | 1222 | unknown | No data | No data | 470 B | 102 kB | ![]() 104.17.24.14 | |
ust.chatango.com | 468722 | unknown | No data | No data | 471 B | 619 B | ![]() 208.93.230.22 | |
whyluegg.com | unknown | unknown | No data | No data | 973 B | 1.2 kB | ![]() 139.45.197.156 | |
bbwtkzw18kak.l4.adsco.re | unknown | unknown | No data | No data | 468 B | 463 B | ![]() 185.200.118.62 | |
cdn.jsdelivr.net | 1678 | unknown | No data | No data | 993 B | 277 kB | ![]() 151.101.129.229 | |
6.adsco.re | 91627 | unknown | No data | No data | 873 B | 1.0 kB | ![]() 104.17.167.186 | |
st.chatango.com | 442176 | unknown | No data | No data | 1.9 kB | 777 kB | ![]() 208.93.230.22 | |
i.imgur.com | 3309 | unknown | No data | No data | 3.5 kB | 86 kB | ![]() 199.232.192.193 |
Google Cloud CDN (CDN)
Cloud CDN uses Google's global edge network to serve content closer to users.Google Cloud (IaaS)
Google Cloud is a suite of cloud computing services.Cloudflare (CDN)
Cloudflare is a web-infrastructure and website-security company, providing content-delivery-network services, DDoS mitigation, Internet security, and distributed domain-name-server services.CDN77 (CDN)
CDN77 is a content delivery network (CDN).Bootstrap:5.2.3 (UI frameworks)
Bootstrap is a free and open-source CSS framework directed at responsive, mobile-first front-end web development. It contains CSS and JavaScript-based design templates for typography, forms, buttons, navigation, and other interface components.Chatango (Widgets)
Chatango is a website used for connecting to a large selection of users.jsDelivr (CDN)
JSDelivr is a free public CDN for open-source projects. It can serve web files directly from the npm registry and GitHub repositories without any configuration.Google Cloud Storage (Miscellaneous)
Google Cloud Storage allows world-wide storage and retrieval of any amount of data at any time.Nginx (Web servers, Reverse proxies)
Nginx is a web server that can also be used as a reverse proxy, load balancer, mail proxy and HTTP cache.Amazon CloudFront (CDN)
Amazon CloudFront is a fast content delivery network (CDN) service that securely delivers data, videos, applications, and APIs to customers globally with low latency, high transfer speeds.Amazon Web Services (PaaS)
Amazon Web Services (AWS) is a comprehensive cloud services platform offering compute power, database storage, content delivery and other functionality.Related reports
Network Intrusion Detection Systems
Suricata /w Emerging Threats Pro
| Timestamp | Severity | Source IP | Destination IP | Alert |
|---|---|---|---|---|
| low | ![]() 172.18.0.6 | ![]() 185.200.118.90 | ET INFO Session Traversal Utilities for NAT (STUN Binding Request) | |
| low | ![]() 172.18.0.6 | ![]() 38.132.109.186 | ET INFO Session Traversal Utilities for NAT (STUN Binding Request) | |
| low | ![]() 172.18.0.6 | ![]() 185.200.116.90 | ET INFO Session Traversal Utilities for NAT (STUN Binding Request) | |
| low | ![]() 172.18.0.6 | ![]() 185.200.118.90 | ET INFO Session Traversal Utilities for NAT (STUN Binding Request) | |
| low | ![]() 172.18.0.6 | ![]() 38.132.109.186 | ET INFO Session Traversal Utilities for NAT (STUN Binding Request) | |
| low | ![]() 172.18.0.6 | ![]() 185.200.116.90 | ET INFO Session Traversal Utilities for NAT (STUN Binding Request) | |
| low | ![]() 172.18.0.6 | ![]() 185.200.118.90 | ET INFO Session Traversal Utilities for NAT (STUN Binding Request) | |
| low | ![]() 172.18.0.6 | ![]() 38.132.109.186 | ET INFO Session Traversal Utilities for NAT (STUN Binding Request) | |
| low | ![]() 172.18.0.6 | ![]() 185.200.116.90 | ET INFO Session Traversal Utilities for NAT (STUN Binding Request) |
Threat Detection Systems
No alerts detected
JavaScript (78)
No JavaScripts
HTTP Transactions (56)
| URL | IP | Response | Size |
|---|





