Report Overview
Visitedpublic
2023-12-04 06:29:13
Tags
Submit Tags
URL
confissoesdeumagarota2.blogspot.com.br/p/sobre-o-blog.html
Finishing URL
confissoesdeumagarota2.blogspot.com/p/sobre-o-blog.html
IP / ASN

172.217.21.161
Title
Sobre o Blog | Confissões de uma Garota
Detections
urlquery
0
Network Intrusion Detection
0
Threat Detection Systems
0
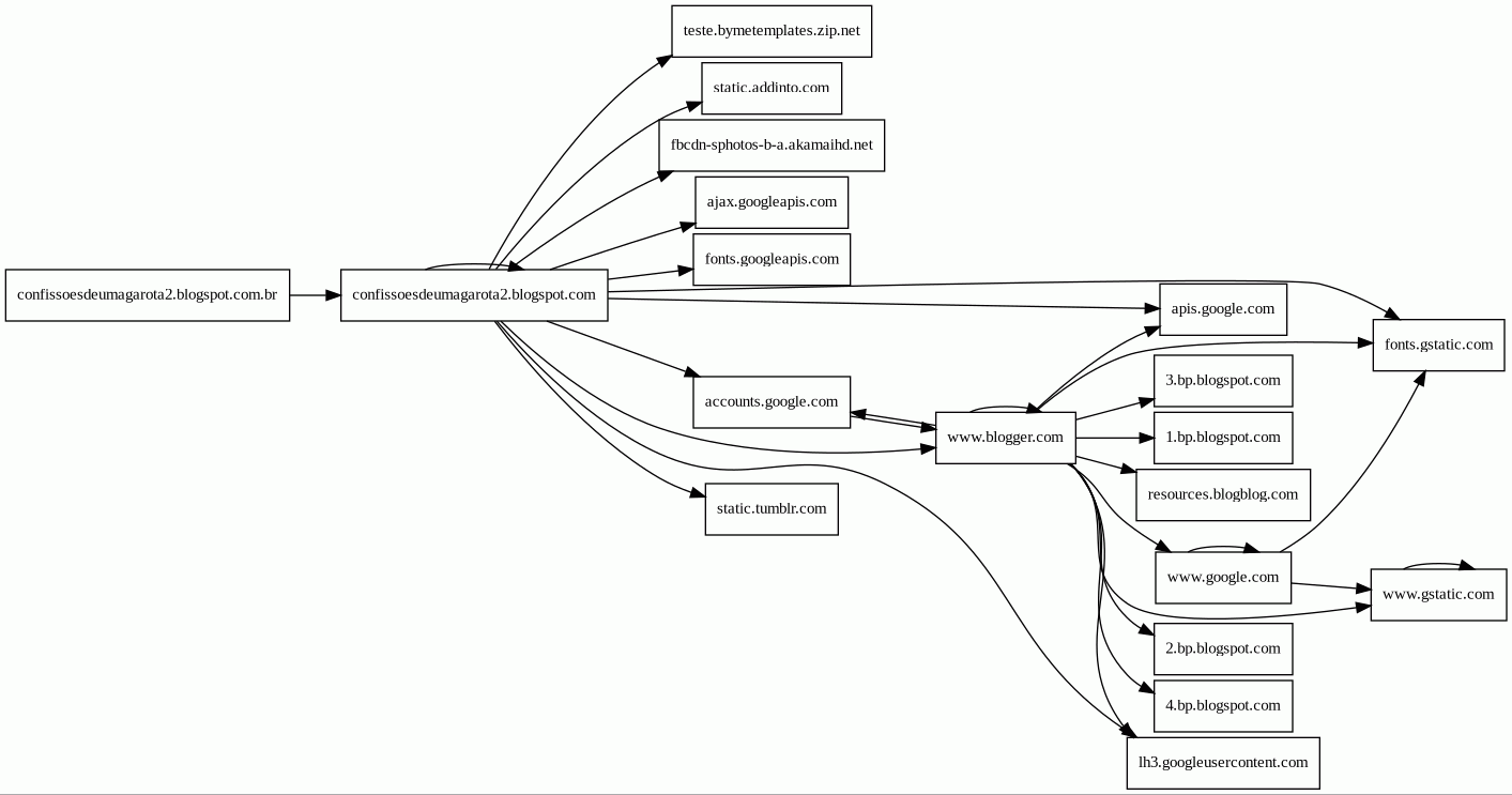
Host Summary
| Host | Rank | Registered | First Seen | Last Seen | Sent | Received | IP | Fingerprints |
|---|---|---|---|---|---|---|---|---|
ajax.googleapis.com | 12905 | 2005-01-25 | 2013-08-16 11:51:31 | 2023-12-03 07:59:58 | 922 B | 68 kB | ![]() 142.250.74.106 | |
apis.google.com | 105 | 1997-09-15 | 2013-05-06 22:20:21 | 2023-12-03 05:10:41 | 2.6 kB | 129 kB | ![]() 172.217.21.174 | |
lh3.googleusercontent.com | 66 | 2008-11-17 | 2012-05-22 09:35:05 | 2023-12-03 05:09:46 | 12 kB | 54 kB | ![]() 142.250.74.97 | |
teste.bymetemplates.zip.net | unknown | 1998-10-28 | 2013-04-22 03:46:23 | 2023-10-27 21:35:39 | 463 B | 0 B | ![]() 0.0.0.0 | |
confissoesdeumagarota2.blogspot.com.br | unknown | unknown | No data | No data | 524 B | 724 B | ![]() 172.217.21.161 | |
confissoesdeumagarota2.blogspot.com | unknown | unknown | No data | No data | 1.5 kB | 13 kB | ![]() 172.217.21.161 | |
static.addinto.com | unknown | 2017-01-29 | 2017-01-30 14:53:49 | 2023-06-27 13:59:55 | 882 B | 0 B | ![]() 0.0.0.0 | |
accounts.google.com | 81 | 1997-09-15 | 2016-03-20 13:44:49 | 2023-12-03 08:32:19 | 3.4 kB | 18 kB | ![]() 142.250.150.84 | |
www.gstatic.com | unknown | 2008-02-11 | 2016-07-26 11:37:06 | 2023-12-03 07:56:40 | 2.0 kB | 412 kB | ![]() 142.250.74.67 | |
www.google.com | 7 | 1997-09-15 | 2015-05-10 13:11:19 | 2023-11-19 18:48:38 | 2.4 kB | 255 kB | ![]() 142.250.74.132 | |
4.bp.blogspot.com | 11215 | 2000-07-31 | 2012-05-21 15:44:19 | 2023-12-02 23:19:11 | 492 B | 2.6 kB | ![]() 142.250.74.161 | |
www.blogger.com | 8975 | 1999-06-22 | 2012-05-22 09:35:03 | 2023-12-03 05:17:34 | 18 kB | 393 kB | ![]() 216.58.207.233 | |
fonts.googleapis.com | 8877 | 2005-01-25 | 2013-06-10 22:14:26 | 2023-12-03 06:08:10 | 1.4 kB | 4.0 kB | ![]() 142.250.74.106 | |
fonts.gstatic.com | unknown | 2008-02-11 | 2014-09-09 02:40:21 | 2023-12-03 05:48:43 | 2.7 kB | 102 kB | ![]() 216.58.207.227 | |
resources.blogblog.com | 13274 | 2000-09-15 | 2017-01-30 05:47:40 | 2023-12-03 05:17:34 | 458 B | 2.3 kB | ![]() 216.58.207.233 | |
1.bp.blogspot.com | 8403 | 2000-07-31 | 2012-05-21 15:44:19 | 2023-12-04 05:22:49 | 973 B | 6.0 kB | ![]() 142.250.74.161 | |
static.tumblr.com | 26603 | 2006-06-08 | 2013-08-05 13:14:48 | 2023-12-02 22:11:10 | 457 B | 16 kB | ![]() 192.0.77.40 | |
2.bp.blogspot.com | 11071 | 2000-07-31 | 2012-05-21 15:44:19 | 2023-12-03 05:21:12 | 504 B | 1.2 kB | ![]() 142.250.74.161 | |
3.bp.blogspot.com | 11048 | 2000-07-31 | 2012-05-21 18:26:21 | 2023-12-03 13:11:11 | 563 B | 2.0 kB | ![]() 142.250.74.161 | |
fbcdn-sphotos-b-a.akamaihd.net 2 alert(s) on this Host | 583348 | 2009-09-14 | 2012-08-02 02:24:27 | 2023-11-20 00:40:15 | 1.0 kB | 0 B | ![]() 0.0.0.0 |
Related reports
Threat Detection Systems
Public InfoSec YARA rules
No alerts detected
OpenPhish
No alerts detected
PhishTank
No alerts detected
mnemonic secure dns
No alerts detected
Quad9 DNS
| Scan Date | Severity | Indicator | Alert |
|---|---|---|---|
| 2023-12-04 | medium | fbcdn-sphotos-b-a.akamaihd.net | Sinkholed |
| 2023-12-04 | medium | fbcdn-sphotos-b-a.akamaihd.net | Sinkholed |
ThreatFox
No alerts detected
JavaScript (57)
| HASH | FROM | Size | First Seen | Last Seen | |
|---|---|---|---|---|---|
| 3edc0d2763802bd7634576cf780630fd | DocumentWrite | 24 B | 2023-03-07 | 2026-01-21 | |
Introduced by DocumentWrite First Seen 2023-03-07 Last Seen 2026-01-21 Times Seen 3383 Size 24 B (24 bytes) MD5 3edc0d2763802bd7634576cf780630fd SHA1 598d900dcdecd9064535e606bf7a0708d4bf0ec2 Loading... | |||||
HTTP Transactions (77)
| URL | IP | Response | Size |
|---|
